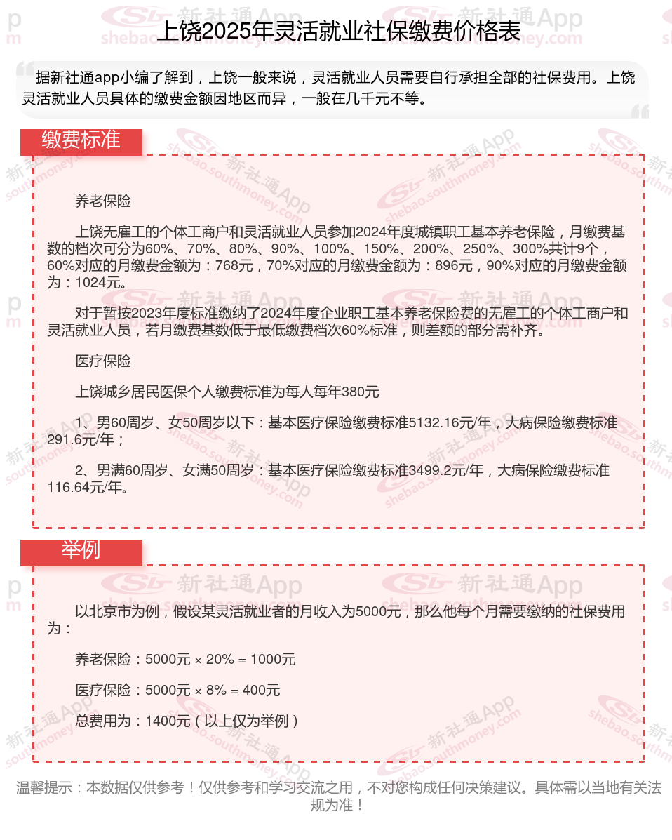
灵活就业社保成为很多自由职业者和打工人空窗期的最佳选择。那具体缴费是多少呢?
据新社通app数据显示,2024-2025年上饶灵活就业人员养老保险的缴费标准:
养老保险缴费基数的下限为3839元;养老保险缴费比例为20%。
(注:本文数据仅供参考,具体以当地缴费标准为准)
灵活就业人员交社保一个月多少钱?2025社保缴费标准,根据新社通app-社保缴费查询工具提供的2025社保缴费标准详情数据如下:

灵活就业人员:个人需承担全部社保费用。
养老保险断交是否会作废?
养老保险中断不会作废,养老保险缴纳可以接续计算。 根据相关信息,“对于因某种原因单位或个人不按时足额缴纳基本养老保险费的,视为欠缴。欠缴月份无论全额欠缴还是部分欠缴均暂不记入个人账户,待单位或个人按要求补齐欠缴金额后方可补记入个人账户。职工所在企业欠缴养老保险费用期间,职工个人可以继续缴纳养老保险费用,所足额缴纳的费用记入个人账户,并计算为职工实际缴费年限。
出现欠缴情况,以后缴费采用滚动分配法记账:即缴费先补缴以前欠缴费用及利息后,剩余部分作为当月缴费。职工由于各种原因而中断工作的,不缴纳基本养老保险费用,也不计算缴费年限。其个人账户由原经办机构予以保留,个人账户继续计息。职工调动或中断工作前后个人账户的储存额累计计算,不间断计息。
(备注:数据仅供参考,具体以当地有关法规为准)