灵活就业社保:按当地社平工资的60%-300%自己选择缴费基数,缴费方式可以选择按月、按季度、按半年或者按年度缴纳。
那么,打工人社保,要交多少钱?根据新社通app-社保缴费查询工具提供的2025社保缴费标准详情数据:

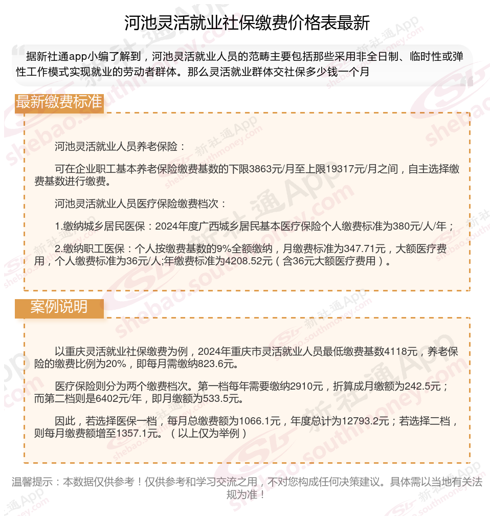
据新社通app数据显示,河池灵活就业养老保险缴费基数2024-2025年最新标准如下:
2025年河池城镇职工社会保险缴费基数用人单位及其职工(包括有雇工的个体工商户及其雇工)分别按2024年度全口径省平的60%(4053.6元/月)和300%(20268元/月)核定缴费基数的下限和上限执行。
个人缴费比例:20%;
(注:本文数据仅供参考,具体以当地缴费标准为准)
养老保险:参保人员退休后,可以领取养老金、抚恤金、丧葬费,从而确保老年生活的经济来源,实现老有所养。
医疗保险:减轻医疗费用负担,在生病或受伤时,可以报销部分医疗费用,降低个人的经济压力。
工伤保险:就是发生工伤后可以获得赔偿。由单位缴费,职工个人不缴纳。
失业保险:单位交0.8%,个人0.2%。交满一年就可以领取,用来度过下一份工作确定前的过渡期。
生育保险:生育补贴可以减轻生孩子的费用,尤其是住院费,让生育过程更加经济实惠。