2025周口灵活就业4050社保补贴是一项面向特定年龄段的就业困难人群的社会保险补贴。
“灵活就业4050社保补贴”主要是针对大龄就业困难人群的社保补贴,申请条件包括年龄、就业困难、灵活就业并自费缴纳社保,需要持有失业登记证,不同地区可能有细微差别,比如农村户口的限制。那么周口4050灵活就业困难人员社保补贴标准是多少?周口4050社保补贴需要符合什么条件?接下来随新社通APP小编具体了解一下4050社保补贴内容。
一、周口灵活就业人员,享受4050补贴,退休金待遇有影响吗?
4050补贴领取后不影响退休金,需要的条件如下:
有劳动能力、有就业要求,并在各级公共就业服务机构进行了失业登记
就业困难认定期间必须依法缴纳社保费,含养老保险费和医疗保险费
依法进行登记失业,并符合4050年龄条件,即男性年满50周岁、女性年满40周岁
二、周口灵活就业4050社保补贴怎么申请
周口申请4050社保补贴的具体流程如下:
准备材料与初步申请
申请人需符合4050社保补贴的条件,即女性年满40周岁,男性年满50周岁,且已按规及时缴纳社会保险费,并被相关部门认定为就业困难人员。此步骤中,就业困难人员需进行失业登记和申请就业困难人员认定。
符合条件的申请人,需携带本人身份证、托管合同书和缴费票据原件,于缴纳当年度养老、医疗保险三日后,前往市档案托管中心灵活就业人员社保补贴受理窗口进行初审。在初审过程中,申请人将领取《申请表》和灵活就业证明。《申请表》需填写一至七栏,并贴上照片,而缴费票号、缴费金额和补贴金额部分则无需填写。
材料审核与复核
灵活就业证明需由申办人在其户口所在地社区劳动工作站进行登记盖章,以证实其灵活就业状态。
申请人需持《申请表》、《灵活就业证明》及本人身份证、户口本等相关材料(一式三份)前往街道(乡镇)劳动事务所进行复核。经审核无误后,劳动事务所将签字盖章,并留存一份材料。
申报手续与补贴发放
复核通过后,申请人需持相关材料到市档案托管中心受理窗口办理申报手续。市档案托管中心将查阅档案,核对申请人的出生年月等情况,确保无误后汇总上报劳动部门。
劳动部门将对上报的材料进行审核,审核通过后报部门拨付资金。
按照发放时间,申办人需凭身份证和《受理卡》到指定银行领取社保补贴。
在办理过程中,申请人需确保提供的所有材料真实有效,且符合相关法规。如有任何疑问或需要进一步的帮助,可咨询当地社保部门或相关机构。此外,值得注意的是,4050社保补贴法规可能因地区而异,具体流程和要求请以当地法规为准。
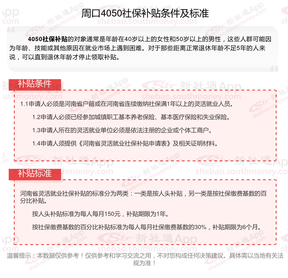
三、周口灵活就业4050社保补贴标准及条件是什么

四、农村户口能领4050补贴吗?
为什么很多农村户口的朋友无法领取4050补贴?主要原因是,需要是认证的就业困难人员。
一般情况下,只有城镇户籍的人口才会被认定为就业困难人员,所以农村户口的朋友,即使自己缴纳了城镇职工社保,也无法认定为就业困难人员,那么也就不能申请4050补贴,一般来说,只有失地农民等可以申领补贴。
当然,各地区具体执行方法有所不同,需要办理的朋友可以到当地的社保部门了解详细办理要求。
最后提醒大家,目前灵活就业社保补贴并不是统一的,所以各地的补贴领取条件、标准、方式等的差异都比较大,有些地区甚至可能没有相关法规,因此大家一定要以当地公布为准。
五、?周口社保断交有什么影响?
?社保断交会对个人产生多方面的影响,主要包括以下几个方面?:?
?医疗保险待遇停止?:断交后,次月就无法享受医保报销福利,所有医疗费用需自费。如果断交超过3个月,连续缴费时间会重新计算,医保报销的上限也可能降低。
?生育保险受影响?:有生育计划的人士,断交后将无法享受生育津贴和生育医疗费用报销。不同城市对连续缴纳时间的要求不同,有的需要6个月,有的则需要9个月甚至1年。
?购房和购车资格受限?:在很多城市,社保缴纳情况与购房、购车资格紧密相关。断交后,可能需要重新计算缴纳时长,影响购房和购车计划。
?养老金领取受影响?:养老保险需要累计缴满15年才能在退休后领取养老金。虽然中断不会导致记录清0,但会影响缴费年限和养老金的领取金额。如果中断时间较长,可能会导致养老金减少。
?其他福利受损?:社保还与公租房申请、子女上学等方面挂钩。断交后,可能会失去申请公租房的资格,影响子女在当地公立学校就读。
?应对建议?:
?及时补缴?:尽量在断交后尽快补缴,以减少影响。医疗保险断交后3个月内续保,续保次月可以正常使用;超过3个月再续保有3-6个月的等待期。
?了解当地法规:不同城市的社保法规有所不同,应了解自己所在城市的具体要求,以便更好地规划社保缴纳。
通过了解这些影响和应对方法,可以更好地管理个人的社保缴纳,减少因断交带来的不便和损失。
以上就是周口4050灵活就业社保补贴的相关内容,欢迎关注新社通/下载新社通APP了解更多五险一金专业资讯。