据新社通app数据显示,2024-2025年延安灵活就业人员养老保险的缴费标准是根据缴费基数来确定的:
个人养老保险缴费比例为20%,缴费基数的下限为4559元。
(注:本文数据仅供参考,具体以当地缴费标准为准)
延安灵活就业自己交社保一个月要交多少钱?交多久可以领?根据新社通app-社保缴费查询工具提供的最新数据如下:

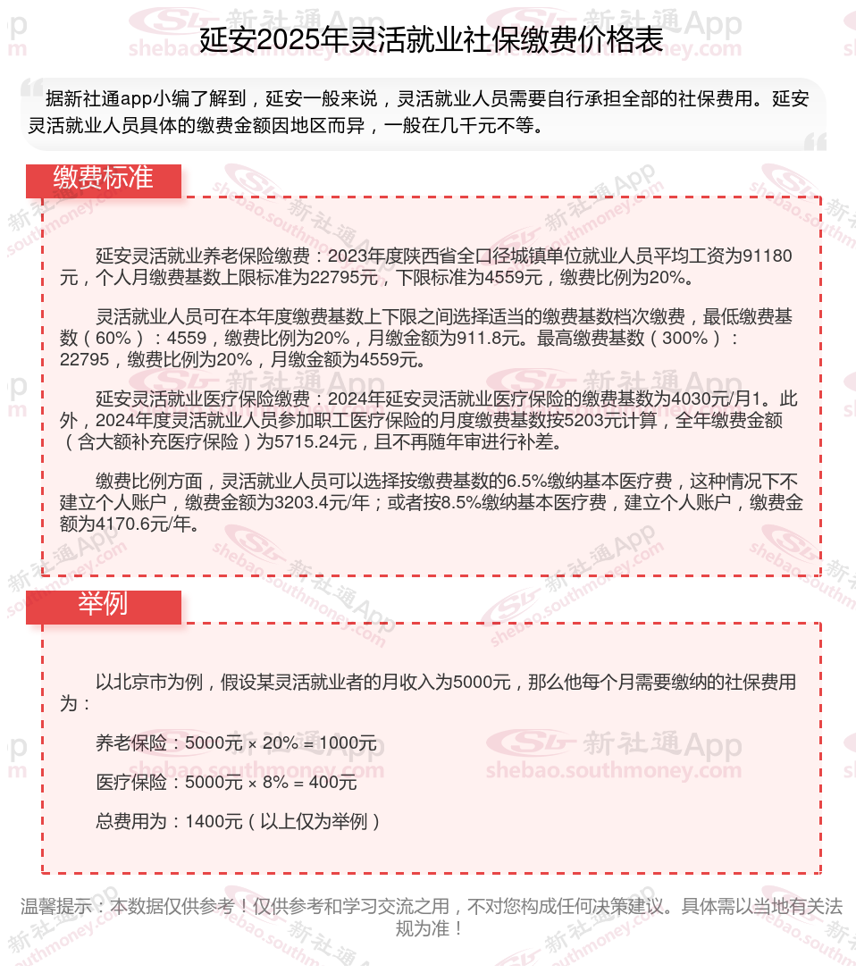
延安灵活就业养老保险缴费:2023年度陕西省全口径城镇单位就业人员平均工资为91180元,个人月缴费基数上限标准为22795元,下限标准为4559元,缴费比例为20%。
灵活就业人员可在本年度缴费基数上下限之间选择适当的缴费基数档次缴费,最低缴费基数(60%):4559,缴费比例为20%,月缴金额为911.8元。最高缴费基数(300%):22795,缴费比例为20%,月缴金额为4559元。
延安灵活就业医疗保险缴费:2024年延安灵活就业医疗保险的缴费基数为4030元/月1。此外,2024年度灵活就业人员参加职工医疗保险的月度缴费基数按5203元计算,全年缴费金额(含大额补充医疗保险)为5715.24元,且不再随年审进行补差。
缴费比例方面,灵活就业人员可以选择按缴费基数的6.5%缴纳基本医疗费,这种情况下不建立个人账户,缴费金额为3203.4元/年;或者按8.5%缴纳基本医疗费,建立个人账户,缴费金额为4170.6元/年。
社保缴纳基数的上下限是由所在地区的职工月均薪资水平确定的,范围在60%-300%的当地月均薪资水平之间。例如,某地的月均薪资水平为3000元,那么社保缴纳基数的上下限分别为1800元和9000元。
养老金领取时间指南:早了解,早规划
养老金的领取时间主要取决于个人的退休年龄、缴费年限以及是否满足当地养老保险制的领取条件。以下是对养老金领取时间的详细介绍:
法定退休年龄:
男年满60周岁,女年满55周岁(或50周岁,具体取决于个人情况和方案法规),且连续工龄满一定年限(如10年),即可达到法定退休年龄。
因伤残、疾病等原因丧失劳动能力且失去生活来源的,经县级农村社会养老保险经办机构批准,可以提前领取养老金,但具体年龄要求可能有所不同。
缴费年限:
根据《中华人民共和国社会保险法》及相关方案法规,参加基本养老保险的个人,在达到法定退休年龄时,需要累计缴费满十五年,才能按月领取基本养老金。
值得注意的是,从2025年1月1日至2029年12月31日,领取基本养老金的最低缴费年限依然为15年。而从2030年1月1日起,这一最低缴费年限将开始逐步提高,每年增加6个月,直至2040年达到20年。
养老金领取年限的相关法规
领取保证期:养老金的领取保证期为10年。这意味着,如果被保险人在领取养老金期间不足10年死亡,剩余年限的养老金将由其指定的受益人或者法定继承人领取。
终身领取:只要领取人还在世,就可以一直领取养老金。即使个人账户养老金已经用完,仍然会继续按照原标准计发。这一法定确保了老年人的基本生活保险。
总之,养老金的领取时间取决于参保人员的法定退休年龄和养老保险的最低缴费年限。随着方案的调整和完善,这些条件也可能会发生变化。因此,参保人员及时关注方案动态并咨询相关部门以获取最新信息。
温馨提示:本数据仅供参考!具体需以当地有关法规为准!