灵活就业社保与职工社保在参加的险种、缴费基数与比例、缴费主体与方式以及户籍限制与缴费意愿等方面都存在显著差异。因此,在选择社保类型时,应根据自身实际情况和需求进行权衡。
据新社通app数据显示,四川德阳灵活就业养老保险缴费基数2024-2025年最新标准如下:
最低缴费基数:4511元;
个人缴费比例:20%;
(注:本文数据仅供参考,具体以当地缴费标准为准)
社保一个月自费多少钱?灵活就业交社保划算吗?根据新社通app-社保缴费查询工具提供的最新数据如下:

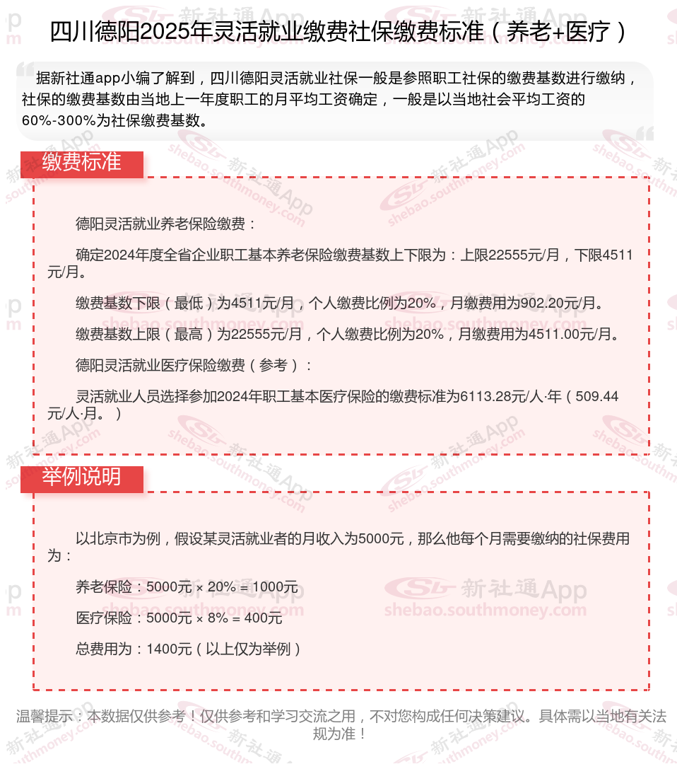
德阳灵活就业养老保险缴费:
确定2024年度全省企业职工基本养老保险缴费基数上下限为:上限22555元/月,下限4511元/月。
缴费基数下限(最低)为4511元/月,个人缴费比例为20%,月缴费用为902.20元/月。
缴费基数上限(最高)为22555元/月,个人缴费比例为20%,月缴费用为4511.00元/月。
德阳灵活就业医疗保险缴费(参考):
灵活就业人员选择参加2024年职工基本医疗保险的缴费标准为6113.28元/人·年(509.44元/人·月。)

灵活就业人员是自己交社保划算?
灵活就业人员买社保是否划算,这是一个涉及多方面因素的问题,无法简单地给出“划算”或“不划算”的结论。以下是对这一问题的综合介绍:
划算性介绍
养老保险:
灵活就业人员通过缴纳社保中的养老保险,可以在达到退休年龄后领取养老金,为晚年生活提供稳定的经济来源。
养老金的领取金额与缴费年限和缴费档次有关,多缴多得、长缴多得。
医疗保险:
医疗保险为灵活就业人员提供基本医疗保险,能够减轻看病和住院时的经济负担。
医疗费用报销通常包括门诊费用和住院费用,有助于降低个人和家庭的经济压力。
其他保险:
失业保险、工伤保险和生育保险等也为灵活就业人员提供了一定的经济支持和保险。
例如,女性灵活就业人员可以在生育期间享受生育保险待遇,包括生育津贴和生育医疗费用报销。
法规优惠:
部分地区为灵活就业人员提供社保补贴或优惠法规,如缴费补贴、税收减免等。
这些法规能够减轻灵活就业人员的缴费压力,提高参保的积极性。
缴费压力与经济负担
经济压力:
灵活就业人员需要自行承担全部社保费用,这对于一些收入不稳定或较低的灵活就业人员来说可能构成较大的经济压力。
随着全口径社平工资逐年上涨,未来社保费用还可能进一步增加。
参保险种有限:
企事业单位人员缴纳的社保包含医疗、养老、生育、工伤和失业5项,而灵活就业人员以个人身份缴纳职工社保,往往只能享受医疗和养老,无法享受工伤保险等其他险种。
缴费比例与基数:
灵活就业人员需要自行承担全部社保费用,这通常包括养老保险和医疗保险两部分。
缴费比例和基数会根据当地方案有所不同,但一般来说,相对于在职职工,灵活就业人员的缴费比例会更高。
综上所述,灵活就业人员买社保是否划算取决于个人的实际情况和需求。在做出确定之前,充分了解当地方案、评估自己的经济状况和未来需求,并咨询专业人士。从长期来看,缴纳社保可以为灵活就业人员提供重要的养老和医疗保险,是一种对自己负责、对社会有益的行为。
温馨提示:本数据仅供参考!仅供参考和学习交流之用,不对您构成任何决策建议。具体需以当地有关法规为准!