2025武威灵活就业4050社保补贴是一项面向特定年龄段的就业困难人群的社会保险补贴。
武威4050灵活就业社保补贴是什么?今天聊一下4050补贴话题。44050社保补贴标准据新社通app小编了解,通常,4050社保补贴包含基本医疗保险和基本养老保险两个险种,社保补贴金额为申请人实际缴纳基本养老保险和基本医疗保险金额的2/3,具体标准以当地社保局公布的数据为准!那么武威4050灵活就业社保补贴标准是多少钱?武威4050社保补贴可以领取多少?接下来随新社通APP小编了解一下武威4050灵活就业社保补贴的最新资讯。
一、2025年武威4050社保补贴申请流程
武威申请4050社保补贴的具体流程如下:
准备材料与初步申请
申请人需符合4050社保补贴的条件,即女性年满40周岁,男性年满50周岁,且已按规及时缴纳社会保险费,并被相关部门认定为就业困难人员。此步骤中,就业困难人员需进行失业登记和申请就业困难人员认定。
符合条件的申请人,需携带本人身份证、托管合同书和缴费票据原件,于缴纳当年度养老、医疗保险三日后,前往市档案托管中心灵活就业人员社保补贴受理窗口进行初审。在初审过程中,申请人将领取《申请表》和灵活就业证明。《申请表》需填写一至七栏,并贴上照片,而缴费票号、缴费金额和补贴金额部分则无需填写。
材料审核与复核
灵活就业证明需由申办人在其户口所在地社区劳动工作站进行登记盖章,以证实其灵活就业状态。
申请人需持《申请表》、《灵活就业证明》及本人身份证、户口本等相关材料(一式三份)前往街道(乡镇)劳动事务所进行复核。经审核无误后,劳动事务所将签字盖章,并留存一份材料。
申报手续与补贴发放
复核通过后,申请人需持相关材料到市档案托管中心受理窗口办理申报手续。市档案托管中心将查阅档案,核对申请人的出生年月等情况,确保无误后汇总上报劳动部门。
劳动部门将对上报的材料进行审核,审核通过后报部门拨付资金。
按照发放时间,申办人需凭身份证和《受理卡》到指定银行领取社保补贴。
在办理过程中,申请人需确保提供的所有材料真实有效,且符合相关法规。如有任何疑问或需要进一步的帮助,可咨询当地社保部门或相关机构。此外,值得注意的是,4050社保补贴法规可能因地区而异,具体流程和要求请以当地法规为准。
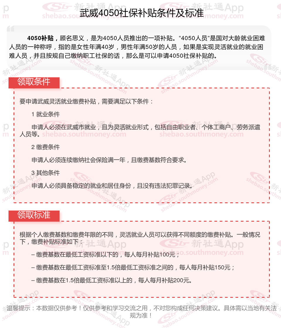
二、武威4050社保补贴标准及条件2025年,最新如下

三、2025年领了灵活就业补贴影响退休金的吗
有些许影响。
40,50人员属于灵活就业人员,缴纳社保的费用的绝对金额虽然相对较少,但计算养老金时,只会影响个人帐户养老金部分,且影响很有限,少缴少得。
四、农村户口可以办4050社保补贴吗?
农村户口能否申领4050社保补贴,主要是看能否通过当地就业困难人员认证。比如,有些地区表示,就业困难人员包括已参加失业保险并失业登记后连续失业一年以上的农村进城务工劳动者、失地农民、享受农村最低生活保护人员、有《残疾人证》的农村居民等,如果符合其中之一,并且实现灵活就业,同时自己以灵活就业人员身份缴纳了城镇职工社保,那么就可以申领社保补贴了。
法律依据:《中华人民共和国社会保险法》第六十一条
社会保险费征收机构应当依法按时足额征收社会保险费,并将缴费情况定期告知用人单位和个人。
第六十二条
用人单位未申报应当缴纳的社会保险费数额的,按照该单位上月缴费额的百分之一百一十确定应当缴纳数额;缴费单位补办申报手续后,由社会保险费征收机构按照法规结算。
五、?武威社保断交的影响有以下几点:
社保断缴对五险的影响单位为我们缴纳的职工社保包括五险,分别是养老保险、医疗保险、生育保险、失业保险和工伤保险。我们来看看社保断缴对这五险的影响分别是什么。
1、 养老保险
社保断缴对养老保险影响不是很大,因为养老保险主要计算的是累计缴纳年限,而不是连续缴纳年限。
但是,养老保险的原则是多缴多领,缴费年限越长、每个月交的越多,到老了每个月领的越多。而且养老金也是每年涨一点的,同样的涨幅,基数越大的涨的钱数就越多,所以差距只会越拉越大。
2、 医疗保险
在职工医保断缴期间,医保报销待遇会暂停,也就是说如果去医院看病什么的,是不能报销的;但是医疗保险个人账户的余额是可以使用的,可以继续使用个人账户的余额买药看病。
其次是期限方面:医疗保险断缴3个月内,是可以续交的,续交之后第二个月就可以享受医保待遇。如果超过了3个月再缴纳,那么医保的连续缴纳年限就会重新计算了。同时,医保需要连续缴费满6个月(根据各地法规而定),才可以享受医保待遇。如果重新计算的话,是有一定的影响的。
最后是退休医保待遇:累计缴费年限达到一定的标准之后(很多地方要求女同志缴纳足20或者25年,而男同志则是25年或者30年),才可以享受退休人员的医保待遇。
3、 生育保险
社保断缴,对于生育保险也是有一定的影响的。不过每个地区的生育险都有所差异,有的地方要求缴纳满一年以后才可以享受生育保险福利,而且当月是正常缴费状态。有的地方则要求当月缴纳当月就可以享受生育保险福利。
4、 失业保险
失业保险可以让我们获得一定的失业金。如果劳动者非本人意愿离职,只要满足相关条件,就可以领取一定的失业金,缓解自己的困难。
但是,有一个很基础的条件就是:申请失业金本人在失业前已经缴纳失业保险累计满一年,也就是说,缴纳社保必须要满一年才可以申请失业金,没缴纳满一年,尽管符合其他的条件,但是也是无法申请领取失业金的。
5、 工伤保险
社保断缴之后,对于工伤保险基本没有什么影响,因为并不在工作状态,工伤保险的前提是在工作。
以上就是武威4050灵活就业社保补贴的相关内容,欢迎关注新社通/下载新社通APP了解更多五险一金专业资讯。