2025齐齐哈尔4050补贴主要针对的是年龄在40岁以上的女性和50岁以上的男性,这些人群通常因为年龄较大而面临就业困难。
齐齐哈尔4050灵活就业社保补贴标准如何?“4050补贴”主要是针对大龄就业困难人群的社保补贴,申请条件包括年龄、就业困难、灵活就业并自费缴纳社保,需要持有失业登记证,不同地区可能有细微差别,比如农村户口的限制。那么齐齐哈尔4050灵活就业社保补贴标准是多少钱?齐齐哈尔4050社保补贴条件是什么?接下来随新社通APP小编了解一下齐齐哈尔4050灵活就业社保补贴标准最新资讯。
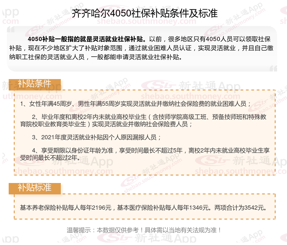
一、2023-2024年齐齐哈尔灵活就业4050社保补贴标准和条件是什么

》》点击新社通app社保计算器,查询你的社保缴纳明细!
新社通app数据所得,数据仅供参考。
二、?4050补贴到账哪里查询有没有到账?4050补贴怎么查询?
要查询社保卡里面的4050补贴款,可以通过以下方式进行:
查询方式
电话查询:拨打人力资源社保咨询服务电话12333,根据语音提示或人工服务查询4050补贴的到账情况。
窗口查询:携带本人有效证件(如身份证、社保卡等)至当地社保局办公大厅窗口,直接询问工作人员并查询补贴到账记录。
终端查询:如果所在地区设有社保自助查询终端,可以通过该终端进行社会保险查询,包括4050补贴的到账情况。
三、齐齐哈尔不可以领取灵活就业4050社保补贴的六类人:
齐齐哈尔不符合领取4050社保补贴的六类人如下:
1、超出自住房,有多余商品房或车辆;
2、非就业困难人员;
3、未以灵活就业人员身份交社保;
4、超出法定退休年龄的;
5、未失业登记;
6、农村户口。
三类人符合领取灵活就业4050社保补贴的标准:贫困户、低保对象、重度残疾人等三类主要就业困难人员。
不过,符合特殊情况的部分农村户口人员是可以申请的,具体要咨询当地社保部门了。
四、齐齐哈尔灵活就业4050社保补贴申请流程:
齐齐哈尔申请4050社保补贴的具体流程如下:
准备材料与初步申请
申请人需符合4050社保补贴的条件,即女性年满40周岁,男性年满50周岁,且已按规及时缴纳社会保险费,并被相关部门认定为就业困难人员。此步骤中,就业困难人员需进行失业登记和申请就业困难人员认定。
符合条件的申请人,需携带本人身份证、托管合同书和缴费票据原件,于缴纳当年度养老、医疗保险三日后,前往市档案托管中心灵活就业人员社保补贴受理窗口进行初审。在初审过程中,申请人将领取《申请表》和灵活就业证明。《申请表》需填写一至七栏,并贴上照片,而缴费票号、缴费金额和补贴金额部分则无需填写。
材料审核与复核
灵活就业证明需由申办人在其户口所在地社区劳动工作站进行登记盖章,以证实其灵活就业状态。
申请人需持《申请表》、《灵活就业证明》及本人身份证、户口本等相关材料(一式三份)前往街道(乡镇)劳动事务所进行复核。经审核无误后,劳动事务所将签字盖章,并留存一份材料。
申报手续与补贴发放
复核通过后,申请人需持相关材料到市档案托管中心受理窗口办理申报手续。市档案托管中心将查阅档案,核对申请人的出生年月等情况,确保无误后汇总上报劳动部门。
劳动部门将对上报的材料进行审核,审核通过后报部门拨付资金。
按照发放时间,申办人需凭身份证和《受理卡》到指定银行领取社保补贴。
在办理过程中,申请人需确保提供的所有材料真实有效,且符合相关法规。如有任何疑问或需要进一步的帮助,可咨询当地社保部门或相关机构。此外,值得注意的是,4050社保补贴法规可能因地区而异,具体流程和要求请以当地法规为准。

五、齐齐哈尔申请过4050补贴后退休有影响吗
4050补贴领取后不影响退休金,需要的条件如下:
就业困难认定期间必须依法缴纳社保费,含养老保险费和医疗保险费
有劳动能力、有就业要求,并在各级公共就业服务机构进行了失业登记
依法进行登记失业,并符合4050年龄条件,即男性年满50周岁、女性年满40周岁
以上就是齐齐哈尔4050灵活就业社保补贴的相关内容,欢迎关注新社通/下载新社通APP了解更多五险一金专业资讯。