灵活就业社保和职工社保的区别在于参加的险种不同、缴费基数不同、缴费比例不同、缴费主体不同、户籍限制不同、缴费意愿不同。很多没有固定工作单位的灵活就业人员为了让自己的养老、医疗等方面得到保证,选择以灵活就业身份参加职工社保。
据新社通app数据显示,文昌灵活就业人员养老缴费基数2024-2025年最新标准如下:
养老保险最低缴费基数为:4830元;
个人缴费比例:20%,个人缴费金额:966元;
(注:本文数据仅供参考,具体以当地缴费标准为准)
文昌社保一个月自费多少钱?根据新社通app-社保缴费查询工具提供的最新数据如下:

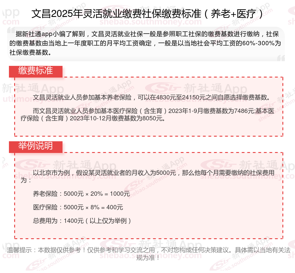
文昌灵活就业人员参加基本养老保险,可以在4830元至24150元之间自愿选择缴费基数。
而文昌灵活就业人员参加基本医疗保险(含生育)2023年1-9月缴费基数为7486元;基本医疗保险(含生育)2023年10-12月缴费基数为8050元。
温馨提示:本数据源于网络,仅供参考!具体需以当地具体法规为准!