2025咸宁灵活就业4050社保补贴是一项面向特定年龄段的就业困难人群的社会保险补贴。
今天聊一下4050补贴的相关内容。4050补贴听起来像是一个针对特定年龄人群的社保补贴。比如女性需年满40周岁,男性需年满50周岁(以申请当年12月31日为截止日期)。那么咸宁4050灵活就业困难人员社保补贴多少钱?咸宁4050社保补贴可以申请吗?接下来随新社通APP小编具体了解一下4050社保补贴内容。
一、2025年咸宁4050社保补贴申请流程
咸宁4050社保补贴如何办理,申请流程如下:(1)符合领取条件的灵活就业人员向街道劳保机构申报就业,并凭《再就业优惠证》、社会保险缴费凭证等相关材料,向街道劳保机构提出社会保险补贴申请;
(2)街道劳保机构核实灵活就业人员的就业情况,出具灵活就业证明,并为其向当地县级以上劳保部门申请社会保险补贴;
(3)经劳保部门审核、财部门复核后,将补贴资金直接支付给本人;社会保险补贴标准按灵活就业人员实际缴纳社会保险费的一定比例计算。具体补贴方法由各、自治区、直辖市根据《资金管理通告》制定。
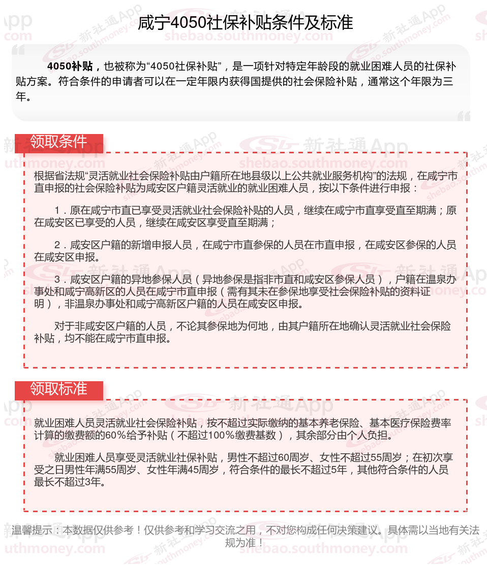
二、2025年咸宁4050社保补贴标准及条件

三、咸宁申请过4050补贴后退休有影响吗
办理了4050补贴对以后退休没有影响。具体如下:
领取4050社保补贴并不会对退休工资产生影响。根据《中华人民共和国社会保险法》的相关法规,基本养老保险实行社会统筹与个人账户相结合,基金由用人单位和个人缴费以及补贴等组成。4050补贴作为补贴的一部分,其目的是为了帮助困难群体缴纳社会保险,而并非直接增加或减少退休工资。
退休工资的计算主要基于个人缴费年限、缴费基数以及个人账户储存额等因素,与是否领取4050补贴无关。
4050社保补助是国针对灵活就业人员、下岗失业人员等困难群体,因经济困难无法按时缴纳社会保险而设立的一种补助。目的是通过国的社保补助,减轻这部分群众的经济压力,确保他们在达到法定退休年龄时能够顺利办理退休。
四、?咸宁社保断交的影响有以下几点:
社保断缴对五险的影响单位为我们缴纳的职工社保包括五险,分别是养老保险、医疗保险、生育保险、失业保险和工伤保险。我们来看看社保断缴对这五险的影响分别是什么。
1、 养老保险
社保断缴对养老保险影响不是很大,因为养老保险主要计算的是累计缴纳年限,而不是连续缴纳年限。
但是,养老保险的原则是多缴多领,缴费年限越长、每个月交的越多,到老了每个月领的越多。而且养老金也是每年涨一点的,同样的涨幅,基数越大的涨的钱数就越多,所以差距只会越拉越大。
2、 医疗保险
在职工医保断缴期间,医保报销待遇会暂停,也就是说如果去医院看病什么的,是不能报销的;但是医疗保险个人账户的余额是可以使用的,可以继续使用个人账户的余额买药看病。
其次是期限方面:医疗保险断缴3个月内,是可以续交的,续交之后第二个月就可以享受医保待遇。如果超过了3个月再缴纳,那么医保的连续缴纳年限就会重新计算了。同时,医保需要连续缴费满6个月(根据各地法规而定),才可以享受医保待遇。如果重新计算的话,是有一定的影响的。
最后是退休医保待遇:累计缴费年限达到一定的标准之后(很多地方要求女同志缴纳足20或者25年,而男同志则是25年或者30年),才可以享受退休人员的医保待遇。
3、 生育保险
社保断缴,对于生育保险也是有一定的影响的。不过每个地区的生育险都有所差异,有的地方要求缴纳满一年以后才可以享受生育保险福利,而且当月是正常缴费状态。有的地方则要求当月缴纳当月就可以享受生育保险福利。
4、 失业保险
失业保险可以让我们获得一定的失业金。如果劳动者非本人意愿离职,只要满足相关条件,就可以领取一定的失业金,缓解自己的困难。
但是,有一个很基础的条件就是:申请失业金本人在失业前已经缴纳失业保险累计满一年,也就是说,缴纳社保必须要满一年才可以申请失业金,没缴纳满一年,尽管符合其他的条件,但是也是无法申请领取失业金的。
5、 工伤保险
社保断缴之后,对于工伤保险基本没有什么影响,因为并不在工作状态,工伤保险的前提是在工作。
五、农村户口能领4050补贴吗?
为什么很多农村户口的朋友无法领取4050补贴?主要原因是,需要是认证的就业困难人员。
一般情况下,只有城镇户籍的人口才会被认定为就业困难人员,所以农村户口的朋友,即使自己缴纳了城镇职工社保,也无法认定为就业困难人员,那么也就不能申请4050补贴,一般来说,只有失地农民等可以申领补贴。
当然,各地区具体执行方法有所不同,需要办理的朋友可以到当地的社保部门了解详细办理要求。
最后提醒大家,目前灵活就业社保补贴并不是统一的,所以各地的补贴领取条件、标准、方式等的差异都比较大,有些地区甚至可能没有相关法规,因此大家一定要以当地公布为准。
六、咸宁申请过4050补贴后退休有影响吗
办理了4050补贴对以后退休没有影响。具体如下:
领取4050社保补贴并不会对退休工资产生影响。根据《中华人民共和国社会保险法》的相关法规,基本养老保险实行社会统筹与个人账户相结合,基金由用人单位和个人缴费以及补贴等组成。4050补贴作为补贴的一部分,其目的是为了帮助困难群体缴纳社会保险,而并非直接增加或减少退休工资。
退休工资的计算主要基于个人缴费年限、缴费基数以及个人账户储存额等因素,与是否领取4050补贴无关。
4050社保补助是国针对灵活就业人员、下岗失业人员等困难群体,因经济困难无法按时缴纳社会保险而设立的一种补助。目的是通过国的社保补助,减轻这部分群众的经济压力,确保他们在达到法定退休年龄时能够顺利办理退休。
以上就是咸宁4050灵活就业社保补贴的相关内容,欢迎关注新社通/下载新社通APP了解更多五险一金专业资讯。