灵活就业人员具备以个人身份参与职工社保的资格,其缴费基数与当地社会平均工资紧密关联,缴费档次在社会平均工资的 60%至 300%区间内可自由抉择。山东临沂灵活就业人员社保缴费最低标准是多少?下面随新社通小编一起了解灵活就业人员社保详情。
灵活就业社保和职工社保的区别在于参加的险种不同、缴费基数不同、缴费比例不同、缴费主体不同、户籍限制不同、缴费意愿不同。很多没有固定工作单位的灵活就业人员为了让自己的养老、医疗等方面得到保证,选择以灵活就业身份参加职工社保。
据新社通app数据显示,山东临沂灵活就业养老保险缴费基数2024-2025年最新标准如下:
2025年度,全省职工基本养老保险缴费基数上限为全口径工资的300%,即22078元/月;下限为全口径工资的60%,即4416元/月。
个人缴费比例:20%;
(注:本文数据仅供参考,具体以当地缴费标准为准)
山东临沂灵活就业社保缴费标准来了 灵活就业社保最低要交多少钱?根据新社通app-社保缴费查询工具提供的最新数据如下:

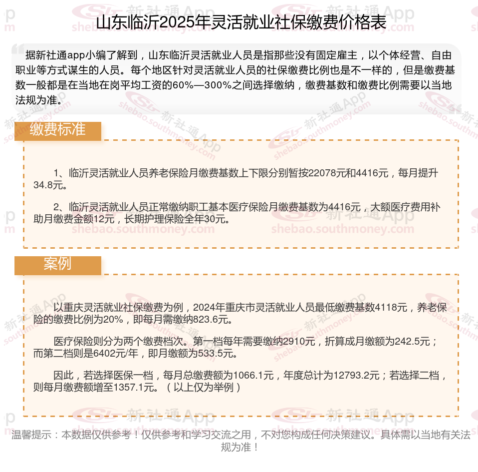
1、临沂灵活就业人员养老保险月缴费基数上下限分别暂按22078元和4416元,每月提升34.8元。
2、临沂灵活就业人员正常缴纳职工基本医疗保险月缴费基数为4416元,大额医疗费用补助月缴费金额12元,长期护理保险全年30元。
》点击新社通app社保计算器,了解你的社保缴费明细!
新社通app数据所得,数据仅供参考。
社保不想交了能退钱吗?
根据社保的相关法规,社保一般是不可以退的,但也有例外情况。如果不想缴纳社保的话,可以直接不缴纳,停掉社保之后即可。所缴的社保费用会继续存在个人账户里,等到退休年龄之后就可以自动进行取出。单位所交的部分则进行充公。
养老金重算补发主要针对以下几类人群:
养老金计算标准调整受影响的人员:
当对养老金计算标准进行调整时,可能会导致部分已经退休的人员的养老金计算不准确。为了保险这部分人员的权益,有关部门会对其进行养老金重算,并补发差额部分。
过去养老金核算中少发的人员:
在过去的养老金核算中,由于各种原因(如计算错误、方案调整未及时实施等),导致部分退休人员到手的养老金少发了。方案调整后,这些人员也可以获得养老金的重算补发,以补齐以往的差额。
提前退休人员:
某些退休人员在法定退休年龄之前退休,他们的养老金可能会按照提前退休的法规进行计算。然而,如果后续相关方案发生变化,导致提前退休人员的养老金计算标准发生改变,这些人员也可能有资格享受养老金重算补发。
养老金计发基数公布前已退休的人员:
在养老金计发基数公布之前就已经退休的人员,如果他们的养老金计算受到了基数未公布的影响,那么在基数公布后,他们的养老金也会进行重新计算,并补发差额部分。
2025年1月1日以后退休的职工:
这部分职工在退休时,由于上一年度的社会平均工资(即养老金计发基数)等数据尚未统计完成,因此先按照上一年度的基数计算预发养老金。等到新一年度的养老金计发基数公布后,再对之前的养老金进行重算,并补发差额部分。
温馨提示:本数据仅供参考!仅供参考和学习交流之用,不对您构成任何决策建议。具体需以当地有关法规为准!