据新社通app数据显示,萍乡灵活就业养老保险缴费基数2024-2025年最新标准如下:
2025年度,全省职工基本养老保险缴费基数上限为全口径工资的300%,即19191元/月;下限为全口径工资的60%,即3839元/月。
个人缴费比例:20%;
(注:本文数据仅供参考,具体以当地缴费标准为准)
萍乡灵活就业自己交社保一个月要交多少钱?交多久可以领?根据新社通app-社保缴费查询工具提供的最新数据如下:

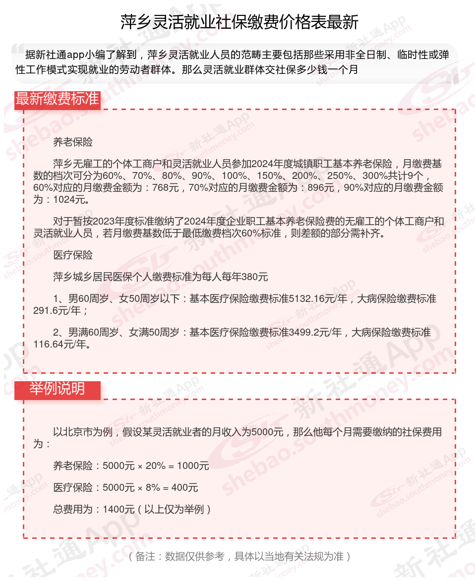
养老保险
萍乡无雇工的个体工商户和灵活就业人员参加2024年度城镇职工基本养老保险,月缴费基数的档次可分为60%、70%、80%、90%、100%、150%、200%、250%、300%共计9个,60%对应的月缴费金额为:768元,70%对应的月缴费金额为:896元,90%对应的月缴费金额为:1024元。
对于暂按2023年度标准缴纳了2024年度企业职工基本养老保险费的无雇工的个体工商户和灵活就业人员,若月缴费基数低于最低缴费档次60%标准,则差额的部分需补齐。
医疗保险
萍乡城乡居民医保个人缴费标准为每人每年380元
1、男60周岁、女50周岁以下:基本医疗保险缴费标准5132.16元/年,大病保险缴费标准291.6元/年;
2、男满60周岁、女满50周岁:基本医疗保险缴费标准3499.2元/年,大病保险缴费标准116.64元/年。
社保缴纳基数是指用于计算应缴纳社会保险费的工资基数。简单来说,就是根据这个基数来确定单位和个人需要缴纳的社保费用数额。
社保缴纳基数通常有上下限区分。下限一般为当地社会平均工资的 60%,上限则为当地社会平均工资的 300%。以某地为例,假设当地社会平均工资为 5000 元,那么社保缴纳基数的下限就是 5000×60% = 3000 元,上限则是 5000×300% = 15000 元。
养老金领取时间全解:满足条件即可享
养老金的领取时间主要取决于个人的退休年龄、缴费年限以及是否符合当地的养老保险方案要求。以下是对养老金领取时间的详细介绍:
法定退休年龄
被保险人需要达到法定退休年龄才能开始领取养老金。一般来说,法定退休年龄为男性年满60周岁,女性年满55周岁(或50周岁,具体取决于工作性质和地区方案)。另外,因伤残、疾病等原因丧失劳动能力且失去生活来源的,经县级农村社会养老保险经办机构批准,可以提前到男年满55周岁、女年满50周岁领取养老金。
缴费年限:
根据《中华人民共和国社会保险法》第十六条的法规,参加基本养老保险的个人,达到法定退休年龄时累计缴费满十五年的,可以按月领取基本养老金。
养老金领取年限的相关法规
领取保证期:养老金的领取保证期为10年。这意味着,如果被保险人在领取养老金期间不足10年死亡,剩余年限的养老金将由其指定的受益人或者法定继承人领取。
终身领取:只要领取人还在世,就可以一直领取养老金。即使个人账户养老金已经用完,仍然会继续按照原标准计发。这一法定确保了老年人的基本生活保险。
综上所述,养老金的领取时间取决于个人的退休年龄和缴费年限。在满足相关条件后,参保人员就可以申请领取养老金了。同时,也需要密切关注方案动态和养老金制的调整情况,以便及时了解最新的养老金方案和待遇标准。
温馨提示:本数据仅供参考!仅供参考和学习交流之用,不对您构成任何决策建议。具体需以当地有关法规为准!