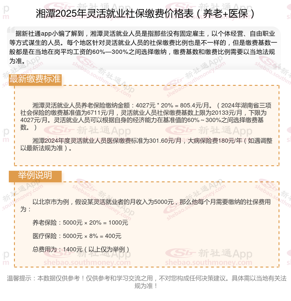
据新社通app数据显示,湘潭灵活就业养老保险的缴费基数为:4027元。灵活就业人员参保缴费的比例为个人20%。
另外,需要注意的是,这些缴费标准可能会随着时间和方案的变化而调整。建议查阅相关消息或咨询当地社保部门。
(注:本文数据仅供参考,具体以当地缴费标准为准)
自由职业者买社保一个月费用要交多少钱?根据新社通app-社保缴费查询工具提供的2025社保缴费标准详情数据如下:

个人账户养老金:个人账户养老金=个人账户储存额÷计发月数。计发月数根据退休年龄和当时的人口平均寿命来确定。
缴费比例:社保缴费比例直接影响到退休后养老金的待遇。企业缴费比例通常在60%至300%之间,而灵活就业人员缴费档次可能有所不同。缴费比例越高,个人缴纳的养老保险费就越多,退休后领取的退休金也相应增加。
缴费年限:是影响退休金数额的关键因素,通常缴费年限越长,领取的退休金越高。这反映了个人对养老保险体系的长期贡献。
退休地的社平工资水平:退休地的社会平均工资水平直接影响基础养老金的计发金额。经济发达地区的社平工资高,退休金也相应较高。
温馨提示:本数据源于网络,仅供参考!具体需以当地具体法规为准!