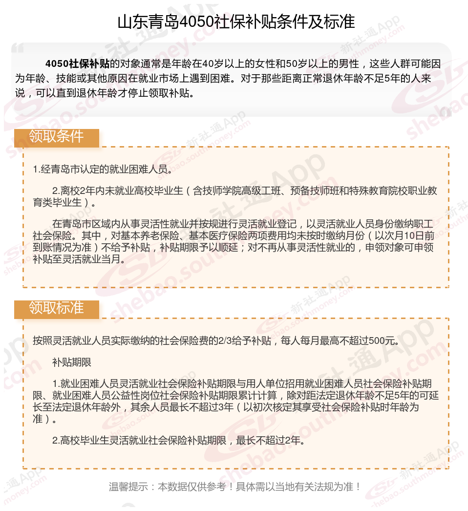
山东青岛4050社保补贴多少钱一个月?2025山东青岛灵活就业4050社保补贴是一项面向特定年龄段的就业困难人群的社会保险补贴。
“4050人员”是国对大龄就业困难人员的一种称呼,指的是女性年满40岁,男性年满50岁的人员,那么山东青岛4050灵活就业社保补贴标准是多少钱?山东青岛4050社保补贴条件是什么?接下来随新社通APP小编了解一下最新资讯。
一、2024年山东青岛4050社保补贴申请流程
山东青岛4050社保补贴办理流程是什么,如下:
符合条件的申请人需要携带相关证件和资料到户口所在地的社区劳动服务中心进行申请。
工作人员会对申请人的资料进行审核,并核实其是否符合申请条件。
如果申请人的资料齐全、符合条件,工作人员会为其办理社保补贴手续。
申请人需要按规的时间和地点领取社保补贴。
补贴标准:
以就业困难人员的实际缴费基数(最高不超过上年度全市在岗职工月平均工资的60%)计算的用人单位应支付的基本养老保险、基本医疗保险和失业保险费用之和。
补贴期限:与用人单位招用就业困难人员社会保险补贴期限合并计算,在就业困难人员距国法定退休年龄超过5年之前,累计不超过36个月;在就业困难人员距国法定退休年龄不足5年期间,累计不超过60个月。就业困难人员灵活就业社会保险补贴资金从失业保险基金列支。
二、山东青岛4050社保补贴多少钱一个月,山东青岛4050社保补贴新规2025年最新标准

》点击新社通app社保计算器,了解你的社保缴费明细!
新社通app数据所得,数据仅供参考。
三、?2025年想领4050补贴就不能领失业金了吗
缴纳失业保险费的人员失业后,没有了工作可以申请失业金。
同时,社保缴费面临中断,如果不想中断社保缴费,在没有找到新工作前,只能以灵活就业身份继续缴纳社保费。
继续缴费后,如果还符合4050补贴其他条件,可以申领社保补贴。
这样就可能面临一个问题:如果既申请了失业金,又申请了社保补贴,就有可能同时领取这两份钱。
问题的关键是:现在的方案允许同时领取这这份钱吗?
答案是,各地要求不一样,有的地区允许同时领。
有些地区法规,领取失业金后,就不能领取社保补贴,在审核环节发现有失业金领取记录,社保补贴就直接审核拒绝。
四、?山东青岛社保缴费中断对个人会造成哪些影响?以下几点:
社保断缴会对个人产生多方面的影响,主要包括以下几点:
?养老金待遇减少?:社保缴费中断会导致累计缴费年限缩短,从而影响最终领取的养老金金额。因此,长期断缴可能会显著降低退休后的养老金水平。
?医疗报销权益丧失?:在社保中断期间,个人可能无法享受医疗报销等福利待遇。如果中断时间超过一定期限(如3个月),重新缴费后可能需要等待一段时间(如6个月)才能再次享受医保待遇。
?生育保险无法报销?:生育保险通常需要连续缴纳一定期限(如9个月或12个月)才能享受相关待遇。如果社保中断,可能会导致生育保险无法报销,从而增加生育期间的经济负担。
?影响购房、购车和入户?:在一些城市,非本地户口的人想要购房、购车或入户,需要连续缴纳社保达到一定时限。如果社保中断,可能需要重新计算缴费期限,从而错失相关优惠或法规。
?其他影响?:社保中断还可能影响个人在失业、工伤等方面的权益。例如,失业保险需要在失业前连续缴纳一定期限的社保才能领取;工伤保险则需要在参保状态下才能享受相应待遇。
针对社保断缴的问题,个人应积极采取方法进行补缴或调整户籍地等,以避免可能带来的负面影响。同时,也建议个人在换工作或换城市时,注意及时转移接续社保关系,确保社保缴费的连续性。
需要注意的是,不同地区的社保法规可能有所不同。因此,在遇到社保断缴问题时,建议咨询当地社保机构或相关部门以获取最准确的信息和方法。
以上就是山东青岛4050灵活就业社保补贴的相关内容,欢迎关注新社通/下载新社通APP了解更多五险一金专业资讯。