今天聊一下灵活就业人员社保缴费问题!
2024年,上海的灵活就业人员社保缴费基数范围在7384元至36921元之间,养老保险的缴费比例为20%,医疗保险的缴费比例为10%。
那么,社保个人缴费需要多少钱一个月呢?灵活就业社保缴费哪个档次最划算?根据新社通app-社保缴费查询工具提供的2025社保缴费标准详情数据:

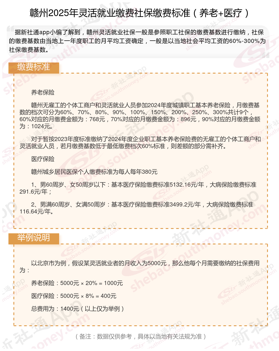
据新社通app数据显示,2024-2025年赣州灵活就业人员养老保险的缴费标准是根据缴费基数来确定的:
个人养老保险缴费比例为20%,缴费基数的下限为3839元。
(注:本文数据仅供参考,具体以当地缴费标准为准)
灵活就业社保缴费哪个档次最划算?
没有特别情况,比如个人资金特别充裕,一般都是选择60%档次最划算。原因在于:
1、60%档次,每个月缴费最低,个人缴费压力相对较小,比如缴费基数4000.一个也养老交800元,医保交360元,一个月1160元
2、应付缴费基数上涨相对更从容,比如今年最低缴费基数4000.明年就是4250.后年可能就是4600.对应的月交金额就是800、850、920元,每年缴费金额都在逐年增高,缴费压力越来越大。
3、退休前身故或退休不久身故,可以减少损失。养老保险灵活就业人员缴费比例20%,8%进个人账户,12%进统筹账户,个人账户身故可以退,进了统筹账户的钱不退,比如个人选择4000档次,每个月交800元,其中320元进个人账户,480进统筹账户,个人交15年,进个人账户至少57600元身故可退余额,进统筹账户至少86400元身故不退。
4、个人缴费基数上涨与退休工资上涨比例不是一比一,比如个人交120%档次,退休金并不是比60%档次高两倍。
5、根据个人需求,60%档次对普通居民能够解决基本生活。对于内地最低缴费基数三四千的人而言,退休金都是1100-1300左右。比如缴费基数4250元,在岗平均工资7084元,那么交15年,60岁退休金大概是:
基础养老金=(7084+7084×0.6)÷2×15×1%=850元
个人账户养老金:4250×8%×12月×15年÷计发月数139=440元,总共退休金1290元/月,没有考虑养老金上涨和个人账户利息,实际退休金更高一点。
社保如同一道坚实的后盾,为公民在生活的风雨中提供遮蔽,确保每个人都能在面对挑战时得到应有的支持与关怀,维护个人的基本生活需求,同时也为社会的和谐稳定贡献力量。关于社保的作用为:
1.可以稳定社会生活;
2.可以实现再分配;
3.可以促进经济发展;
4.大部分地区购车买房和社保挂钩,要求只有缴纳社保满一定的期限,才可以在当地购车买房;
5.社保中包含的五大保险,各有各的作用,养老保险可以用于退休后领取养老金,以及丧葬费和抚恤费的发放;医疗保险可以用于医疗费用报销以及退休后享受医疗保险待遇;失业保险可以用于失业后领取失业保险金以及医疗费用补贴等;工伤保险可以用于支付工伤治疗费用、生活护理费、伤残补助和伤残津贴等;生育保险可以用于生育津贴领取、生育补助金领取、生育医疗费用报销和产假享受等。
(备注:数据仅供参考,具体以当地有关法规为准)