灵活就业人员缴纳的社保费用,通常是根据当地的社保缴费基数来计算。每个地区的缴费基数都不一样,以江苏为例,2024年灵活就业的最低缴费档次是10785.6元。
那么,广西桂林灵活就业人员社保缴费标准2024-2025最新来了,交社保有什么好处?根据新社通app-社保缴费查询工具提供的2025社保缴费标准详情数据:

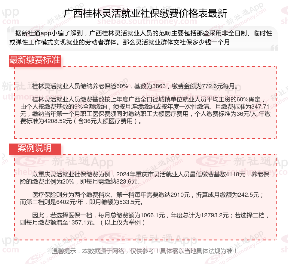
桂林灵活就业人员缴纳养老保险60%,基数为3863,缴费金额为772.6元每月。
桂林灵活就业人员缴费基数按上年度广西全口径城镇单位就业人员平均工资的60%确定,由个人按缴费基数的9%全额缴纳,须按月连续缴纳或按年度一次性缴清。月缴费标准为347.71元,缴纳当年第一个月职工医保费须同时缴纳职工大额医疗费用,个人缴费标准为36元/人;年缴费标准为4208.52元(含36元大额医疗费用)。
》点击新社通app社保计算器,了解你的社保缴费明细!
新社通app数据所得,数据仅供参考。
养老保险断缴,待遇清0吗?
养老保险中断不会作废。养老保险缴纳可以接续计算。根据相关的信息,“对于因某种原因单位或个人不按时足额缴纳基本养老保险费的,视为欠缴。欠缴月份无论全额欠缴还是部分欠缴均暂不记入个人账户,待单位或个人按要求补齐欠缴金额后方可补记入个人账户。
缴纳社保是为了保护公民在面临年老、疾病、工伤、失业、生育等情形时,能够依法从社会获得物质帮助的权利。具体来说,缴纳社保的作用主要体现在以下几个方面:
社保涵盖养老保险、医疗保险、失业保险、工伤保险、生育保险等。
我们缴纳社保,可以让我们有稳定的生活条件,例如出现失业的时候,会给我们提供一定的经济补贴,让我们减少经济烦恼。
其次,大部分地区买车买房和社保挂钩,要求只有缴纳一定期限的社保,才能在当地买车买房;如果你想要在全新的城市生活以及安家,那么购买保险是非常重要的。
当然社保带给我们的好处远不止这些,具体的作用大家可以在当地部门进行了解哦。
(备注:数据仅供参考,具体以当地有关法规为准)