社会保险包括养老保险、医疗保险、失业保险、工伤保险、生育保险,是社会保险体系的一个最重要的组成部分。社会保险的主体是特定的。包括劳动者(含其亲属)与用人单位,保险对象范围限于职工,不包括其他社会成员。保险内容范围限于劳动风险中的各种风险。
那么,2025年灵活就业人员社保缴费标准是多少钱一个月?根据新社通app-社保缴费查询工具提供的2025社保缴费标准详情数据:

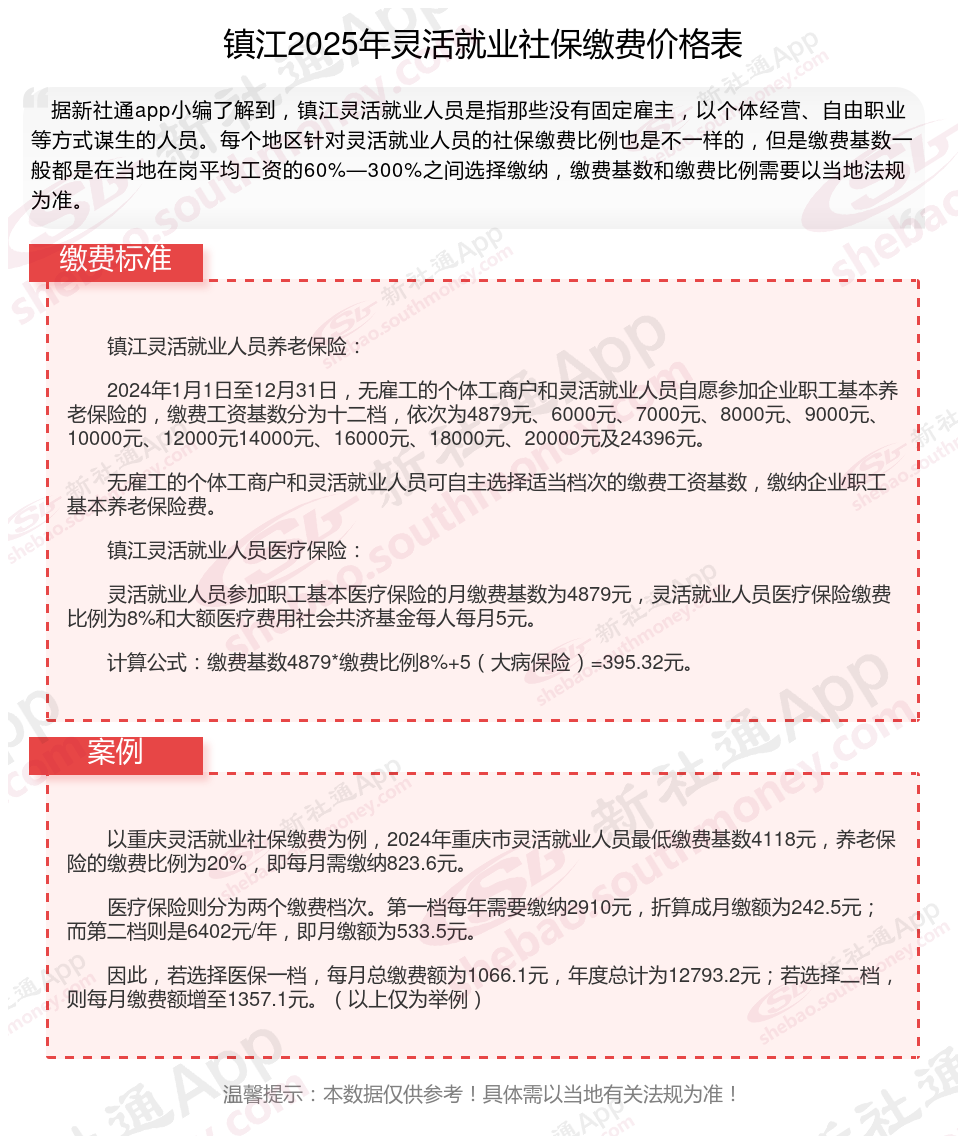
据新社通app数据显示,镇江企业灵活就业养老保险的缴费基数为:4494元。
缴费比例:在企业参保缴费的情况下,单位缴纳比例为16%,个人缴纳比例为8%。而灵活就业人员参保缴费的比例为个人20%。
另外,需要注意的是,这些缴费标准可能会随着时间和方案的变化而调整。为了获取最新的镇江灵活就业养老保险缴费标准信息,建议查阅相关消息或咨询当地社保部门。总的来说,了解并遵守当地的养老保险缴费标准是每个人的责任,也是保证个人权益的重要方案。
(注:本文数据仅供参考,具体以当地缴费标准为准)
社保续交需要哪些手续?
社保续保交费可以通过以下方式进行:
一、窗口续保
个人可以前往当地社保部门的窗口进行续保操作。在此过程中,需要携带个人身份证、社保卡等相关证件和材料。具体操作流程可能包括填写相关表格、缴纳应缴纳的费用以及确认续保信息等步骤。
二、银行柜台续保
一些银行也提供社保续保的服务,个人可以直接前往银行柜台进行操作。在银行进行续保时,也需要填写相关表格、缴纳费用并确认续保信息。
关于社保续保交费的费用,具体标准可能会因地区和具体情况有所不同。
社保灵活就业不想交了 能退钱吗
灵活就业社保退费的基本情况
灵活就业人员缴纳社保时,费用全部由个人承担,通常按照缴费基数的20%缴纳,其中只有8%进入个人账户,这部分费用在退保时是可以退还的。而另外的12%则划入统筹账户,这部分费用是无法退还的。因此,灵活就业人员如果选择退保,将会损失12%的社保费用。
灵活就业社保退费的流程
具体的退费流程可能因地区而异,但通常包括以下步骤:首先,参保人员需要提供相关证明材料,如出国定居证明、户口核销证明等;其次,需要向最后参保单位劳资负责处提交退保申请;然后,单位劳资负责人会持相关证明材料到社保大厅办理退保手续;最后,参保人员可以到单位领取返还的社保费用。
灵活就业社保退费的条件
灵活就业人员社保缴费可以退,但需要满足一定条件。一般来说,只有在参保人员死亡、出国定居或者缴费不满15年等特定情况下,才能申请退还个人账户部分的费用。此外,如果是参保人自己全额承担社保费用的,那么只能退还个人账户部分的三分之一,其余三分之二是属于单位缴费部分,无法退还。
需要注意的是,社保退保是一项严肃的事情,应该谨慎考虑。在退保前,建议咨询专业律师或社保机构工作人员,以确保自己的权益得到保护。
(备注:数据仅供参考,具体以当地有关法规为准)