2025海口灵活就业4050社保补贴是一项面向特定年龄段的就业困难人群的社会保险补贴。
海口4050灵活就业社保补贴标准如何?“4050补贴”主要是针对大龄就业困难人群的社保补贴,申请条件包括年龄、就业困难、灵活就业并自费缴纳社保,需要持有失业登记证,不同地区可能有细微差别,比如农村户口的限制。那么海口4050灵活就业社保补贴标准是多少钱?海口4050社保补贴条件是什么?接下来随新社通APP小编了解一下海口4050灵活就业社保补贴标准最新资讯。
一、2025年海口4050社保补贴申请流程
海口4050社保补贴如何办理?
1.女满40周岁以上,男满50周岁以上,具有海口户口,持有再就业优惠证,可到辖区社区居委会办理灵活就业人员认定。需提供:单位或户主雇佣证明、户口簿、再就业优惠证、代扣银行账号、交纳社保费的单据。(具体手续向社区居委会咨询)。
2.凭认定完的《海口市灵活就业人员认定申请表》原件、复印件,个人身份证或户口簿原件到地税局办税服务中心办理“4050”补贴对象参保手续,养老保险、失业保险两个险都必须参保。
3.每个月都必须到银行打印当月交纳的社保费单据。
4.于每季度的第一个月的前七个工作日到街道劳动事务所申请补贴,凭缴费单据、灵活就业认定证明、再就业优惠证、银行账户,由街道汇总后,将社保补贴直接划拨到个人银行账户。
海口4050社保补贴办理所需材料:
1、《灵活就业人员社保补贴申请表》原件;
2、《灵活就业证明》(一张原件,一张复印件);
3、申办人第二代身份证和户口本复印件;
4、《档案托管合同书》复印件;
5、从其他公共托管机构转移到市档案托管中心的申请人需提供往年度社保补贴享受情况证明。
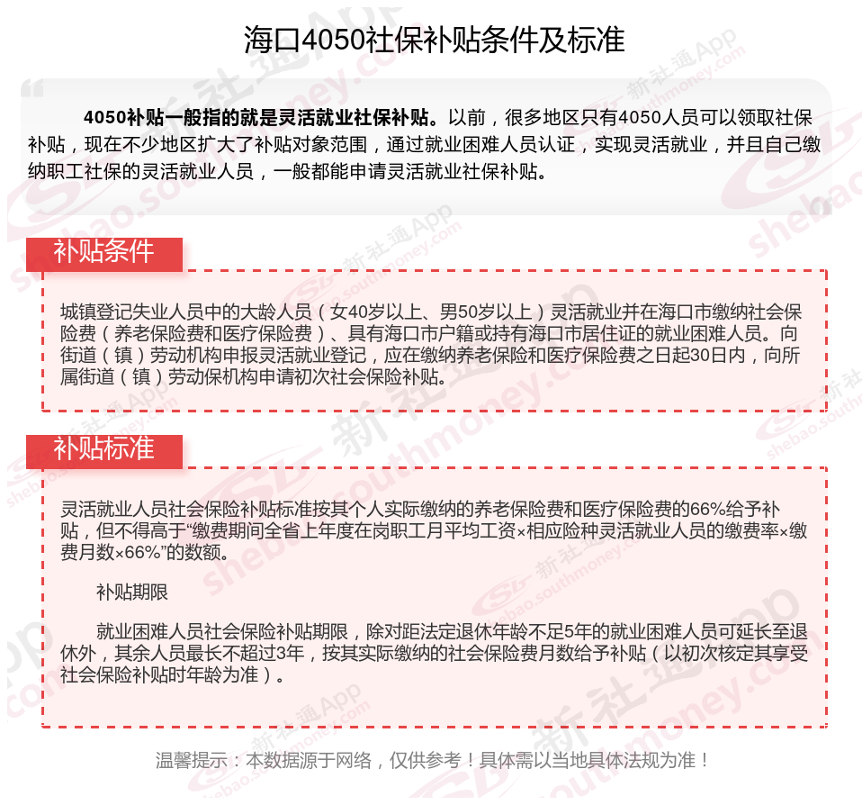
二、2025年海口4050社保补贴标准(海口4050灵活就业人员补贴标准是多少钱?海口2025年4050补贴新规能领多少钱?)

三、海口申请过4050补贴后退休有影响吗
4050补贴领取后不影响退休金,需要的条件如下:
就业困难认定期间必须依法缴纳社保费,含养老保险费和医疗保险费
有劳动能力、有就业要求,并在各级公共就业服务机构进行了失业登记
依法进行登记失业,并符合4050年龄条件,即男性年满50周岁、女性年满40周岁
四、农村户口能领4050补贴吗?
为什么很多农村户口的朋友无法领取4050补贴?主要原因是,需要是认证的就业困难人员。
一般情况下,只有城镇户籍的人口才会被认定为就业困难人员,所以农村户口的朋友,即使自己缴纳了城镇职工社保,也无法认定为就业困难人员,那么也就不能申请4050补贴,一般来说,只有失地农民等可以申领补贴。
当然,各地区具体执行方法有所不同,需要办理的朋友可以到当地的社保部门了解详细办理要求。
最后提醒大家,目前灵活就业社保补贴并不是统一的,所以各地的补贴领取条件、标准、方式等的差异都比较大,有些地区甚至可能没有相关法规,因此大家一定要以当地公布为准。
五、?2025年想领4050补贴就不能领失业金了吗
缴纳失业保险费的人员失业后,没有了工作可以申请失业金。
同时,社保缴费面临中断,如果不想中断社保缴费,在没有找到新工作前,只能以灵活就业身份继续缴纳社保费。
继续缴费后,如果还符合4050补贴其他条件,可以申领社保补贴。
这样就可能面临一个问题:如果既申请了失业金,又申请了社保补贴,就有可能同时领取这两份钱。
问题的关键是:现在的方案允许同时领取这这份钱吗?
答案是,各地要求不一样,有的地区允许同时领。
有些地区法规,领取失业金后,就不能领取社保补贴,在审核环节发现有失业金领取记录,社保补贴就直接审核拒绝。
六、?海口社保断交有什么影响?
社保断交是指参保人员由于某种原因,如失业、经济困难、工作变动等,在一定时期内停止缴纳社保费用的行为。社保断交会对个人产生一定的影响,以下是一些可能的影响:
1、退休金减少:社保的累计缴费年限是计算退休金的重要因素之一。如果断交时间过长,可能会导致累计缴费年限减少,进而影响到退休金的发放金额。
2、缴费金额增加:由于每年在岗平均工资都在增加,社保的缴费基数也会相应增加。如果断交后再继续缴费,可能需要按照更高的基数进行缴费,导致缴费金额增加。
3、影响基本养老金增长:每年退休基本养老金增长有定额调整、挂钩调整和高龄倾斜等,其中挂钩调整与缴费年限挂钩。如果断交,可能会影响到每年的基本养老金增长。
4、影响身故抚恤金:对于参保人员去世后的家属,可以根据其缴费年限和缴费金额等因素领取身故抚恤金。如果断交,可能会影响到身故抚恤金的发放。
5、影响灵活就业人员社保补贴:对于符合一定条件的灵活就业人员(如4050人员、重度残疾人、低保户等),会给予一定的社保补贴。如果中断养老金缴费,可能无法申请这些补贴。
针对社保断交的情况,参保人员可以根据自身情况选择补缴或继续缴费。如果条件允许,建议及时补缴,以确保社保的累计缴费年限和缴费金额满足要求,从而保证自己的权益。同时,也可以咨询当地社保局或相关机构,了解具体的补缴方案和操作流程。
以上就是海口4050灵活就业社保补贴的相关内容,欢迎关注新社通/下载新社通APP了解更多五险一金专业资讯。