2025松原4050补贴主要针对的是年龄在40岁以上的女性和50岁以上的男性,这些人群通常因为年龄较大而面临就业困难。
“4050人员”是国对大龄就业困难人员的一种称呼,指的是女性年满40岁,男性年满50岁的人员,那么松原4050灵活就业社保补贴标准是多少钱?松原4050社保补贴条件是什么?接下来随新社通APP小编了解一下最新资讯。
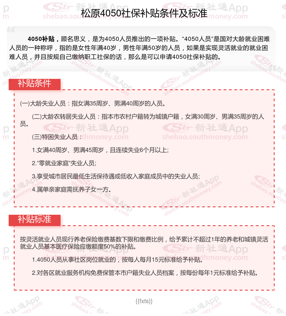
一、2025年松原灵活就业4050社保补贴标准和条件是什么

二、2025年松原不可以领取灵活就业4050社保补贴的六类人:
松原不符合领取4050社保补贴的六类人如下:
1、超出自住房,有多余商品房或车辆;
2、非就业困难人员;
3、未以灵活就业人员身份交社保;
4、超出法定退休年龄的;
5、未失业登记;
6、农村户口。
三类人符合领取灵活就业4050社保补贴的标准:贫困户、低保对象、重度残疾人等三类主要就业困难人员。
不过,符合特殊情况的部分农村户口人员是可以申请的,具体要咨询当地社保部门了。
》》点击新社通app社保计算器,查询你的社保缴纳明细!
新社通app数据所得,数据仅供参考。
三、4050补贴怎么查?4050补贴可以通过以下几种方式进行查询:
1. 社保局发放:通过社保局发放的4050补贴,可以在社保局柜台进行查询。需要提供户口所在地社保局的工作凭证、个人身份证原件和复印件以及补贴发放的存折账号,工作人员核实后,会告知补贴的发放情况。
2. 银行发放:如果4050补贴是银行发放,可以到银行柜台或者银行ATM机上进行查询。需要提供银行卡的账号,如果补贴已经到账,会有提示音提醒。
3. 支付宝查询:如果4050补贴是通过支付宝发放,可以登录支付宝账号,在首页点击“市民中心”选项,选择“社保”选项,进入页面后点击“4050补贴查询”即可查看补贴的发放情况。
四、2025年松原灵活就业4050社保补贴申请流程:
松原4050社保补贴办理流程是什么,如下:
符合条件的申请人需要携带相关证件和资料到户口所在地的社区劳动服务中心进行申请。
工作人员会对申请人的资料进行审核,并核实其是否符合申请条件。
如果申请人的资料齐全、符合条件,工作人员会为其办理社保补贴手续。
申请人需要按规的时间和地点领取社保补贴。
补贴标准:
以就业困难人员的实际缴费基数(最高不超过上年度全市在岗职工月平均工资的60%)计算的用人单位应支付的基本养老保险、基本医疗保险和失业保险费用之和。
补贴期限:与用人单位招用就业困难人员社会保险补贴期限合并计算,在就业困难人员距国法定退休年龄超过5年之前,累计不超过36个月;在就业困难人员距国法定退休年龄不足5年期间,累计不超过60个月。就业困难人员灵活就业社会保险补贴资金从失业保险基金列支。
以上就是松原4050灵活就业社保补贴的相关内容,欢迎关注新社通/下载新社通APP了解更多五险一金专业资讯。