据新社通app数据显示,福建漳州灵活就业养老缴费基数明细如下:
养老缴费缴费基数为:4212元;
个人缴费比例:20%;
(注:本文数据仅供参考,具体以当地缴费标准为准)
福建灵活就业社保缴费标准,选哪个档位最划算?根据新社通app-社保缴费查询工具提供的最新数据如下:

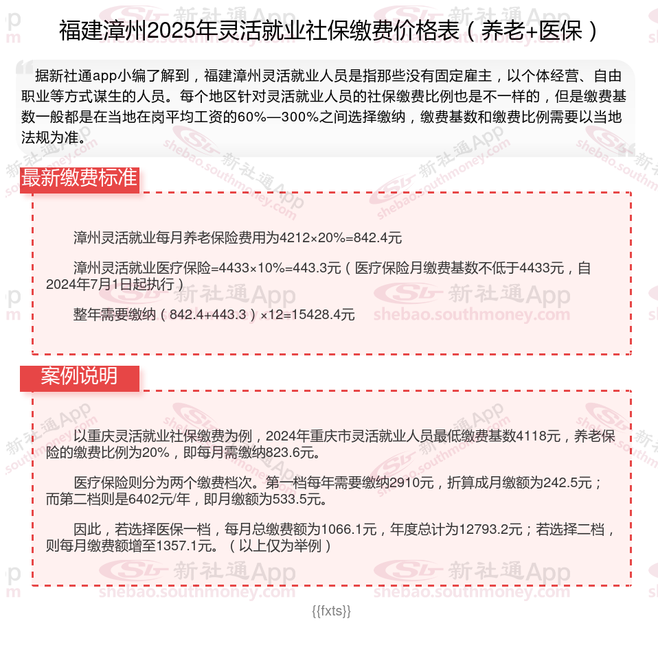
漳州灵活就业每月养老保险费用为4212×20%=842.4元
漳州灵活就业医疗保险=4433×10%=443.3元(医疗保险月缴费基数不低于4433元,自2024年7月1日起执行)
整年需要缴纳(842.4+443.3)×12=15428.4元
灵活就业人员社保缴费档次怎么选最划算?
今天我们就来详细了解一下灵活就业保险怎么买最划算?以成都市的灵活就业社保,看看不同档位的选择对未来领取养老金的影响。
灵活就业目前有7个缴费档位,分别是60%、80%、100%、150%、200%、250%和300%。我们摘取了4个档位进行演示,假设从30岁开始缴纳,缴20年,60岁退休。
4个档位分别可以领到1700元、2392元、4077元和5762元每个月,这是未考虑物价上涨因素的。目前物价平均每年上涨2%,30年后大概上涨60%,社平工资上涨的同时每月缴纳的费用也在上涨。
不管是职工社保还是灵活就业,只要缴纳的基数一致,未来领取的养老金金额就一样。只不过职工社保,单位承担了统筹部分的缴纳,职工只负担个人账户部分。灵活就业不管统筹还是个人账户都是自己承担。
在每月缴费不变的情况下,把社保档位降到60%,剩余的金额用来补充商业年金,效果会更好。比如,100%的档位由原来的2392元每月上升到3008元,200%由原来的4077元上升到6193元,300%由原来的5762元上升到8993元。
总结:对于灵活就业人员来说,建议按低档缴费,如果觉得退休金不够的话再补充一份商业养老年金。
(备注:数据仅供参考,具体以当地有关法规为准)