个人社会保险缴纳行不行?可以自己交社保吗?
可以自己缴纳社保的。
社保自己交是可以的,灵活就业社保是面向自由职业者、灵活就业等无雇主的劳动者所推出的一种社保类型,包含基本养老保险和医疗保险两类,部分地区还包含了生育和失业保险;
目前随着社会的发展,除了北京以外的城市基本都已经开放了外地户籍缴纳灵活就业社保的资格;
比如在上海,年满16周岁且男性未满60周岁、女性未满55周岁,在上海市劳动就业的自雇人员、无雇工个体工商户、未在用人单位参加基本养老、医疗保险的非全日制从业人员以及其他灵活就业人员均可自己交灵活就业社保。
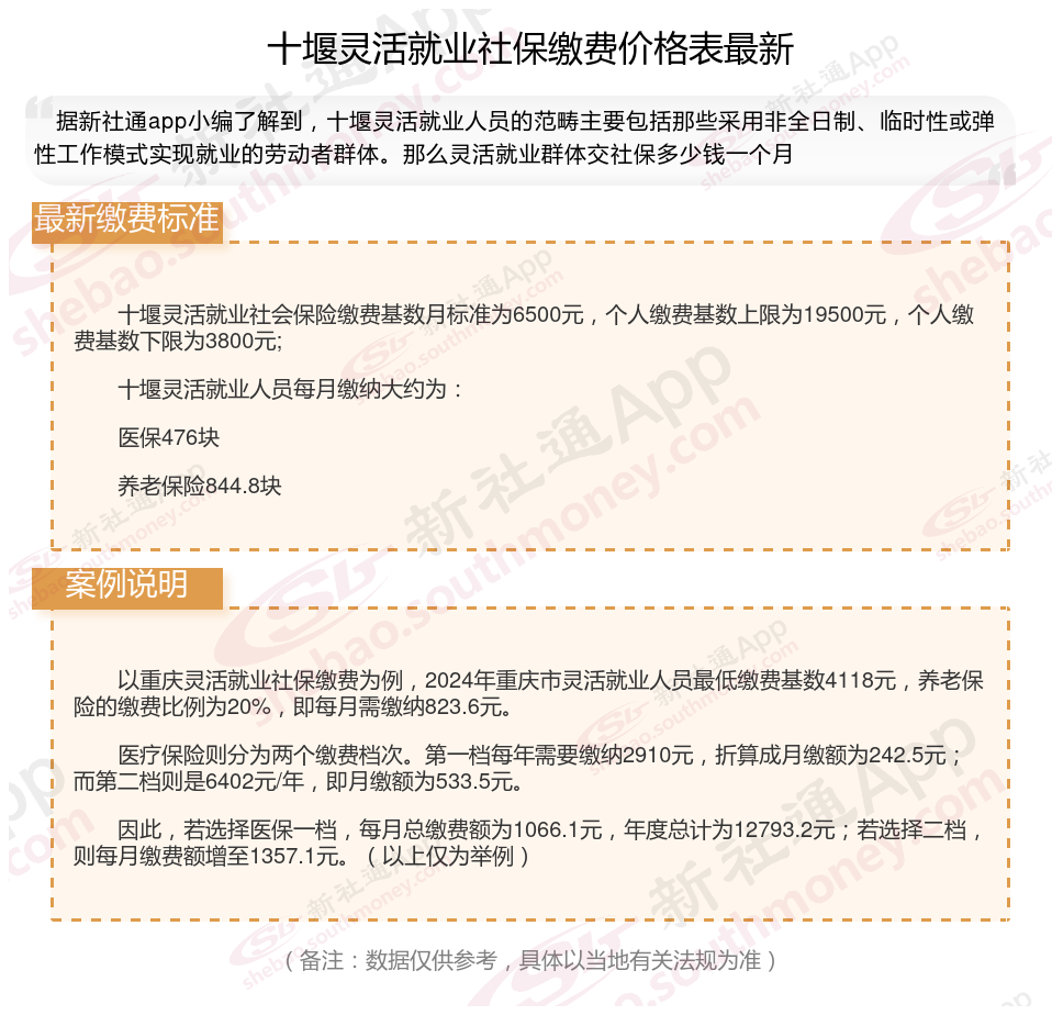
那么,社保灵活就业者缴费需要多少钱一个月呢?根据新社通app-社保缴费查询工具提供的2025社保缴费标准详情数据:

据新社通app数据显示,十堰灵活就业养老保险最低缴费基数为:3800元;个人的缴费比例分别为:20%;
个人缴费金额:760元。
(注:本文数据仅供参考,具体以当地缴费标准为准)
了解您的社保缴纳明细——新社通app计算器!点击下方使用!
新社通社保计算器计算所得,数据仅供参考。
(备注:数据仅供参考,具体以当地有关法规为准)