#绍兴灵活就业人员社保缴费2025年# 在当前的社保体系中,灵活就业人员作为特殊的群体,其社保缴费问题备受关注。本文就绍兴灵活就业人员社保缴费的种类和具体比例、费用,具体谈谈灵活就也人员的社保相关问题。下面随新社通小编一起来看看。
一、2025年绍兴灵活就业社保缴费标准表 绍兴灵活就业社保多少钱一个月?

绍兴灵活就业人员社保缴费档次表:一般分为五个档次,具体为上年度在岗职工平均工资的60%、70%、80%、90%和100%。灵活就业人员可以根据自己的意愿选择缴费档次,缴费比例为20%,其中12%进入统筹基金,8%进入个人账户。
二、2025年绍兴灵活就业社保缴费基数及比例最新消息
(1)绍兴社保缴纳比例费用是以缴费基数为基数以一定的比例进行缴费,职工社保分为单位缴纳部分和个人缴纳部分,两者缴纳比例不同,但是灵活就业人员参保职工社保没有单位负责,将全部由个人缴费。
社保缴费比例各个地区标准有些细微的差别,并且会不断产生新的变化。例如,自2024年3月1日起,上海市灵活就业人员缴纳职工基本养老保险费的比例由24%调整为20%,其中有8%进入个人账户;缴纳职工基本医疗保险费的比例由11%调整为10%。浙江在2022年9月职工养老保险缴费比例从15%降到14%,今年4月又公布将其恢复至15%。
提示:灵活就业养老保险的缴费比例一致,都是社保缴费基数的20%。
灵活就业医保的缴费比例就有些差异了,有些地方是6%,有些地方是8%,有些地方是13%。
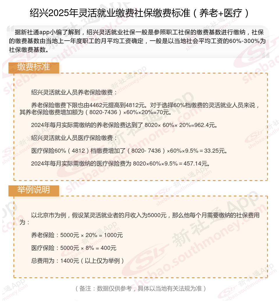
(2)绍兴灵活就业社保参照职工社保的缴费基数进行缴纳。而社保缴费基数由当地上一年度职工的月平均工资确定,一般是以当地社会平均工资的60%-300%为社保缴费基数,基本上分为60%、80%、90%、100%、150%、200%、250%、300%等八个缴费档次。由于各地区经济发展水平不一,职工月平均工资存在差异,所以各地区的社保缴费基数上下限也不同。比如北京2024年的缴费基数上下限为6326元-33891元,浙江2024年的缴费基数上下限为4462元-24060元。
三、绍兴灵活就业社保缴费方式
灵活就业社保的网上缴费可以通过多种方式进行,以下是几种主要的缴费方式及具体步骤:
1.微信缴费:
进入微信APP,点击“我”的页面,然后选择“服务”。
在服务页面中,选择“城市服务”。
在城市服务页面中,找到“社保”选项并点击。
进入社保页面后,选择“灵活就业人员社保”。
根据需要选择“灵活就业养老保险缴纳”或“灵活就业医疗保险缴纳”。
后续操作包括输入相关信息、核对信息无误后进行支付。
2.支付宝缴费:
打开支付宝APP,进入“市民中心”。
在市民中心页面中,选择“社保”。
进入社保页面后,选择“社保缴费”。
在社保缴费页面中,找到“灵活就业社会保险”选项并点击。
根据需要选择“灵活就业养老保险缴纳”或“灵活就业医疗保险缴纳”。
后续操作包括输入相关信息、核对信息无误后进行支付。
3.微信公众号缴费(以“河南税务”为例):
搜索并关注“河南税务”微信公众号。
进入公众号后,点击“微服务”然后选择“社保费缴纳”。
首次登陆需按照提示进行授权认证和人脸识别。
在主页面选择“灵活就业养老保险缴费类型”。
选择本人缴费或代他人缴费,并填写相关信息。
选择参保信息、缴费金额等,核对无误后进行支付。
4.随申办APP缴费:
打开随申办APP,搜索并选择“个人社保缴费”。
根据需要选择“本人”或“他人”作为办理对象,并填写相关信息。
系统自动查询参保信息后,选择需缴纳的社保费并点击“下一步”。
进入缴费信息提交页面,点击“提交”并选择支付方式(云闪付、支付宝、微信等)进行支付。
5.手机银行或楚税通APP缴费:
打开手机银行或楚税通APP,进入社保缴费页面。
根据提示填写相关信息并选择缴费项目(如灵活就业养老保险)。
核对信息无误后进行支付。
请注意,在缴费过程中要仔细核对个人信息和缴费金额,确保信息准确无误。此外,由于不同地区的缴费标准和方案可能存在差异,建议灵活就业人员根据当地的具体法规进行缴费。同时,为避免网络拥堵和影响正常缴费,建议尽早缴费、错峰缴费。
四、2025年绍兴交灵活就业社保与职工社保有什么不一样,区别是什么?
1、参加的险种不同:灵活就业人员:社保只参加养老保险和医疗保险,部分地区可参加失业保险。
在职职工:在职职工参加的社保包括养老保险、医疗保险、工伤保险、生育保险和失业保险,就是我们常说的“五险”。
2、缴费基数不同:灵活就业人员:按上年全省在岗职工月平均工资的40%-100%为缴费基数。在职职工:按本人上年度月平均工资为缴费基数。
3、缴费比例不同:灵活就业人员:养老保险缴费比例为20%,医疗保险缴费以当地上年度城镇在岗职工月平均工资的80%为基数,按4.2%或8%比例缴纳基本医疗保险费。
以上就是带来绍兴灵活就业社保缴费标准相关知识,内容供参考,希望对你有帮助,欢迎关注/下载新社通APP解锁更多社保专业资讯。