灵活就业社保:主要涵盖养老保险和医疗保险,部分地区可能还包括失业保险,但不包括工伤保险和生育保险。
据新社通app数据显示,厦门养老保险缴费基数2024-2025年最新标准如下:
厦门灵活就业人员基本养老保险缴费基数暂按不低于4212元;
缴费比例:个人承担20%;养老保险缴费个人842.4元。
(注:本文数据仅供参考,具体以当地缴费标准为准)
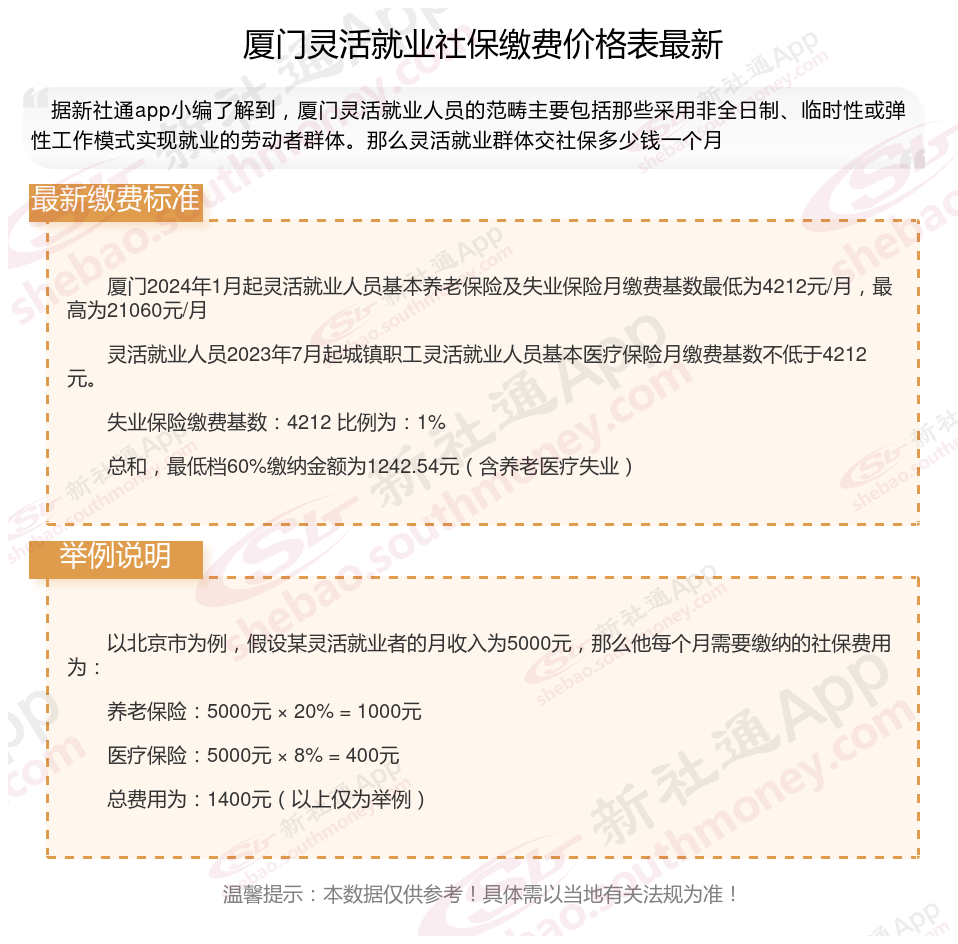
厦门灵活就业社保缴费标准,厦门社保缴费多少钱?下表是2024-2025年厦门社保费用明细参考,根据新社通app-社保缴费查询工具提供的最新数据如下:

厦门2024年1月起灵活就业人员基本养老保险及失业保险月缴费基数最低为4212元/月,最高为21060元/月
灵活就业人员2023年7月起城镇职工灵活就业人员基本医疗保险月缴费基数不低于4212元。
失业保险缴费基数:4212 比例为:1%
总和,最低档60%缴纳金额为1242.54元(含养老医疗失业)
相关案例计算:
假设厦门邻居朱某的月工资为4212元,当地的灵活就业养老保险缴费基数为4212元。
据新社通app养老保险计算器显示,朱某个人缴费额:灵活就业个人按照其缴费基数的20%缴纳养老保险费。因此,朱某每月需要缴纳的养老保险费为4212元 *20% = 842.4元。
另外,需要注意的是,养老保险的缴费比例和基数可能会随着方案的调整而发生变化。因此,在计算养老保险缴费金额时,需要参考当地的最新方案和法规。
灵活就业社保:灵活就业社保是由个人自愿缴纳的,缴费比例和缴费基数可以根据个人实际情况自行选择。灵活就业社保的缴费方式相对灵活,可以通过银行代扣、网上缴费等方式进行。
若您想了解自己的社保缴费明细,可点击下方查询
新社通社保计算器计算所得,数据仅供参考。
灵活就业养老保险断交:明智之举还是无奈选择?
灵活就业养老保险可以断交。灵活就业人员为自愿参保,未就业期间的养老保险是自愿缴纳,因此可以中断。但需要注意的是,断交灵活就业养老保险可能会带来以下影响:
可能会失去社保补贴的机会:
有些地区对灵活就业者提供社保补贴,但享受补贴的前提是必须处于正常参保状态。一旦中断缴费,这些补贴机会可能就会溜走。
丧失医疗报销资格:
停缴社保不仅意味着养老金账户“停滞”,还会丧失医疗报销资格。在生病住院时,如果中断缴费,将无法享受医疗保险待遇,所有医疗费用都需自行承担。
影响养老金待遇:
个人享受基本养老金与个人缴费年限直接相关,缴费年限越长,缴费基数越大,退休后领取的养老金就越多。如果断交养老保险,将直接影响累计缴费年限,从而降低未来领取的养老金金额。
综上所述,虽然灵活就业养老保险可以断交,但考虑到养老金待遇、医疗报销资格和社保补贴机会等因素,灵活就业人员尽可能保持连续缴纳状态。如果确实无法继续缴纳,也应提前了解相关方案和补救方案,以确保自己的养老保险不受影响。
个人自行缴纳社保和单位交的有什么不一样?
个人交社保与公司交社保的区别有哪些?
户籍限制:
灵活就业人员可以选择在户籍地或就业地参加职工基本养老保险。具体方式有两种:
1、以个人身份参加企业职工基本养老保险:缴费由个人承担,可以在参保地所在省全口径城镇单位就业人员平均工资的60%至300%之间选择适当的缴费基数,缴费比例为20%,可选择按月、按季度、按半年、按年等方式缴纳。可以根据个人情况灵活选择中断或恢复缴费,前后缴费年限合并计算,不会因中断而减损权益。达到法定退休年龄且满足最低缴费年限条件的,可按月领取基本养老金,享受的待遇与企业职工一样。
2、在户籍地参加城乡居民基本养老保险:缴费方式按年、按档次缴纳,缴费档次按照当地人社部门公布数额为准
职工医保参保地:随着参保单位变更而变更,若属于从事个体经济人员只能在户籍地参保。
险种不一样:
灵活就业缴社保是指未在用人单位参加社会保险的各类灵活就业人员,如无雇工的个体工商户、未在用人单位参加基本养老保险或职工基本医疗保险的非全日制从业人员等,以个人身份自愿参加社会保险并缴纳相应保费的行为。
社保就是社会保险,是一种为丧失劳动能力、暂时失去劳动岗位或因健康原因造成损失的人口提供收入或补偿的一种社会和经济体系。社会保险的主要项目包括养老保险、医疗保险、失业保险、工伤保险、生育保险。
退休年龄:
灵活就业退休年龄为男性60周岁、女性50周岁,除了灵活就业的情形之外,其他单位聘用的一般劳动者的退休年龄也都是这样的,具体情况下在达到上述退休年龄后,可以办理有关退休的程序。随着相关法规的调整,这一年龄条件可能会有所调整。
?职工养老保险?:
男性需年满六十周岁。
女性方面,从事管理和科研工作的女职工需年满五十五周岁,从事生产和工勤辅助工作的女职工则需年满五十周岁。
温馨提示:本数据仅供参考!仅供参考和学习交流之用,不对您构成任何决策建议。具体需以当地有关法规为准!