灵活就业人员具备以个人身份参与职工社保的资格,其缴费基数与当地社会平均工资紧密关联,缴费档次在社会平均工资的 60%至 300%区间内可自由抉择。乌海灵活就业人员社保缴费最低标准是多少?下面随新社通小编一起了解灵活就业人员社保详情。
职工社保与灵活就业社保在参加的险种、缴费主体与比例、缴费基数与比例、户籍限制与缴费意愿以及保险对象与享受待遇等方面都存在显著差异。
据新社通app数据显示,乌海灵活就业养老保险的缴费基数为:4863元。灵活就业人员参保缴费的比例为个人20%。
另外,需要注意的是,这些缴费标准可能会随着时间和方案的变化而调整。建议查阅相关消息或咨询当地社保部门。
(注:本文数据仅供参考,具体以当地缴费标准为准)
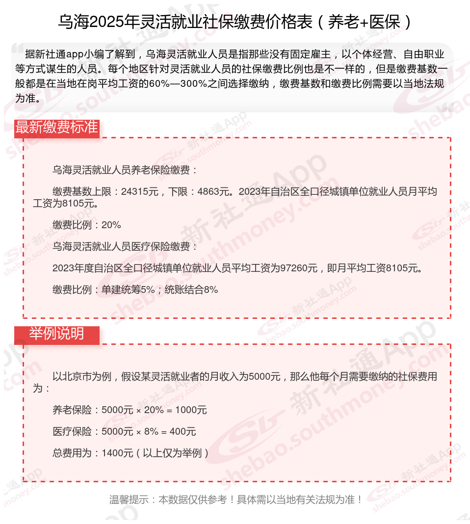
乌海灵活就业社保缴费标准来了 灵活就业社保最低要交多少钱?根据新社通app-社保缴费查询工具提供的最新数据如下:

乌海灵活就业人员养老保险缴费:
缴费基数上限:24315元,下限:4863元。2023年自治区全口径城镇单位就业人员月平均工资为8105元。
缴费比例:20%
乌海灵活就业人员医疗保险缴费:
2023年度自治区全口径城镇单位就业人员平均工资为97260元,即月平均工资8105元。
缴费比例:单建统筹5%;统账结合8%
》点击新社通app社保计算器,了解你的社保缴费明细!
新社通app数据所得,数据仅供参考。
社保不想交了?能退多少钱?
根据社保的相关法规,社保一般是不可以退的,但也有例外情况。如果不想缴纳社保的话,可以直接不缴纳,停掉社保之后即可。所缴的社保费用会继续存在个人账户里,等到退休年龄之后就可以自动进行取出。单位所交的部分则进行充公。
养老金差额重算开始补发,哪些人能补发?
2025年1月1日以后退休的职工:
这部分职工在退休时,由于上一年度的社会平均工资(即养老金计发基数)等数据尚未统计完成,因此先按照上一年度的基数计算预发养老金。等到新一年度的养老金计发基数公布后,再对之前的养老金进行重算,并补发差额部分。
养老金计算标准调整受影响的退休人员:
当地方对养老金计算标准进行调整时(如基础养老金的计算公式、计发基数、缴费年限等因素的调整),可能会导致部分已经退休的人员的养老金计算不准确。这时,有关部门会对受影响的退休人员进行养老金重算,并补发差额部分。
部分早期退休人员:
在过去的养老金核算中,由于采用的是旧标准,导致部分退休人员到手的养老金少发了。方案调整后,这些早早退休的人员也能按照全新的、更合理的标准补齐以往的差额。
提前退休人员:
某些退休人员在法定退休年龄之前选择退休,他们的养老金计算方式可能与正常退休人员有所不同。如果后续方案调整导致提前退休人员的养老金计算标准发生变化,那么这些人员也可能享受养老金的重算补发。
养老金计发基数公布前已退休的人员:
在养老金计发基数公布之前就已经办理退休手续的人员,其养老金也是按照旧的基数进行计算的。因此,在新的基数公布后,这部分人员的养老金也需要进行重新计算,并补发相应的差额。
(备注:数据仅供参考,具体以当地有关法规为准)