灵活就业社保成为很多自由职业者和打工人空窗期的最佳选择。那具体缴费是多少呢?
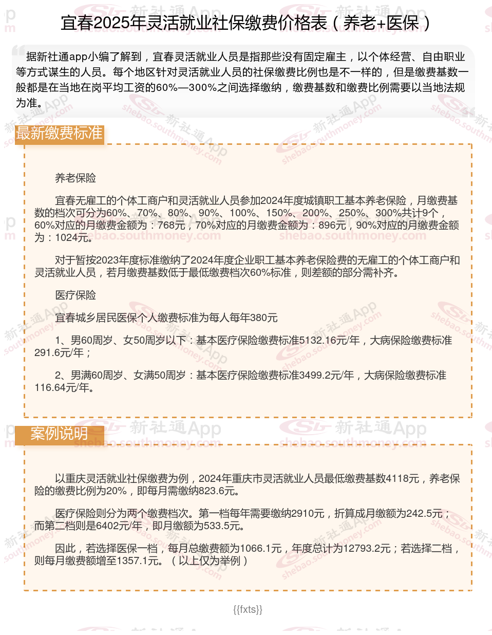
据新社通app数据显示,宜春灵活就业养老保险的缴费基数为:3839元。灵活就业人员参保缴费的比例为个人20%。
另外,需要注意的是,这些缴费标准可能会随着时间和方案的变化而调整。建议查阅相关消息或咨询当地社保部门。
(注:本文数据仅供参考,具体以当地缴费标准为准)
个体户交社保一个月多少钱?2025社保缴费标准,根据新社通app-社保缴费查询工具提供的2025社保缴费标准详情数据如下:

灵活就业人员参加养老保险费率一般为20%,其中12%进入社会统筹基金,8%计入个人账户,(8%计入个人账户),可选择社会平均工资的60%、100%、300%等各种档位作为缴费基数。
计算公式:
缴费金额=社会平均工资×档位×20%
计入个人账户=社会平均工资×档位×8%
社保需要缴纳多少年,才能享受退休工资?
社保的缴费年限直接影响到个人退休金的领取。累计缴费满15年是领取退休金的基本条件。本质上,社保的缴费年限与个人账户都对养老保险待遇有影响,缴费年限越长,领取的退休金一般也会相应增加,体现“多缴多得”的原则。
如果个人在达到法定退休年龄时,社保缴费年限未满15年,有几种选择:一是可以继续缴费至满15年,然后按月领取基本养老金;二是可以转入新型农村社会养老保险或者城镇居民社会养老保险,按照相关要求享受养老保险待遇。
综上所述,为了确保能够在达到法定退休年龄时按月领取退休金,个人应当至少累计缴纳社会保险满15年。
(备注:数据仅供参考,具体以当地有关法规为准)