社保个人交需要多少钱一个月?根据新社通app-社保缴费查询工具提供的2025社保缴费标准详情数据如下:

灵活就业者需要根据自己的实际情况和需求来选择适合自己的社保方案。
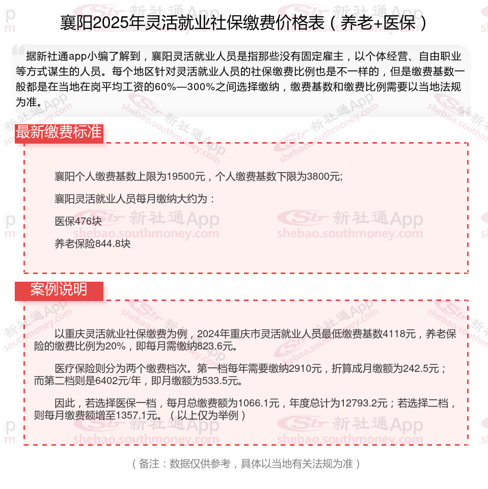
据新社通app数据显示,襄阳灵活就业养老保险最低缴费基数为:3800元;个人的缴费比例分别为:20%;
个人缴费金额:760元。
(注:本文数据仅供参考,具体以当地缴费标准为准)
社保个人交需要多少钱一个月?根据新社通app-社保缴费查询工具提供的2025社保缴费标准详情数据如下:

灵活就业者需要根据自己的实际情况和需求来选择适合自己的社保方案。
据新社通app数据显示,襄阳灵活就业养老保险最低缴费基数为:3800元;个人的缴费比例分别为:20%;
个人缴费金额:760元。
(注:本文数据仅供参考,具体以当地缴费标准为准)