灵活就业社保的缴费比例全部由个人承担,养老保险的缴费比例为20%。此外,灵活就业人员的缴费基数可以选择当地上年度在岗职工平均工资的60%-300%之间的任意比例。
那么,灵活就业者社保,要交多少钱?根据新社通app-社保缴费查询工具提供的2025社保缴费标准详情数据:

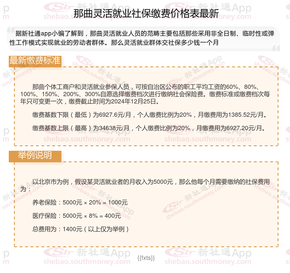
据新社通app数据显示,那曲灵活就业人员养老缴费基数2024-2025年最新标准如下:
养老保险最低缴费基数为:6927.6元;
个人缴费比例:20%,个人缴费金额:1385.52元;
(注:本文数据仅供参考,具体以当地缴费标准为准)
养老保险:每月按时缴纳社保,到了退休年龄后可以办理退休手续,领取养老金,安度晚年。
医疗保险:缴纳社会保险后,个人在就医治疗时,可以享受到医疗报销的待遇。这意味着,当个人因病需要治疗时,可以通过社保来报销一部分或全部的医疗费用,从而减轻经济负担。
工伤保险:为职工提供工伤保险,支付医疗费用和生活护理费等。
失业保险:在失业的时候,缴纳社保的个人可以领取失业保险金。失业保险金可以在一定程度上帮助失业人员度过失业期,减轻经济压力,同时也有助于他们寻找新的工作机会。
生育保险:用人单位已经缴纳生育保险费的,其职工享受生育保险待遇;职工未就业配偶享受生育医疗费用待遇。所需资金从生育保险基金中支付。