2025银川灵活就业4050社保补贴是一项面向特定年龄段的就业困难人群的社会保险补贴。
“4050人员”是国对大龄就业困难人员的一种称呼,指的是女性年满40岁,男性年满50岁的人员,那么银川4050灵活就业社保补贴标准是多少钱?银川4050社保补贴条件是什么?接下来随新社通APP小编了解一下最新资讯。
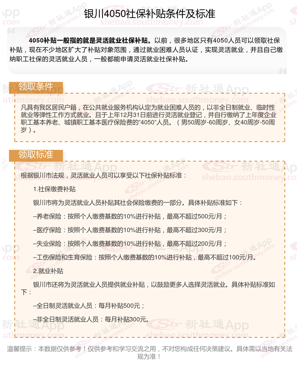
一、2025年银川灵活就业4050社保补贴标准及条件是什么

二、2025年银川灵活就业4050社保补贴去哪里办理?
银川灵活就业4050社保申请可以在户口所在地乡镇、街道(开发委)所属社区(村)办理。
1.申请资料:《再就业优惠证》或《就业失业登记证》原件及复印件、身份证复印件、灵活就业证明1份、《审核认定表》一式两份、银行出具的加盖公章的缴纳社会保险费单据。
2.申请地点:到户口所在地乡镇、街道(开发委)所属社区(村)办理申报登记手续。
3.申请时间:2-4月。
三、?4050补贴可以通过以下几种方式进行查询?:
社保局查询?:可以携带身份证到参保所在地的社保局,找工作人员进行查询。需要提供相关证件以便核实身份。?
?网络查询?:登录参保所在地的社保局官网,查看补贴单并注册账号进行查询。通常需要输入个人信息以获取补贴的发放情况。
?电话查询?:拨打劳动综合服务电话“12333”,根据语音提示进行查询。这是一种便捷的方式,适合不想亲自前往社保局的用户。?
?支付宝查询?:打开支付宝,点击“城市服务”,选择“社保”,进入页面后点击“4050社保补贴查询”,登录账号即可查看补贴的发放情况。?
?银行查询?:如果补贴是通过银行发放,可以到银行柜台或ATM机上进行查询。需要提供银行卡账号,如果补贴已经到账,会有提示音提醒。?
这些方法可以帮助你方便地查询4050补贴的发放情况,选择适合自己的方式进行查询即可。
四、2025年银川灵活就业4050社保补贴申请流程:
1、银川4050社保补贴申请条件
首先,需要确保自己符合申请社保补贴的条件。一般来说,这些条件可能包括:
年满40周岁的女性或年满50周岁的男性(部分地区可能要求女性满45周岁,男性满55周岁)。
必须是自己交社保的就业困难群体,包括下岗失业人员等。
参加了社保并按时交费,没有断交。
提供就业困难的证明材料。
要有灵活就业登记且登记时间满一年以上。
名下没有营业执照,因为个体工商户不属于灵活就业人员的范畴。
请注意,不同地区的领取年龄、领取标准以及领取时间法规可能有所不同,具体以当地方案为准。
2、银川灵活就业人员社保所需材料
在申请社保补贴时,需要准备以下材料:
身份证。
社保卡。
户口本。
就业失业登记证(部分地区可能需要)。
灵活就业社会保险补贴申请表。
就业困难的证明材料(如失业证、下岗证等)。
灵活就业登记证明(登记时间需满一年以上)。
如果是有雇主的灵活就业人员,还需要提供雇主营业执照复印件(雇主为个体工商户需提供)或雇佣协议复印件(雇主不属于个体工商户者需提供)。高校毕业生自主创业的需要提供毕业证书和营业执照。
3、银川4050补贴选择申请方式
灵活就业人员可以选择线上或线下方式进行申请:
线上申请:大多数地区都开通了线上申请渠道,申请人可以通过网站、手机APP等途径进行申请。在申请过程中,需要填写个人信息、就业信息、收入情况等,并上传相关证明材料。提交申请后,系统会自动进行初步审核,审核通过后进入下一步。
线下申请:对于不熟悉网络操作的申请人,可以选择线下申请。前往银川当地社保局或人社部门,填写申请表并提交相关证明材料。工作人员会对申请材料进行审核,审核通过后进入下一步。
4、审核与公布
提交申请后,相关部门会对申请人的材料进行审核。审核过程中,可能会要求申请人补充材料或进行面试。审核通过后,申请人的信息会进行公布,一般公布期为7天。公布期间,如有异议,相关部门会进行核实。
5、领取补贴
公布期结束后,如无异议,申请人即可领取4050灵活就业补贴。补贴金额根据当地方案和申请人的实际情况而定,一般会按月或按季发放。领取补贴时,申请人需要携带有效身份证明,并签字确认领取金额。
6、注意事项
申请人需确保所提交的材料真实有效,如有虚假,将取消申请资格并承担相应法律责任。
申请人应关注方案变化,及时了解最新方案要求,确保申请流程顺利进行。
申请人应妥善保管相关证明材料,以备不时之需。
如遇问题或困难,申请人可咨询当地社保局或人社部门,寻求帮助。
希望以上信息能对您有所帮助。如果您在申请过程中遇到任何问题,建议您及时咨询当地社保局或人社部门的工作人员。
社保的相关内容就分享到这里,数据及内容仅供参考,社保问题就上新社通!欢迎关注/下载新社通APP解锁更多社保专业资讯及社保实用计算器!