据新社通app数据显示,2024-2025年喀什灵活就业人员养老保险的缴费标准:
养老保险缴费基数的下限为4999元;养老保险缴费比例为20%。
(注:本文数据仅供参考,具体以当地缴费标准为准)
喀什社保缴费多少钱?下表是2024-2025年喀什社保费用明细参考,根据新社通app-社保缴费查询工具提供的最新数据如下:

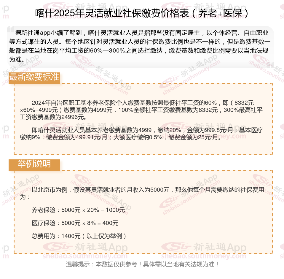
2024年自治区职工基本养老保险个人缴费基数按照最低社平工资的60%,即(8332元×60%=4999元)缴费基数为4999元,100%全额社平工资缴费基数为8332元,300%最高社平工资缴费基数为24996元。
即喀什灵活就业人员基本养老缴费基数为4999,缴纳20%,金额为999.8元/月;基本医疗缴纳9%,缴费金额为499.91元/月;大额医疗缴纳0.5%,缴费金额为25元/月。
灵活就业社保的缴费基数通常为60%-300%,供个人选择,个人需要缴纳全部的金额。
(备注:数据仅供参考,具体以当地有关法规为准)