据新社通app数据显示,葫芦岛养老保险缴费基数2024-2025年最新标准如下:
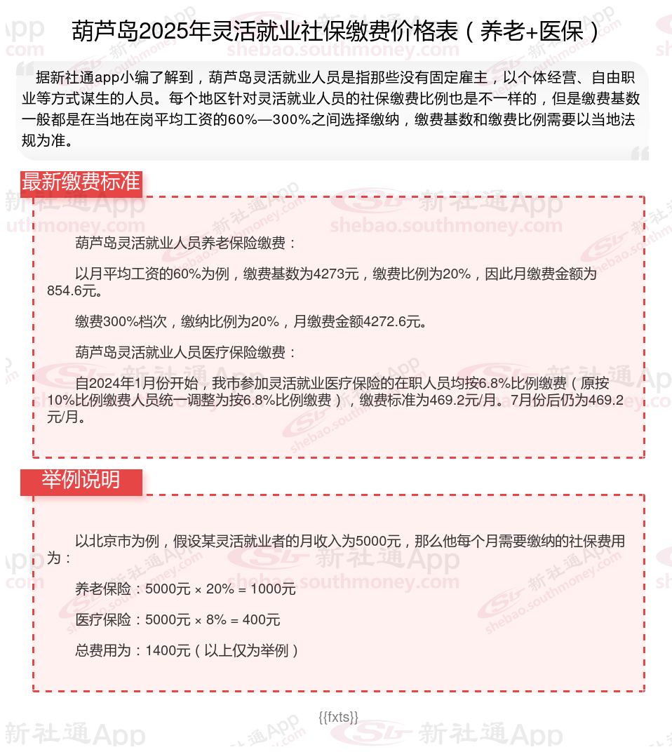
葫芦岛灵活就业人员基本养老保险缴费基数暂按不低于4273元;
缴费比例:个人承担20%;养老保险缴费个人854.6元。
(注:本文数据仅供参考,具体以当地缴费标准为准)
打工人买社保一个月费用要交多少钱?每月需要缴纳多少费用?根据新社通app-社保缴费查询工具提供的2025社保缴费标准详情数据如下:

灵活就业人员养老保险缴费算法
灵活就业人员参保费率一般为20%(8%计入个人账户),可选择社会平均工资的60%、100%、300%等各种档位作为缴费基数:
缴费金额=社会平均工资×档位×20%计入个人账户=社会平均工资×档位×8%,
哪些关键要素会左右退休金的最终数额呢?
缴费基数:缴费基数越高,养老金越多——按实际工资给你交社保的单位。
缴费年限:是确定退休金数额的关键因素之一。缴费年限越长,意味着个人对养老保险体系的贡献越大,因此退休后领取的养老金数额也相应增加。
社保缴费基数如何确定的?它是根据当地上一年的平均工资来计算的。员工在企业工作期间,每个月的社保会从工资中扣除,但很少会关注社保的缴费基数和缴费比例,在知道了社保的缴费基数之后,员工也可以计算出自己每个月所应缴纳的社保费的金额了。
温馨提示:本数据仅供参考!仅供参考和学习交流之用,不对您构成任何决策建议。具体需以当地有关法规为准!