据新社通app数据显示,喀什灵活就业养老保险最低缴费基数为:4999元;个人的缴费比例分别为:20%;
个人缴费金额:999.8元。
(注:本文数据仅供参考,具体以当地缴费标准为准)
喀什灵活就业人员社保每月交多少钱?根据新社通app-社保缴费查询工具提供的最新数据如下:

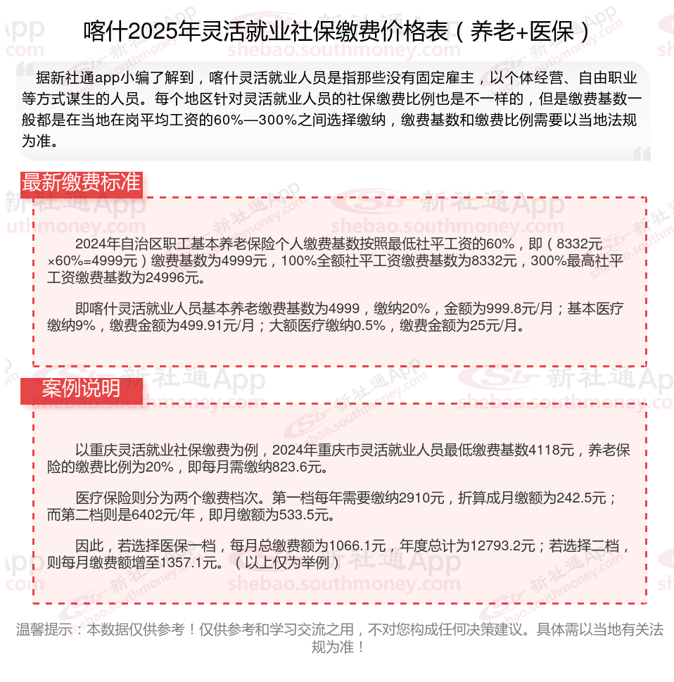
2024年自治区职工基本养老保险个人缴费基数按照最低社平工资的60%,即(8332元×60%=4999元)缴费基数为4999元,100%全额社平工资缴费基数为8332元,300%最高社平工资缴费基数为24996元。
即喀什灵活就业人员基本养老缴费基数为4999,缴纳20%,金额为999.8元/月;基本医疗缴纳9%,缴费金额为499.91元/月;大额医疗缴纳0.5%,缴费金额为25元/月。
社保断缴影响大,这些后果你知道吗?
养老保险:对于养老保险来说,中间中断的后果不严重,因为最后是累计年限的。不过需要注意的是,如果停交的时间太长,导致最终退休时,缴费年限不足15年,那事情就不妙了。按照要求,缴费不足15年的,养老保险个人账户金额会全额退还,但是统筹账户中单位交的那部分,可就打水漂了。
医疗保险:享受到的是既交既得的原则,也就是说我们正常参加医疗保险,才能够正常享受到医保的报销待遇,但如果说出现了医保的中断交费,那么就无法正常享受到医保的报销了,对自身来说在看病就医的过程中,那么会产生一定的影响,因为产生的医疗费用,就需要你自付来进行支付了,毫无疑问,就会对自己看病就医产生一定的经济压力。除此之外呢,还要注意的是医保中断三个月以上,那么就会设置3~6个月不等的固定等待期,每个地区的要求不同,而且在等待期内也无法享受到医保的报销,所以医疗保险中断时间一旦超过三个月,对自己的影响还是比较大的,所以说不能够轻易的去中断。
失业保险、工伤保险、生育保险:这三种保险都是可以到了新单位后续上的,因此停交关系不大。
失业保险:领取资格:必须连续缴费满一定时间(通常为1年),断交可能导致无法领取失业金。待遇恢复:重新缴费达到条件后可继续享受。
工伤保险:工伤保险在没有工作时期,就是不参保状态是不会享受相应待遇。但是如果是因为企业或者单位没有给缴纳,则可以要求企业或者单位赔偿相应工伤赔偿。
影响购房、购车、子女上学等资格:在许多城市,社保的连续性是获取某些公共资源的重要指标。例如,在一些城市购房、购车或子女上学等,都对社保的连续性有严格要求。一旦社保断缴,这些资格的累计年限将重新计算,有些情况下,即使补缴也可能无效。
个人可以缴纳社保吗
个人可以缴社保的。
社保自己交是可以的,灵活就业社保是面向自由职业者、灵活就业等无雇主的劳动者所推出的一种社保类型,包含基本养老保险和医疗保险两类,部分地区还包含了生育和失业保险;
目前随着社会的发展,除了北京以外的城市基本都已经开放了外地户籍缴纳灵活就业社保的资格;
比如在上海,年满16周岁且男性未满60周岁、女性未满55周岁,在上海市劳动就业的自雇人员、无雇工个体工商户、未在用人单位参加基本养老、医疗保险的非全日制从业人员以及其他灵活就业人员均可自己交灵活就业社保。
》快来计算您的社保缴纳计算明细,点击新社通app社保计算器,轻松测算!
新社通社保计算器计算所得,数据仅供参考。
温馨提示:本数据仅供参考!具体需以当地有关法规为准!