灵活就业社保:灵活就业社保是由个人自愿缴纳的,缴费比例和缴费基数可以根据个人实际情况自行选择。灵活就业社保的缴费方式相对灵活,可以通过银行代扣、网上缴费等方式进行。
那么,自己社保,要交多少钱一个月?根据新社通app-社保缴费查询工具提供的2025社保缴费标准详情数据:

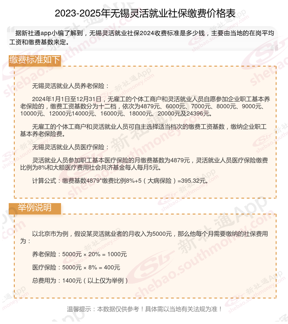
据新社通app数据显示,无锡灵活就业人员养老缴费基数2024-2025年最新标准如下:
养老保险最低缴费基数为:4494元;
个人缴费比例:20%,个人缴费金额:898.8元;
(注:本文数据仅供参考,具体以当地缴费标准为准)
灵活就业社保:灵活就业社保是由个人自愿缴纳的,缴费比例和缴费基数可以根据个人实际情况自行选择。灵活就业社保的缴费方式相对灵活,可以通过银行代扣、网上缴费等方式进行。
那么,自己社保,要交多少钱一个月?根据新社通app-社保缴费查询工具提供的2025社保缴费标准详情数据:

据新社通app数据显示,无锡灵活就业人员养老缴费基数2024-2025年最新标准如下:
养老保险最低缴费基数为:4494元;
个人缴费比例:20%,个人缴费金额:898.8元;
(注:本文数据仅供参考,具体以当地缴费标准为准)