灵活就业人员基本养老保险:灵活就业人员养老保险缴费由个人承担缴纳单位和个人部分,按月缴费,缴费比例和缴费基数有确定要求;按照有关要求,灵活就业人员不得以事后追补缴费的方式增加灵活就业期间的缴费年限。灵活就业人员其他就业时段的补缴方法要求执行。
那么,个人社保,要交多少钱?根据新社通app-社保缴费查询工具提供的2025社保缴费标准详情数据:

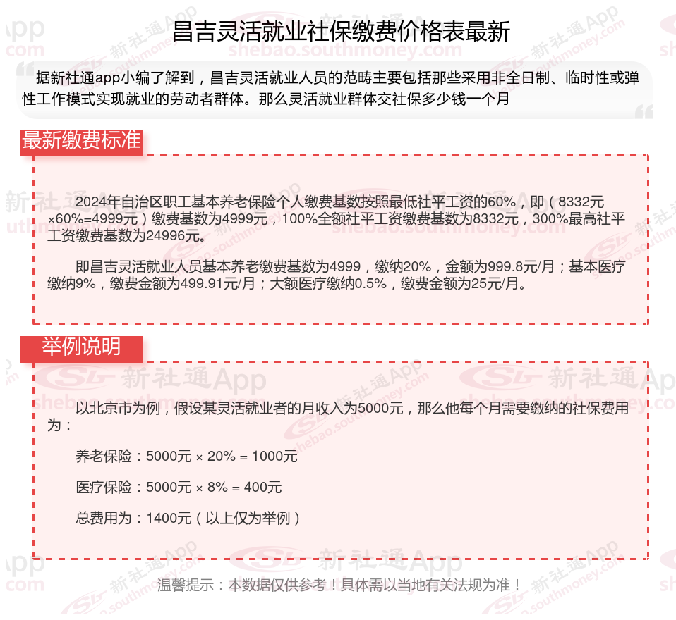
据新社通app数据显示,昌吉企业灵活就业养老保险的缴费基数为:4999元。
缴费比例:在企业参保缴费的情况下,单位缴纳比例为16%,个人缴纳比例为8%。而灵活就业人员参保缴费的比例为个人20%。
另外,需要注意的是,这些缴费标准可能会随着时间和方案的变化而调整。为了获取最新的昌吉灵活就业养老保险缴费标准信息,建议查阅相关消息或咨询当地社保部门。总的来说,了解并遵守当地的养老保险缴费标准是每个人的责任,也是保证个人权益的重要方案。
(注:本文数据仅供参考,具体以当地缴费标准为准)
交社保的目的主要就是为了公民在年老、疾病、工伤、失业、生育等情况下依法从社会获得物质帮助的权利。社保的作用是:
1.经济保险:社保中的各项保险体系,如养老保险、医疗保险、失业保险等,能够为参保人在遭遇风险时提供经济上的支持。
2.社会保险:社保体系还体现了对公民的社会责任,通过为公民提供基本的生活和福利,促进社会公平和稳定。缴纳社保是公民履行社会责任的体现,也是享受社会保险体系的前提。
3.储蓄和投资:社保体系中的公积金体系,为公民提供了一种储蓄和投资的方式。通过缴纳公积金,公民可以在购房、租房等方面获得资金支持,同时也可以通过公积金的增值收益获得一定的投资回报。