2025秦皇岛灵活就业4050社保补贴是一项面向特定年龄段的就业困难人群的社会保险补贴。
秦皇岛4050灵活就业社保补贴是什么?今天聊一下4050补贴话题。44050社保补贴标准据新社通app小编了解,通常,4050社保补贴包含基本医疗保险和基本养老保险两个险种,社保补贴金额为申请人实际缴纳基本养老保险和基本医疗保险金额的2/3,具体标准以当地社保局公布的数据为准!那么秦皇岛4050灵活就业社保补贴标准是多少钱?秦皇岛4050社保补贴可以领取多少?接下来随新社通APP小编了解一下秦皇岛4050灵活就业社保补贴的最新资讯。
一、2025年秦皇岛4050社保补贴申请流程来了,如下:
秦皇岛4050社保补贴如何办理,申请流程如下:(1)符合领取条件的灵活就业人员向街道劳保机构申报就业,并凭《再就业优惠证》、社会保险缴费凭证等相关材料,向街道劳保机构提出社会保险补贴申请;
(2)街道劳保机构核实灵活就业人员的就业情况,出具灵活就业证明,并为其向当地县级以上劳保部门申请社会保险补贴;
(3)经劳保部门审核、财部门复核后,将补贴资金直接支付给本人;社会保险补贴标准按灵活就业人员实际缴纳社会保险费的一定比例计算。具体补贴方法由各、自治区、直辖市根据《资金管理通告》制定。
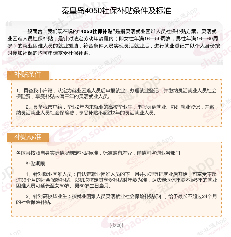
二、2025年秦皇岛4050社保补贴标准及条件,最新如下:

》如何了解自己的社保缴纳明细吗?点击新社通app社保计算器,帮您计算!
新社通app数据所得,数据仅供参考。
三、2025年秦皇岛农村户口能领4050补贴吗?
为什么很多农村户口的朋友无法领取4050补贴?主要原因是,需要是认证的就业困难人员。
一般情况下,只有城镇户籍的人口才会被认定为就业困难人员,所以农村户口的朋友,即使自己缴纳了城镇职工社保,也无法认定为就业困难人员,那么也就不能申请4050补贴,一般来说,只有失地农民等可以申领补贴。
当然,各地区具体执行方法有所不同,需要办理的朋友可以到当地的社保部门了解详细办理要求。
最后提醒大家,目前灵活就业社保补贴并不是统一的,所以各地的补贴领取条件、标准、方式等的差异都比较大,有些地区甚至可能没有相关法规,因此大家一定要以当地公布为准。
四、秦皇岛不可以领取灵活就业4050社保补贴的六类人!
秦皇岛不可以领取灵活就业4050社保补贴的六类人:
1、未以灵活就业人员身份交社保;
2、非就业困难人员;
3、超出自住房,有多余商品房或车辆;
4、超出法定退休年龄的;
5、未失业登记;
6、农村户口。
三类人符合领取灵活就业4050社保补贴的标准:贫困户、低保对象、重度残疾人等三类主要就业困难人员。
不过,符合特殊情况的部分农村户口人员是可以申请的,具体要咨询当地社保部门了。
五、?秦皇岛社保断交有什么影响?
社保断交是指参保人员由于某种原因,如失业、经济困难、工作变动等,在一定时期内停止缴纳社保费用的行为。社保断交会对个人产生一定的影响,以下是一些可能的影响:
1、退休金减少:社保的累计缴费年限是计算退休金的重要因素之一。如果断交时间过长,可能会导致累计缴费年限减少,进而影响到退休金的发放金额。
2、缴费金额增加:由于每年在岗平均工资都在增加,社保的缴费基数也会相应增加。如果断交后再继续缴费,可能需要按照更高的基数进行缴费,导致缴费金额增加。
3、影响基本养老金增长:每年退休基本养老金增长有定额调整、挂钩调整和高龄倾斜等,其中挂钩调整与缴费年限挂钩。如果断交,可能会影响到每年的基本养老金增长。
4、影响身故抚恤金:对于参保人员去世后的家属,可以根据其缴费年限和缴费金额等因素领取身故抚恤金。如果断交,可能会影响到身故抚恤金的发放。
5、影响灵活就业人员社保补贴:对于符合一定条件的灵活就业人员(如4050人员、重度残疾人、低保户等),会给予一定的社保补贴。如果中断养老金缴费,可能无法申请这些补贴。
针对社保断交的情况,参保人员可以根据自身情况选择补缴或继续缴费。如果条件允许,建议及时补缴,以确保社保的累计缴费年限和缴费金额满足要求,从而保证自己的权益。同时,也可以咨询当地社保局或相关机构,了解具体的补缴方案和操作流程。
以上就是秦皇岛4050灵活就业社保补贴的相关内容,欢迎关注新社通/下载新社通APP了解更多五险一金专业资讯。