2025白银4050补贴主要针对的是年龄在40岁以上的女性和50岁以上的男性,这些人群通常因为年龄较大而面临就业困难。
4050补贴主要是针对大龄就业困难人群的社保补贴,申请条件包括年龄、就业困难、灵活就业并自费缴纳社保,需要持有失业登记证,不同地区可能有细微差别,比如农村户口的限制。那么白银4050灵活就业社保补贴标准是多少钱?白银4050社保补贴条件是什么?接下来随新社通APP小编了解一下最新资讯。
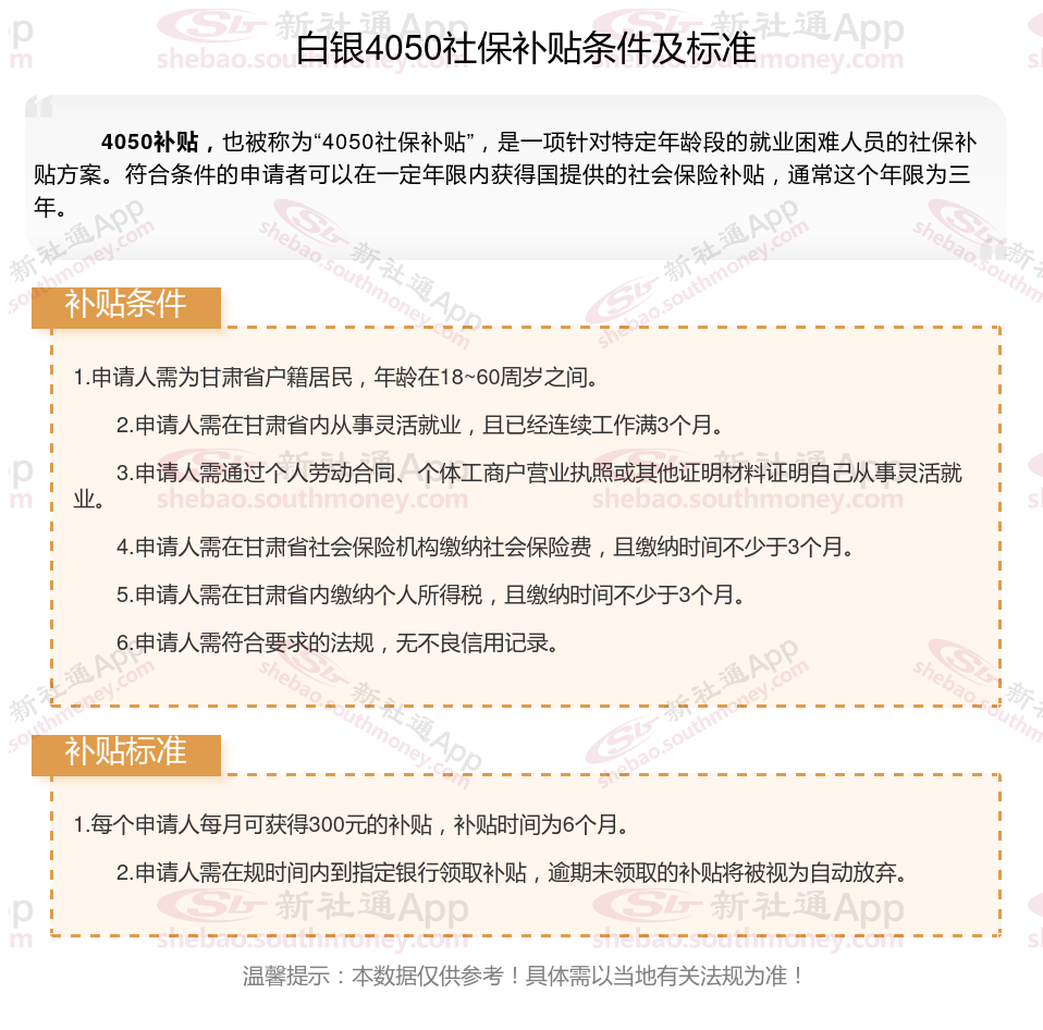
一、2025年白银灵活就业4050社保补贴标准和条件是什么

二、2025年白银不可以领取灵活就业4050社保补贴的六类人:
白银不可以领取灵活就业4050社保补贴的六类人:
1、未以灵活就业人员身份交社保;
2、非就业困难人员;
3、超出自住房,有多余商品房或车辆;
4、超出法定退休年龄的;
5、未失业登记;
6、农村户口。
三类人符合领取灵活就业4050社保补贴的标准:贫困户、低保对象、重度残疾人等三类主要就业困难人员。
不过,符合特殊情况的部分农村户口人员是可以申请的,具体要咨询当地社保部门了。
三、白银灵活就业4050社保补贴申请流程:
白银4050社保补贴如何办理,申请流程如下:(1)符合领取条件的灵活就业人员向街道劳保机构申报就业,并凭《再就业优惠证》、社会保险缴费凭证等相关材料,向街道劳保机构提出社会保险补贴申请;
(2)街道劳保机构核实灵活就业人员的就业情况,出具灵活就业证明,并为其向当地县级以上劳保部门申请社会保险补贴;
(3)经劳保部门审核、财部门复核后,将补贴资金直接支付给本人;社会保险补贴标准按灵活就业人员实际缴纳社会保险费的一定比例计算。具体补贴方法由各、自治区、直辖市根据《资金管理通告》制定。
四、4050和失业金可以一起领取吗
4050补贴和失业金在某些情况下可以同时领取,但具体情况因地区而异。在领取失业保险金期间,如果符合4050社保补贴的条件,是可以申请4050社保补贴的。然而,有些地区可能有特殊法规,在领取失业保险金期间不能领取4050社保补贴。
4050社保补贴方案主要是针对女性满40岁、男性满50岁的就业困难人员,以灵活就业形式参加社会保险的人员提供的补贴。通常补贴申领年限为三年,如果女性满45周岁,男性55周岁再申请,补贴申领可以至退休(最长年限五年)。
五、?白银社保断缴到底有哪些影响?社保断交的影响有以下几点:
社保断缴对五险的影响单位为我们缴纳的职工社保包括五险,分别是养老保险、医疗保险、生育保险、失业保险和工伤保险。我们来看看社保断缴对这五险的影响分别是什么。
1、 养老保险
社保断缴对养老保险影响不是很大,因为养老保险主要计算的是累计缴纳年限,而不是连续缴纳年限。
但是,养老保险的原则是多缴多领,缴费年限越长、每个月交的越多,到老了每个月领的越多。而且养老金也是每年涨一点的,同样的涨幅,基数越大的涨的钱数就越多,所以差距只会越拉越大。
2、 医疗保险
在职工医保断缴期间,医保报销待遇会暂停,也就是说如果去医院看病什么的,是不能报销的;但是医疗保险个人账户的余额是可以使用的,可以继续使用个人账户的余额买药看病。
其次是期限方面:医疗保险断缴3个月内,是可以续交的,续交之后第二个月就可以享受医保待遇。如果超过了3个月再缴纳,那么医保的连续缴纳年限就会重新计算了。同时,医保需要连续缴费满6个月(根据各地法规而定),才可以享受医保待遇。如果重新计算的话,是有一定的影响的。
最后是退休医保待遇:累计缴费年限达到一定的标准之后(很多地方要求女同志缴纳足20或者25年,而男同志则是25年或者30年),才可以享受退休人员的医保待遇。
3、 生育保险
社保断缴,对于生育保险也是有一定的影响的。不过每个地区的生育险都有所差异,有的地方要求缴纳满一年以后才可以享受生育保险福利,而且当月是正常缴费状态。有的地方则要求当月缴纳当月就可以享受生育保险福利。
4、 失业保险
失业保险可以让我们获得一定的失业金。如果劳动者非本人意愿离职,只要满足相关条件,就可以领取一定的失业金,缓解自己的困难。
但是,有一个很基础的条件就是:申请失业金本人在失业前已经缴纳失业保险累计满一年,也就是说,缴纳社保必须要满一年才可以申请失业金,没缴纳满一年,尽管符合其他的条件,但是也是无法申请领取失业金的。
5、 工伤保险
社保断缴之后,对于工伤保险基本没有什么影响,因为并不在工作状态,工伤保险的前提是在工作。
以上就是白银4050灵活就业社保补贴的相关内容,欢迎关注新社通/下载新社通APP了解更多五险一金专业资讯。