灵活就业人员具备以个人身份参与职工社保的资格,其缴费基数与当地社会平均工资紧密关联,缴费档次在社会平均工资的 60%至 300%区间内可自由抉择。泸州灵活就业人员社保缴费最低标准是多少?下面随新社通小编一起了解灵活就业人员社保详情。
灵活交社保和职工社保之间存在显著的区别,主要体现在参保对象、缴费主体、缴费比例、缴纳险种、缴费基数、户籍限制以及享受的待遇等方面。
据新社通app数据显示,2024-2025年泸州灵活就业人员养老保险的缴费标准是根据缴费基数来确定的:
个人养老保险缴费比例为20%,缴费基数的下限为4511元。
(注:本文数据仅供参考,具体以当地缴费标准为准)
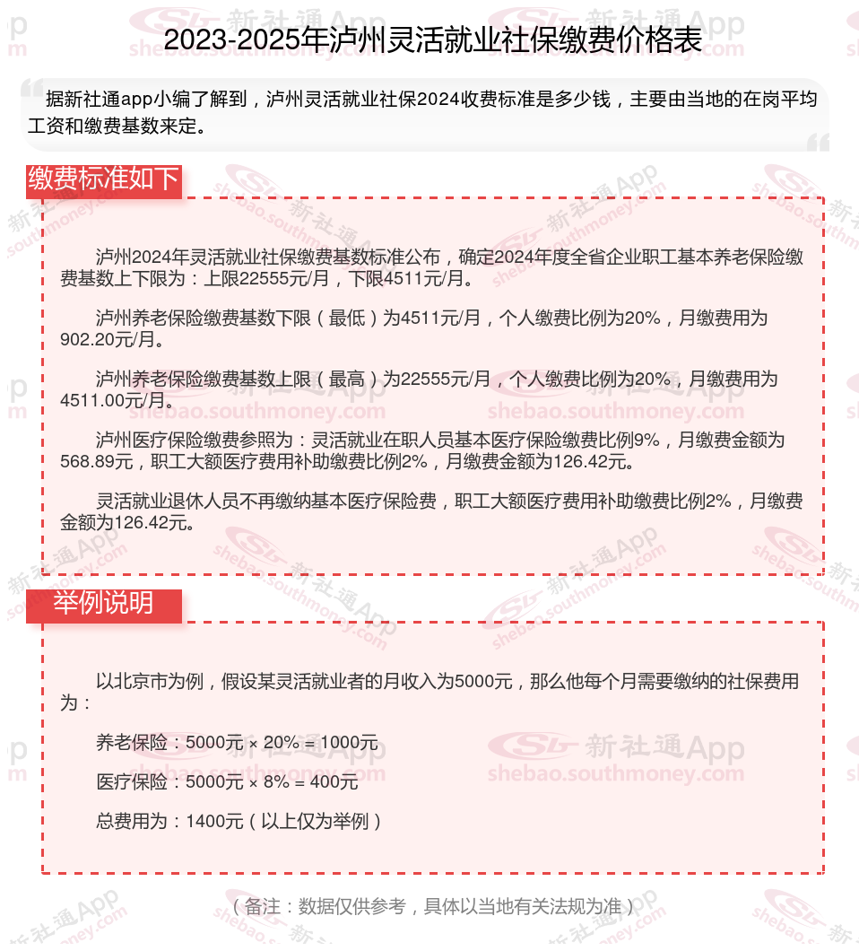
泸州灵活就业社保缴费标准来了 灵活就业社保最低要交多少钱?根据新社通app-社保缴费查询工具提供的最新数据如下:

泸州2024年灵活就业社保缴费基数标准公布,确定2024年度全省企业职工基本养老保险缴费基数上下限为:上限22555元/月,下限4511元/月。
泸州养老保险缴费基数下限(最低)为4511元/月,个人缴费比例为20%,月缴费用为902.20元/月。
泸州养老保险缴费基数上限(最高)为22555元/月,个人缴费比例为20%,月缴费用为4511.00元/月。
泸州医疗保险缴费参照为:灵活就业在职人员基本医疗保险缴费比例9%,月缴费金额为568.89元,职工大额医疗费用补助缴费比例2%,月缴费金额为126.42元。
灵活就业退休人员不再缴纳基本医疗保险费,职工大额医疗费用补助缴费比例2%,月缴费金额为126.42元。
》点击新社通app社保计算器,了解你的社保缴费明细!
新社通app数据所得,数据仅供参考。
交了社保不想交了,能退钱吗怎么退?
根据社保的相关法规,社保一般是不可以退的,但也有例外情况。如果不想缴纳社保的话,可以直接不缴纳,停掉社保之后即可。所缴的社保费用会继续存在个人账户里,等到退休年龄之后就可以自动进行取出。单位所交的部分则进行充公。
养老金重算补发有哪些人?
养老金计算标准调整受影响的退休人员:
当地方对养老金计算标准进行调整时(如基础养老金的计算公式、计发基数、缴费年限等因素的调整),可能会导致部分已经退休的人员的养老金计算不准确。这时,有关部门会对受影响的退休人员进行养老金重算,并补发差额部分。
部分早期退休人员:
在过去的养老金核算中,由于采用的是旧标准,导致部分退休人员到手的养老金少发了。方案调整后,这些早早退休的人员也能按照全新的、更合理的标准补齐以往的差额。
提前退休人员:
某些退休人员在法定退休年龄之前退休,其养老金可能会按照提前退休的法规进行计算。然而,如果后续相关方案发生变化,导致提前退休人员的养老金计算标准发生改变,这些人员也可能有资格享受养老金重算补发。
养老金计发基数公布前已退休的人员:
在养老金计发基数公布之前就已经办理退休手续的人员,其养老金也是按照旧的基数进行计算的。因此,在新的基数公布后,这部分人员的养老金也需要进行重新计算,并补发相应的差额。
2025年1月1日及以后退休的职工:
这部分人员在退休时,由于新的养老金计发基数可能尚未公布,因此他们的养老金会先按照旧基数进行预发。待新的养老金计发基数公布后,社保部门会对其养老金进行重新核算,并补发差额部分。这包括在职期间参加城镇职工基本养老保险并按法规缴费满一定年限的个人。
温馨提示:本数据仅供参考!仅供参考和学习交流之用,不对您构成任何决策建议。具体需以当地有关法规为准!