社会保险是一种为丧失劳动能力、暂时失去劳动岗位或因健康原因造成损失的人口提供收入或补偿的社会和经济体系。其主要项目包括:
养老保险:为解决劳动者在达到解除劳动义务的劳动年龄界限或因年老丧失劳动能力后的基本生活而建立的社会保险体系。
医疗保险:补偿疾病所带来的医疗费用,由社会或企业提供必要的医疗服务或物质帮助。
失业保险:通过立法强制实行,由社会集中建立的保险体系,为失业人员提供物质帮助。
工伤保险:为因工作受伤的劳动者提供医疗救治和经济补偿。
生育保险:为生育妇女提供医疗服务和生育津贴。
接下来了解一下,达州灵活就业人员社保缴费标准是多少?退休能领多少钱呢?根据新社通app-社保缴费查询工具提供的2025社保缴费标准详情数据:

》想知道自己社保缴纳多少钱吗?快来新社通app社保在线计算器,一键测算!
新社通社保计算器计算所得,数据仅供参考。
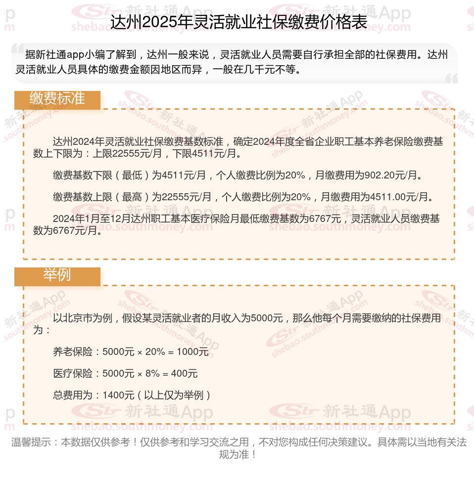
据新社通app数据显示,达州灵活就业养老保险缴费基数2024-2025年最新标准如下:
2025年达州城镇职工社会保险缴费基数用人单位及其职工(包括有雇工的个体工商户及其雇工)分别按2024年度全口径省平的60%(4511元/月)和300%(22555元/月)核定缴费基数的下限和上限执行。
个人缴费比例:20%;
(注:本文数据仅供参考,具体以当地缴费标准为准)
什么是社保缴纳基数?
社保缴费基数是指参保人员在一个社保年度内缴纳社会保险费的计算基数,它一般根据参保人员上一年度的月平均工资来确定。具体来说,社保缴费基数一个上下限范围,通常为该地区上年度社会月平均工资的60%至300%。如果参保人员的月平均工资低于下限,则按下限作为缴费基数;如果高于上限,则按上限作为缴费基数;如果介于两者之间,则按实际月平均工资作为缴费基数。
社保需要累计缴纳满15年才可以在你法定退休年龄之后享受社保待遇。社保交满15年后可以不再交费。如果有单位,即使缴满15年,但职工还未退休的,企业还得继续缴费,直至退休;个人缴纳社保的话,可停缴,也可继续缴纳,根据当地要求,肯定也是继续缴纳好,养老保险是遵循“多缴多得”的原则,缴费基数越高、年限越长,退休时领取养老金也越多。
养老金计算方法,退休金由两部分组成:包括基础养老金和个人账户养老金。
退休金主要由基础养老金、个人账户养老金两个部分构成。
基础养老金=(全省上年度在岗职工月平均工资+本人指数化月平均缴费工资)÷2×缴费年限×1%
【注:本人指数化月平均缴费工资=全省上年度在岗职工月平均工资×本人平均缴费指数】。
个人账户养老金=个人账户储存额÷计发月数(计发月数根据退休年龄和当时的人口平均寿命来确定。计发月数略等于(人口平均寿命-退休年龄)X12。目前50岁为195、55岁为170、60岁为139,不再统一是120了)。
退休金计算方式是怎样的?
基本养老金=基础养老金+个人账户养老金+过渡性养老金+增发养老金
基础养老金=(全省上年度在岗职工月平均工资+本人指数化月平均缴费工资)÷2×缴费年限×1%
【注:本人指数化月平均缴费工资=全省上年度在岗职工月平均工资×本人平均缴费指数】。
基础养老金的计算公式为:(参保人员退休时上一年度当地职工月平均工资+本人指数化月平均缴费工资)÷2×个人累计缴费年限×1%。这一公式考虑了当地职工平均工资水平、个人缴费工资水平以及缴费年限,体现了养老金的公平性和激励性。
个人账户养老金=个人账户储存额÷计发月数(计发月数根据退休年龄和当时的人口平均寿命来确定。计发月数略等于(人口平均寿命-退休年龄)X12。目前50岁为195、55岁为170、60岁为139,不再统一是120了)。
个人账户养老金受个人账户储存额所影响,储存额通常包含本金、利息、其它补助等,本金为个人缴费金额;计发月数根据退休年龄确定,比如60岁退休计发月数为139。
过渡性养老金(适用于特定人群):具体计算方法因地区而异,需参照当地法规执行。
增发养老金=上一年达州在岗职工月平均工资×个人平均缴费工资指数×累计缴费年限(含视为缴费年限)×增发比例。
退休养老金就是退休工资吗?
缴费方式不同:
社会养老保险费用一般由参保人员的单位代扣代缴,部分存入个人账户。社会养老保险的缴费标准往往遵循统一的缴费准则;
退休金是不用缴纳任何费用的。
概念不同:
养老保险全称社会基本养老保险,社会根据一定的法律和法规,为解决劳动者在达到解除劳动义务的劳动年龄界限,或因年老丧失劳动能力退出劳动岗位后的基本生活而建立的一种社会保险体系;
我们常说的退休金,是按照社保体系要求,在参保人到了退休年龄了,或者丧失了劳动能力后,根据他们所享受的养老保险资格,按月份、或一次性支付货币形式的一种待遇。
资金渠道不同:
养老金的资金来源则是社会保险资金。领取养老金的人员需要在退休前缴纳养老保险费用,且缴费年限不少于15年。
退休金的资金来源主要针对未参加养老保险的退休人员。这些人员在退休之前不需要缴纳任何费用。
领取方式不同:
养老金则是按月领取。领取养老金的主体主要是企事业单位的退休人员。
按退休金的支付方式可分为一次支付退休金和分期支付退休金。前者指在职工退休后一次支付退休金,企业支付退休金后对职工退休退职无任何给付义务,后者指在职工退休后分期支付退休金,直至死亡为止,如按月或按年支付退休金;
温馨提示:本数据仅供参考!具体需以当地有关法规为准!