岳阳4050社保补贴多少钱一个月?岳阳4050社保补贴2025年最新标准是多少?2025岳阳4050补贴主要针对的是年龄在40岁以上的女性和50岁以上的男性,这些人群通常因为年龄较大而面临就业困难。
4050补贴需要以灵活就业身份参加职工养老和医疗保险,补贴标准不超过实际缴费的三分之二,最长3年,距离退休不足5年的可延长到退休。补贴对象包括国企下岗人员、低保家庭等。申请流程需要提交身份证、银行账户等。那么岳阳4050灵活就业社保补贴标准是多少钱?岳阳4050社保补贴条件是什么?接下来随新社通APP小编了解一下最新资讯。
一、2025年岳阳灵活就业4050社保补贴在哪办理?
岳阳灵活就业4050社保申请可以在户口所在地乡镇、街道(开发委)所属社区(村)办理。
1.申请资料:《再就业优惠证》或《就业失业登记证》原件及复印件、身份证复印件、灵活就业证明1份、《审核认定表》一式两份、银行出具的加盖公章的缴纳社会保险费单据。
2.申请地点:到户口所在地乡镇、街道(开发委)所属社区(村)办理申报登记手续。
3.申请时间:2-4月。
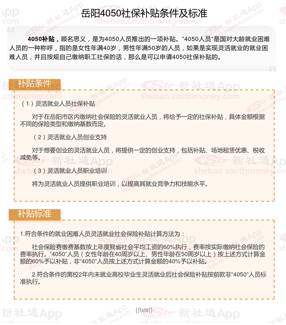
二、岳阳4050社保补贴多少钱一个月?岳阳4050社保补贴2025年最新标准是多少?

三、?4050补贴到账哪里查询到账?方法如下
要查询社保卡里面的4050补贴款,可以通过以下方式进行:
查询方式
电话查询:拨打人力资源社保咨询服务电话12333,根据语音提示或人工服务查询4050补贴的到账情况。
窗口查询:携带本人有效证件(如身份证、社保卡等)至当地社保局办公大厅窗口,直接询问工作人员并查询补贴到账记录。
终端查询:如果所在地区设有社保自助查询终端,可以通过该终端进行社会保险查询,包括4050补贴的到账情况。
四、2025年岳阳灵活就业4050社保补贴申请流程:
岳阳办理4050社保需要哪些手续?
所需材料
办理4050社保补贴时,需要准备以下材料:
有效身份证件:包括身份证、户口簿等。
《就业失业登记证》:原件和复印件。
社保缴费凭证:灵活就业个人缴纳的养老保险、医疗保险凭证的原件(如原件丢失,可凭社保经办机构开具的个人缴费证明)。
托管合同书(如有):部分地区可能需要提供。
其他相关表格:由申请人填写的相关申请表格。
办理流程
办理4050社保补贴的流程通常包括以下几个步骤:
准备材料:按照上述要求准备好所有相关材料。
提出申请:携带准备好的材料,前往户籍所在地的街道(乡镇)劳动事务所或社区劳动工作站提出申请。
审核与公布:劳动事务所或社区劳动工作站将对申请人的材料进行初审,并进行公布。公布无异议后,将材料上报至市就业办审核。
复核与拨付:市就业办审核通过后,将材料交至市部门复核。复核通过后,部门将通过指定的银行直接将补贴资金拨付给申请人本人。
五、?想领4050补贴就不能领失业金了吗
4050补贴和失业金在某些情况下可以同时领取,但具体情况因地区而异。?在领取失业保险金期间,如果符合4050社保补贴的条件,是可以申请4050社保补贴的。然而,有些地区可能有特殊法规,在领取失业保险金期间不能领取4050社保补贴。?
4050社保补贴方案主要是针对女性满40岁、男性满50岁的就业困难人员,以灵活就业形式参加社会保险的人员提供的补贴。通常补贴申领年限为三年,如果女性满45周岁,男性55周岁再申请,补贴申领可以至退休(最长年限五年)。
以上就是岳阳4050灵活就业社保补贴的相关内容,欢迎关注新社通/下载新社通APP了解更多五险一金专业资讯。