五险一金:即养老保险、医疗保险、失业保险、工伤保险、生育保险以及住房公积金。
接下来了解一下,朝阳灵活就业人员社保缴费标准是多少?退休能领多少钱呢?根据新社通app-社保缴费查询工具提供的2025社保缴费标准详情数据:

》社保缴费不迷茫,用新社通社保计算器,查询您的社保缴费金额!
新社通社保计算器计算所得,数据仅供参考。
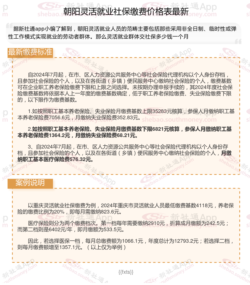
据新社通app数据显示,朝阳养老保险缴费基数2024-2025年最新标准如下:
朝阳灵活就业人员基本养老保险缴费基数暂按不低于4273元;
缴费比例:个人承担20%;养老保险缴费个人854.6元。
(注:本文数据仅供参考,具体以当地缴费标准为准)
什么是社保缴纳基数?
社保缴费基数是职工在一个社保年度的社会保险缴费基准。
社保至少交15年才可以到退休的年纪才可以拿退休金。
1、如果有单位,即使缴满15年,但职工还未退休,企业还得继续缴费,直至退休;个人缴纳社保的话,可停缴,也可继续缴纳。
2、根据当地法规,肯定也继续缴纳好,养老保险是遵循“多缴多得”的原则,缴费基数越高、年限越长,退休时领取养老金也越多。
3、养老保险必须缴满最低缴费年限15年,到退休年龄(男60周岁/女55周岁),就可以享受养老金待遇(晚退休除外)。
退休人员养老金由基础养老金和个人账户养老金组成。
基本养老金=基础养老金+个人账户养老金+过渡性养老金+增发养老金
基础养老金:其计算公式为(全省上年度在岗职工月平均工资+本人指数化月平均缴费工资)÷2×缴费年限×1%。其中,本人指数化月平均缴费工资=全省上年度在岗职工月平均工资×本人平均缴费指数(本人平均缴费指数最高为300%,最低为60%,指数在0.6~3之间)。
个人账户养老金=个人账户储存额÷个人账户养老金计发月数。
个人账户养老金的计算则是:个人账户累计储存额÷计发月数。这部分的计算依赖于个人在养老保险期间的累计储存额以及养老金的计发月数。
增发养老金=上一年朝阳在岗职工月平均工资×个人平均缴费工资指数×累计缴费年限(含视为缴费年限)×增发比例。
退休2025基本养老金计算方式如下:
基本养老金=基础养老金+个人账户养老金+过渡性养老金
基础养老金:其计算公式为(全省上年度在岗职工月平均工资+本人指数化月平均缴费工资)÷2×缴费年限×1%。其中,本人指数化月平均缴费工资=全省上年度在岗职工月平均工资×本人平均缴费指数(本人平均缴费指数最高为300%,最低为60%,指数在0.6~3之间)。
基础养老金计算公式为当地当年的养老金计发基数×(1+本人平均缴费指数)÷2×缴费年限×1%。
个人账户养老金=个人账户储存额÷个人账户养老金计发月数。
个人账户累计储存额:是个人及其单位历年缴纳的养老保险费累计金额加上利息。
计发月数:根据退休年龄确定,例如60岁退休为139个月,55岁退休为170个月,50岁退休为195个月等。对于提前退休的情况,计发月数会相应增加。
个人账户养老金的计算则是:个人账户累计储存额÷计发月数。这部分的计算依赖于个人在养老保险期间的累计储存额以及养老金的计发月数。
增发养老金=上一年朝阳在岗职工月平均工资×个人平均缴费工资指数×累计缴费年限(含视为缴费年限)×增发比例。
退休后退休金和养老金一样吗?
缴费方式不同:
而养老保险则是我们平时所缴纳的社保中的其中一个,一般由参保人所在的单位进行代缴,部分计入参保人个人账户。
退休金是不用缴纳任何费用的。
资金渠道不同:
养老金是由社会保险资金列支的,参加养老保险社会统筹的退休人员的退休待遇统称为养老金;
退休金的资金来源主要针对未参加养老保险的退休人员。这些人员在退休之前不需要缴纳任何费用。
概念不同:
养老保险,全称社会基本养老保险,是根据一定的法律和法规,为解决劳动者在达到解除劳动义务的劳动年龄界限,或因年老丧失劳动能力退出劳动岗位后的基本生活而建立的一种社会保险体系。养老保险是社会保险体系的重要组成部分,是社会保险五大险种中最重要的险种之一。养老保险的目的是为保证老年人的基本生活需求,为其提供稳定可靠的生活来源。
退休养老金,通常指的是基本养老金,是参加基本养老保险的个人在达到法定退休年龄并累计缴费满一定年限后,按月领取的用于确保其基本生活的资金。
领取方式不同:
养老金则是按月领取。领取养老金的主体主要是企事业单位的退休人员。
退休金可以按月领取,也可以按年领取,甚至一次性支付。领取退休金的主体通常是事业单位的退休人员。
温馨提示:本数据仅供参考!仅供参考和学习交流之用,不对您构成任何决策建议。具体需以当地有关法规为准!