2025松原4050补贴主要针对的是年龄在40岁以上的女性和50岁以上的男性,这些人群通常因为年龄较大而面临就业困难。
多数地区只有4050人员可以领取社保补贴,现在扩大了补贴对象及范围,通过就业困难人员认证,实现灵活就业,并且自己缴纳职工社保的灵活就业人员,一般都能申请灵活就业社保补贴。那么松原4050灵活就业社保补贴标准是多少钱?松原4050社保补贴条件是什么?接下来随新社通APP小编了解一下最新资讯。
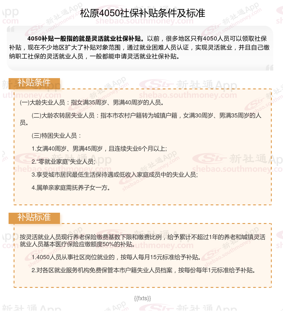
一、松原4050社保补贴标准及条件是多少?

二、松原灵活就业4050社保补贴申请流程:
松原4050社保补贴如何办理?
1.女满40周岁以上,男满50周岁以上,具有松原户口,持有再就业优惠证,可到辖区社区居委会办理灵活就业人员认定。需提供:单位或户主雇佣证明、户口簿、再就业优惠证、代扣银行账号、交纳社保费的单据。(具体手续向社区居委会咨询)。
2.凭认定完的《松原市灵活就业人员认定申请表》原件、复印件,个人身份证或户口簿原件到地税局办税服务中心办理“4050”补贴对象参保手续,养老保险、失业保险两个险都必须参保。
3.每个月都必须到银行打印当月交纳的社保费单据。
4.于每季度的第一个月的前七个工作日到街道劳动事务所申请补贴,凭缴费单据、灵活就业认定证明、再就业优惠证、银行账户,由街道汇总后,将社保补贴直接划拨到个人银行账户。
松原4050社保补贴办理所需材料:
1、《灵活就业人员社保补贴申请表》原件;
2、《灵活就业证明》(一张原件,一张复印件);
3、申办人第二代身份证和户口本复印件;
4、《档案托管合同书》复印件;
5、从其他公共托管机构转移到市档案托管中心的申请人需提供往年度社保补贴享受情况证明。
三、农村户口能领4050补贴吗?
为什么很多农村户口的朋友无法领取4050补贴?主要原因是,需要是认证的就业困难人员。
一般情况下,只有城镇户籍的人口才会被认定为就业困难人员,所以农村户口的朋友,即使自己缴纳了城镇职工社保,也无法认定为就业困难人员,那么也就不能申请4050补贴,一般来说,只有失地农民等可以申领补贴。
当然,各地区具体执行方法有所不同,需要办理的朋友可以到当地的社保部门了解详细办理要求。
最后提醒大家,目前灵活就业社保补贴并不是统一的,所以各地的补贴领取条件、标准、方式等的差异都比较大,有些地区甚至可能没有相关法规,因此大家一定要以当地公布为准。
四、松原不可以领取灵活就业4050社保补贴有哪些人?如下:
松原不符合领取4050社保补贴的六类人如下:
1、非就业困难人员;
2、超出自住房,有多余商品房或车辆;
3、未以灵活就业人员身份交社保;
4、超出法定退休年龄的;
5、未失业登记;
6、农村户口。
三类人符合领取灵活就业4050社保补贴的标准:贫困户、低保对象、重度残疾人等三类主要就业困难人员。
不过,符合特殊情况的部分农村户口人员是可以申请的,具体要咨询当地社保部门了。
以上就是松原4050灵活就业社保补贴的相关内容,欢迎关注新社通/下载新社通APP了解更多五险一金专业资讯。