据新社通app数据显示,湖南岳阳灵活就业养老保险最低缴费基数为:4027元;个人的缴费比例分别为:20%;
个人缴费金额:805.4元。
(注:本文数据仅供参考,具体以当地缴费标准为准)
2025年湖南岳阳灵活就业缴费标准个人交多少呢, 个人是可以自己交社保的吗?根据新社通app-社保缴费查询工具提供的最新数据如下:

》一键算清您的社保缴费明细!新社通app社保计算器,让您清清楚楚了解缴费明细!
新社通社保计算器计算所得,数据仅供参考。
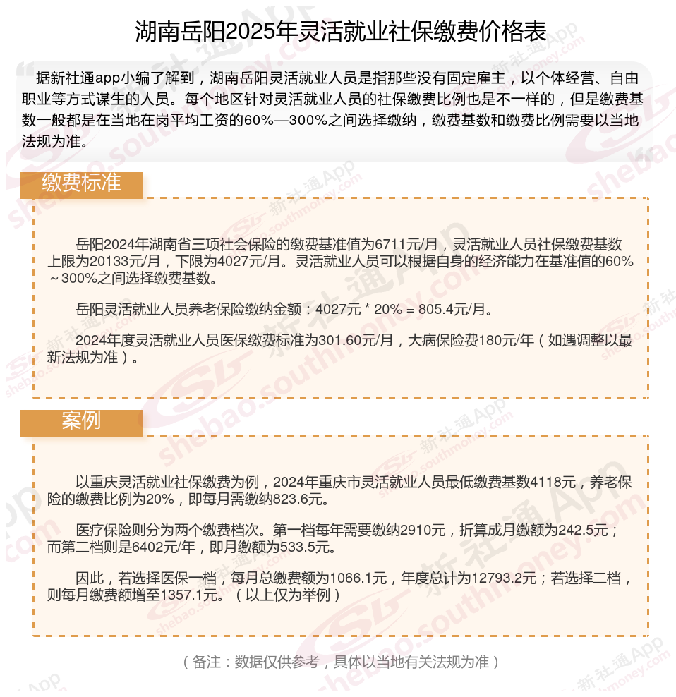
岳阳2024年湖南省三项社会保险的缴费基准值为6711元/月,灵活就业人员社保缴费基数上限为20133元/月,下限为4027元/月。灵活就业人员可以根据自身的经济能力在基准值的60%~300%之间选择缴费基数。
岳阳灵活就业人员养老保险缴纳金额:4027元 * 20% = 805.4元/月。
2024年度灵活就业人员医保缴费标准为301.60元/月,大病保险费180元/年(如遇调整以最新法规为准)。
灵活就业社保与职工社保险种有什么不一样:
灵活就业社保是指未与用人单位建立正式的劳动关系,而是以个体经营、非全日制、新就业形态等灵活方式就业的劳动者所参加的社会保险。
职工社保:包括养老、医疗、失业、工伤、生育五种保险,为职工提供了全面的保险。
社保自己到底可不可以交?
可以自己缴纳社保的。
社保可以按灵活就业人员参保。但个人以灵活就业人员交社保是有户籍限制的。
1、未到达要求的退休年龄的自谋职业者、自由职业者、未在用人单位参保的非全日制从业人员以及本区户籍的失业人员,可以以灵活就业方式办理社会保险参保手续,缴纳企业养老保险和职工基本医疗保险;本区户籍参保职工、到达法定退休年龄累计缴费年限不足15年、由本人申请经社保部门批准延长缴费的,也可办理灵活就业续保。
2、灵活就业人员缴费比例各地稍有不同,具体情况可以咨询当地社保经办部门;灵活就业人员缴纳医疗保险后视同缴纳生育保险,可享受生育保险待遇。
温馨提示:本数据仅供参考!仅供参考和学习交流之用,不对您构成任何决策建议。具体需以当地有关法规为准!