据新社通app数据显示,山东临沂灵活就业养老保险缴费基数2024-2025年最新标准如下:
2025年山东临沂城镇职工社会保险缴费基数用人单位及其职工(包括有雇工的个体工商户及其雇工)分别按2024年度全口径省平的60%(4416元/月)和300%(22078元/月)核定缴费基数的下限和上限执行。
个人缴费比例:20%;
(注:本文数据仅供参考,具体以当地缴费标准为准)
2025年山东临沂灵活就业缴费标准个人交多少呢, 个人是可以自己交社保的吗?根据新社通app-社保缴费查询工具提供的最新数据如下:

新社通APP社保计算器,一键算出您的社保缴费明细!
新社通社保计算器计算所得,数据仅供参考。
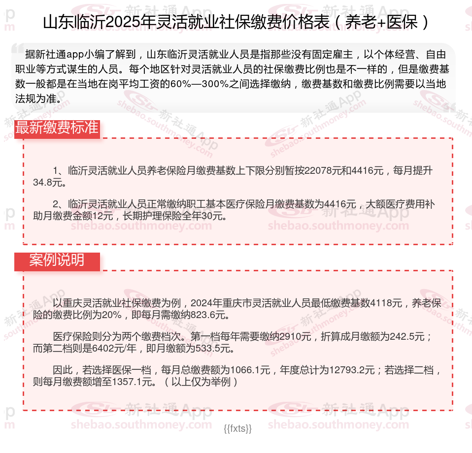
1、临沂灵活就业人员养老保险月缴费基数上下限分别暂按22078元和4416元,每月提升34.8元。
2、临沂灵活就业人员正常缴纳职工基本医疗保险月缴费基数为4416元,大额医疗费用补助月缴费金额12元,长期护理保险全年30元。
灵活就业社保与职工社保险种有什么不一样:
灵活就业社保通常只涵盖养老保险和医疗保险,不参与工伤保险、生育保险,尽管部分地区也允许参加失业保险。
职工社保则通常包括养老保险、医疗保险、失业保险、工伤保险和生育保险等五个险种,为职工提供更全面的保险。
个人可以缴纳社保吗
个人是可以自己交社保的。
社保可以按灵活就业人员参保。但个人以灵活就业人员交社保是有户籍限制的。
1、未到达要求的退休年龄的自谋职业者、自由职业者、未在用人单位参保的非全日制从业人员以及本区户籍的失业人员,可以以灵活就业方式办理社会保险参保手续,缴纳企业养老保险和职工基本医疗保险;本区户籍参保职工、到达法定退休年龄累计缴费年限不足15年、由本人申请经社保部门批准延长缴费的,也可办理灵活就业续保。
2、灵活就业人员缴费比例各地稍有不同,具体情况可以咨询当地社保经办部门;灵活就业人员缴纳医疗保险后视同缴纳生育保险,可享受生育保险待遇。
温馨提示:本数据仅供参考!具体需以当地有关法规为准!