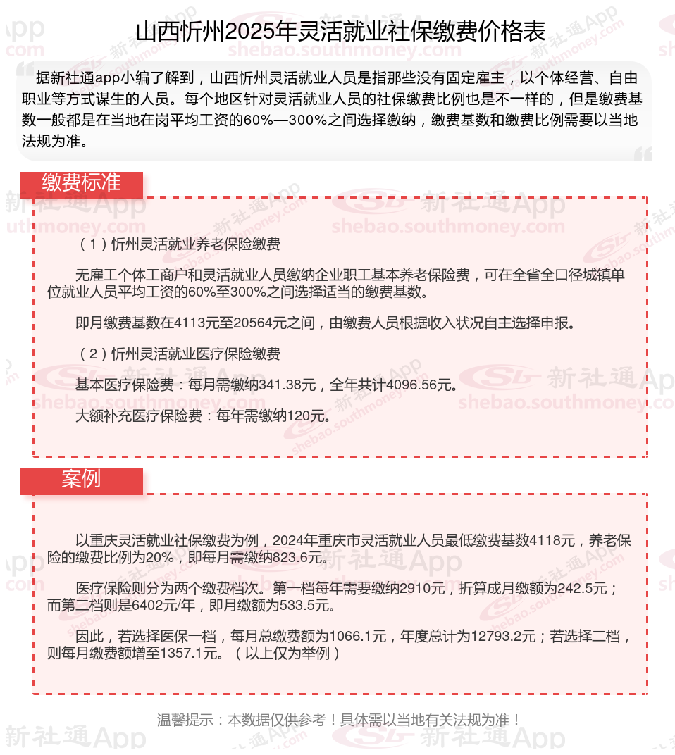
据新社通app数据显示,2024-2025年山西忻州灵活就业人员养老保险的缴费标准是根据缴费基数来确定的:
个人养老保险缴费比例为20%,缴费基数的下限为4113元。
(注:本文数据仅供参考,具体以当地缴费标准为准)
自由职业者社保一个月多少钱?根据新社通app-社保缴费查询工具提供的2025社保缴费标准详情数据如下:

社保需要缴纳多少年才有退休金?
社保至少交15年才可以到退休的年纪才可以拿退休金。1、如果有单位,即使缴满15年,但职工还未退休,企业还得继续缴费,直至退休;个人缴纳社保的话,可停缴,也可继续缴纳。
2、根据当地法规,肯定也继续缴纳好,养老保险是遵循“多缴多得”的原则,缴费基数越高、年限越长,退休时领取养老金也越多。
3、养老保险必须缴满最低缴费年限15年,到退休年龄(男60周岁/女55周岁),就可以享受养老金待遇(晚退休除外)。
温馨提示:本数据仅供参考!具体需以当地有关法规为准!