据新社通app数据显示,牡丹江灵活就业养老保险缴费基数2024-2025年最新标准如下:
2025年牡丹江城镇职工社会保险缴费基数用人单位及其职工(包括有雇工的个体工商户及其雇工)分别按2024年度全口径省平的60%(4206元/月)和300%(21030元/月)核定缴费基数的下限和上限执行。
个人缴费比例:20%;
(注:本文数据仅供参考,具体以当地缴费标准为准)
黑龙江灵活就业社保缴费标准,选哪个档位最划算?根据新社通app-社保缴费查询工具提供的最新数据如下:

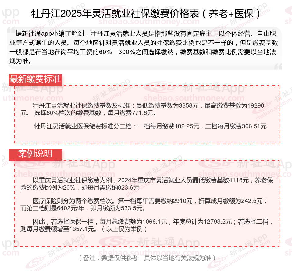
牡丹江灵活就业社保缴费基数及标准:最低缴费基数为3858元,最高缴费基数为19290元。 选择60%档次的缴费基数,每月缴费771.6元。
牡丹江灵活就业医保缴费标准分二档:一档每月缴费482.25元,二档每月缴费366.51元
灵活就业保险怎么买最划算?以沈阳地区为例
作为灵活就业人员,自己交养老保险时,面对0.6到3的缴费档位,到底选哪个最合适呢?3档的保费是0.6档的5倍,退休金会不会也是5倍呢?让我们来详细计算一下,看看哪个档位最划算。
首先,我们来看看2023年的社平工资是7121元,2024年沈阳社会基本养老保险参保人员缴费一共7个档位,月缴费金额从854.6元到4272.6元不等。
不同档位缴费情况
我们按照退休新规的最低缴费年限20年为例,在不考虑未来社平工资增长的情况下,不同档位缴费金额和个人账户进账金额如下:
0.6档:月缴费金额854.6元,20年合计总保费需要205104元,个人账户82042元。
0.7档:月缴费金额997元,20年合计总保费需要239280元,个人账户95712元。
0.8档:月缴费金额1139.4元,20年合计总保费需要273456元,个人账户109382元。
0.9档:月缴费金额1281.8元,20年合计总保费需要307632元,个人账户123053元。
1档:月缴费金额1424.2元,20年合计总保费需要341808元,个人账户136723元。
2档:月缴费金额2848.4元,20年合计总保费需要683616元,个人账户273446元。
3档:月缴费金额4272.6元,20年合计总保费需要1025424元,个人账户410170元。
不同缴费档位退休后养老金领取情况
以20年最低缴费年限为例,分别计算男——63岁退休;和女——58岁退休,不同缴费档位领取的养老金金额如下:
0.6档:63岁男退休金为2024元,8年回本;58岁女退休金为1862元,9年回本。
0.7档:63岁男退休金为2223元,9年回本;58岁女退休金为2035元,10年回本。
0.8档:63岁男退休金为2423元,9年回本;58岁女退休金为2208元,10年回本。
0.9档:63岁男退休金为2622元,10年回本;58岁女退休金为2380元,11年回本。
1档:63岁男退休金为2822元,10年回本;58岁女退休金为2553元,11年回本。
2档:63岁男退休金为4817元,12年回本;58岁女退休金为4279元,13年回本。
3档:63岁男退休金为6812元,13年回本;58岁女退休金为6005元,14年回本。
结论:缴费档位3的总保费是0.6的5倍,但退休金仅为3.2倍。档位越高,回本时间越长。对于灵活就业人员来说,建议按低档缴费,如果觉得退休金不够的话再补充一份商业养老年金。
(备注:数据仅供参考,具体以当地有关法规为准)