灵活就业社保主要包括基本养老保险和职工基本医疗保险。基本养老保险由个人缴纳,而职工基本医疗保险同样由个人按照相关法规缴纳。
据新社通app数据显示,新乡灵活就业养老保险缴费基数2024-2025年最新标准如下:
2025年度,全省职工基本养老保险缴费基数上限为全口径工资的300%,即17895元/月;下限为全口径工资的60%,即3579元/月。
个人缴费比例:20%;
(注:本文数据仅供参考,具体以当地缴费标准为准)
新乡社保缴费多少钱?下表是2024-2025年新乡社保费用明细参考,根据新社通app-社保缴费查询工具提供的最新数据如下:

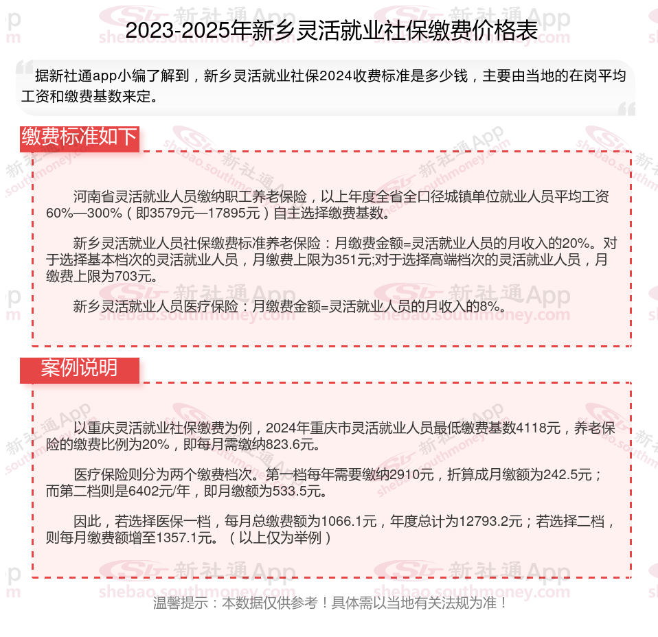
河南省灵活就业人员缴纳职工养老保险,以上年度全省全口径城镇单位就业人员平均工资60%—300%(即3579元—17895元)自主选择缴费基数。
新乡灵活就业人员社保缴费标准养老保险:月缴费金额=灵活就业人员的月收入的20%。对于选择基本档次的灵活就业人员,月缴费上限为351元;对于选择高端档次的灵活就业人员,月缴费上限为703元。
新乡灵活就业人员医疗保险:月缴费金额=灵活就业人员的月收入的8%。
灵活就业社保的缴费方式主要包括以下几种:
1、微信缴费:关注医保微信公众号,进入“医保服务”后点击“灵活就业缴费”,输入姓名和身份证号即可缴纳基本医疗保险费用。此外,还可以通过微信的城市服务功能,选择“社保”中的“灵活就业医疗保险缴纳”进行缴费。
2、支付宝缴费:打开支付宝的“市民中心”,选择“社保”中的“社保缴费”,然后选择“灵活就业医疗保险”进行缴费。
3、银行缴费:通过农业银行、农信社、建设银行、工商银行、中国银行、光大银行等协作银行的手机APP进行缴费。
4、税务部门缴费:缴费人可以前往主管税务部门的办税服务厅或服务大厅的税务征收窗口办理缴费。
(备注:数据仅供参考,具体以当地有关法规为准)