灵活就业人员具备以个人身份参与职工社保的资格,其缴费基数与当地社会平均工资紧密关联,缴费档次在社会平均工资的 60%至 300%区间内可自由抉择。滁州灵活就业人员社保缴费最低标准是多少?下面随新社通小编一起了解灵活就业人员社保详情。
灵活就业社保与职工社保在缴费主体、缴费基数与金额、缴纳险种以及户籍限制等方面存在显著差异。这些差异主要源于两种社保体系的设计初衷和适用对象的不同。
据新社通app数据显示,滁州灵活就业养老保险缴费基数2024-2025年最新标准如下:
最低缴费基数:4227元;
个人缴费比例:20%;
(注:本文数据仅供参考,具体以当地缴费标准为准)
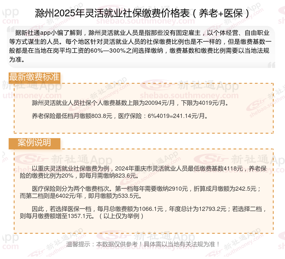
滁州灵活就业社保缴费标准来了 灵活就业社保最低要交多少钱?根据新社通app-社保缴费查询工具提供的最新数据如下:

滁州灵活就业人员社保个人缴费基数上限为20094元/月,下限为4019元/月。
养老保险最低档月缴额803.8元,医疗保险:6%4019=241.14元/月。
》点击新社通app社保计算器,了解你的社保缴费明细!
新社通app数据所得,数据仅供参考。
社保可不可以退?
根据社保的相关法规,社保一般是不可以退的,但也有例外情况。如果不想缴纳社保的话,可以直接不缴纳,停掉社保之后即可。所缴的社保费用会继续存在个人账户里,等到退休年龄之后就可以自动进行取出。单位所交的部分则进行充公。
养老金重算补发有哪些人?
养老金计发基数公布前退休的人员:
在养老金计发基数公布之前就已经办理退休手续的人员,由于当时无法采用最新的计发基数进行计算,因此也可能在基数公布后获得养老金的重算补发。
2025年1月1日及以后退休的职工:
这部分人员在退休时,由于新的养老金计发基数可能尚未公布,因此他们的养老金会先按照旧基数进行预发。待新的养老金计发基数公布后,社保部门会对其养老金进行重新核算,并补发差额部分。这包括在职期间参加城镇职工基本养老保险并按法规缴费满一定年限的个人。
养老金计算标准调整受影响的人员:
当对养老金计算标准进行调整时,可能会导致部分已经退休的人员的养老金计算不准确。为了保险这部分人员的权益,有关部门会对其进行养老金重算,并补发差额部分。
遗留问题退休人员:
这部分人员可能由于之前的原因,如养老保险制不完善、个人档案不全等,导致养老金计算不准确或未能及时发放。随着养老保险制的不断完善和相关方案的公布,这部分人员的养老金问题会得到逐步解决,并可能享受养老金的重算补发。
提前退休人员:
对于在法定退休年龄之前提前退休的人员,如果他们的养老金计算受到了提前退休方案的影响,并且在后续方案调整后他们的养老金计算标准有所变化,那么他们也可以享受养老金的重算补发。
温馨提示:本数据仅供参考!具体需以当地有关法规为准!