据新社通app数据显示,天津灵活就业养老保险的缴费基数为:5013元。灵活就业人员参保缴费的比例为个人20%。
另外,需要注意的是,这些缴费标准可能会随着时间和方案的变化而调整。建议查阅相关消息或咨询当地社保部门。
(注:本文数据仅供参考,具体以当地缴费标准为准)
山西灵活就业社保缴费标准一览?根据新社通app-社保缴费查询工具提供的最新数据如下:

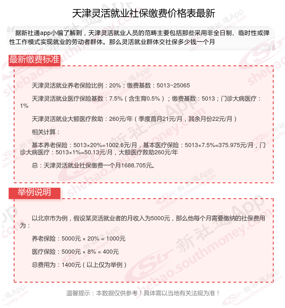
天津灵活就业养老保险比例:20%;缴费基数:5013~25065
天津灵活就业医疗保险基数:7.5%(含生育0.5%);缴费基数:5013;门诊大病医疗:1%
天津灵活就业大额医疗救助:260元/年(季度首月21元/月,其余月份22元/月)
相关计算:
基本养老保险:5013×20%=1002.6元/月,基本医疗保险:5013×7.5%=375.975元/月,门诊大病医疗:5013×1%=50.13元/月,大额医疗救助260元/年
总:天津灵活就业社保缴费一个月1688.705元。
温馨提示:本数据仅供参考!具体需以当地有关法规为准!