灵活就业社保与职工社保在参加的险种、缴费基数与比例、缴费主体与方式以及户籍限制与缴费意愿等方面都存在显著差异。因此,在选择社保类型时,应根据自身实际情况和需求进行权衡。
据新社通app数据显示,沈阳灵活就业养老保险缴费基数2024-2025年最新标准如下:
最低缴费基数:4273元;
个人缴费比例:20%;
(注:本文数据仅供参考,具体以当地缴费标准为准)
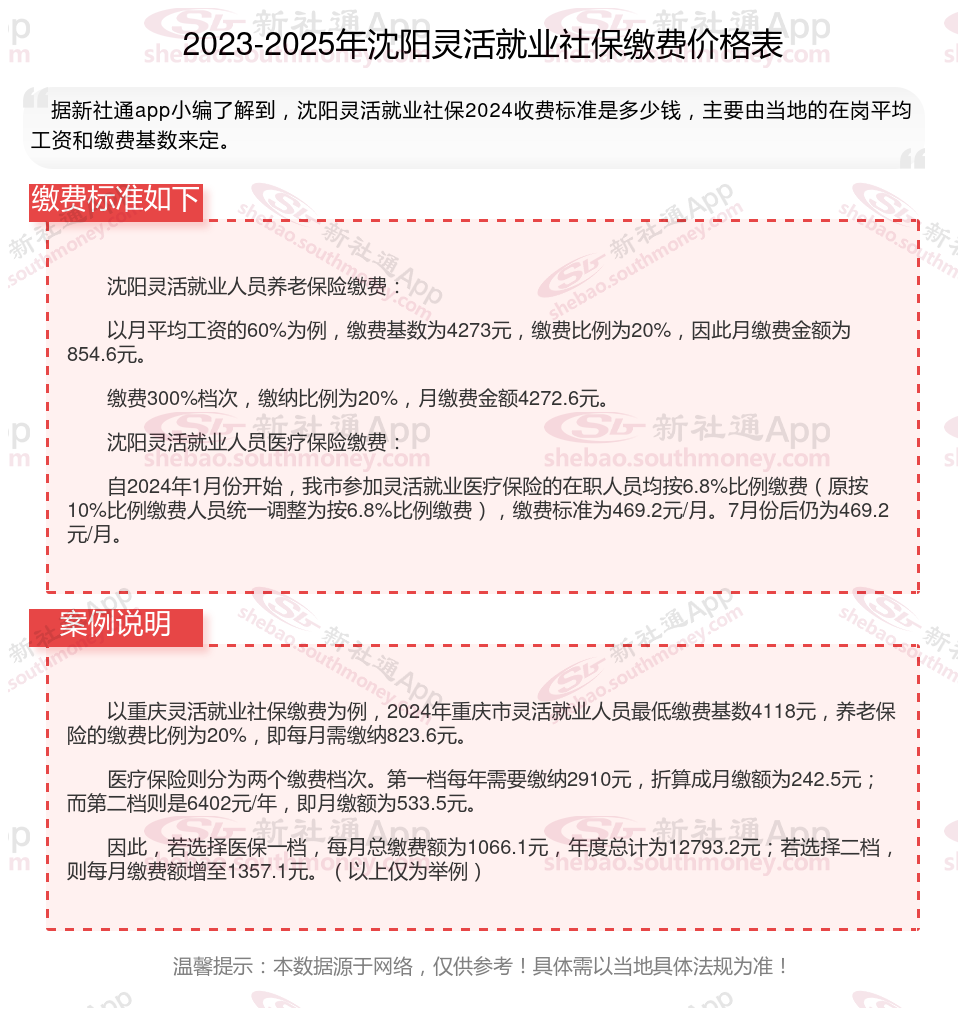
沈阳灵活就业人员的社保缴费标准是多少?根据新社通app-社保缴费查询工具提供的最新数据如下:

提示:若您想知道更多的社保缴纳明细,可点击下方使用查询社保计算器,新社通app还为您提供社保养老规划方案。
新社通社保计算器计算所得,数据仅供参考。
沈阳灵活就业人员养老保险缴费:
以月平均工资的60%为例,缴费基数为4273元,缴费比例为20%,因此月缴费金额为854.6元。
缴费300%档次,缴纳比例为20%,月缴费金额4272.6元。
沈阳灵活就业人员医疗保险缴费:
自2024年1月份开始,我市参加灵活就业医疗保险的在职人员均按6.8%比例缴费(原按10%比例缴费人员统一调整为按6.8%比例缴费),缴费标准为469.2元/月。7月份后仍为469.2元/月。
社保可以自己缴纳吗
个人可以交社保。
缴纳社保费方法:
1、凭身份证等有效证件到社会保险经办机构合作银行柜面缴纳;
2、直接到参保的社保经办机构缴纳;
3、通过社保经办机构或者合作银行推出的官网APP缴纳;
4、到合作银行或者社保经办机构推出的自助终端自助缴纳;
5、其他。
个人参加的社保为居民社保(包括新农合、新型农村社会养老保险、城镇居民基本医疗保险和城镇居民社会养老保险)和灵活就业社保(仅限于职工社保中的基本医疗保险和基本养老保险)。
城乡居民社保一年缴费一次,具体时间询问当地人社局;灵活就业社保可以选择按年缴纳或者按月缴纳,大部分灵活就业人员都是按月缴纳。
社保需要缴纳多少年,才能享受养老金?
社保的缴费年限直接影响到个人退休金的领取。累计缴费满15年是领取退休金的基本条件。本质上,社保的缴费年限与个人账户都对养老保险待遇有影响,缴费年限越长,领取的退休金一般也会相应增加,体现“多缴多得”的原则。
如果个人在达到法定退休年龄时,社保缴费年限未满15年,有几种选择:一是可以继续缴费至满15年,然后按月领取基本养老金;二是可以转入新型农村社会养老保险或者城镇居民社会养老保险,按照相关要求享受养老保险待遇。
综上所述,为了确保能够在达到法定退休年龄时按月领取退休金,个人应当至少累计缴纳社会保险满15年。
(备注:数据仅供参考,具体以当地有关法规为准)