据新社通app数据显示,大同灵活就业养老保险最低缴费基数为:4113元;个人的缴费比例分别为:20%;
个人缴费金额:822.6元。
(注:本文数据仅供参考,具体以当地缴费标准为准)
大同灵活就业自己交社保一个月要交多少钱?交多久可以领?根据新社通app-社保缴费查询工具提供的最新数据如下:

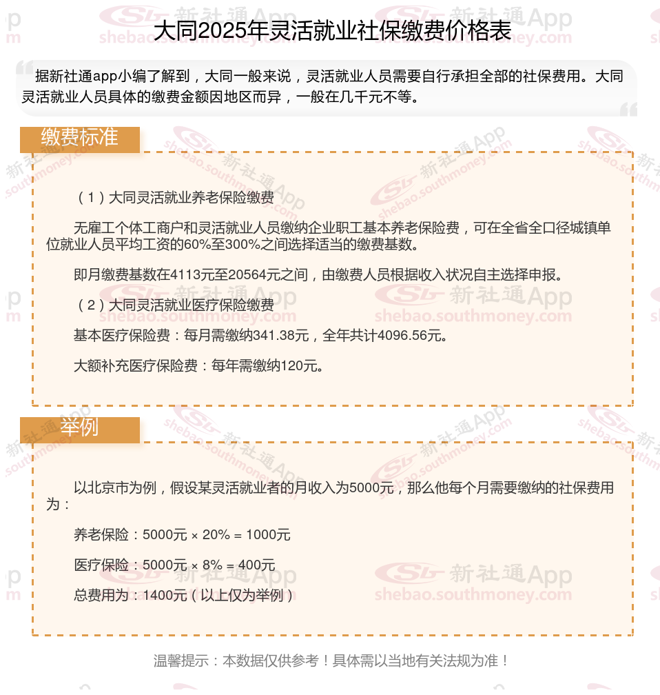
(1)大同灵活就业养老保险缴费
无雇工个体工商户和灵活就业人员缴纳企业职工基本养老保险费,可在全省全口径城镇单位就业人员平均工资的60%至300%之间选择适当的缴费基数。
即月缴费基数在4113元至20564元之间,由缴费人员根据收入状况自主选择申报。
(2)大同灵活就业医疗保险缴费
基本医疗保险费:每月需缴纳341.38元,全年共计4096.56元。
大额补充医疗保险费:每年需缴纳120元。
社保缴费的基数有哪几个标准
社保缴费的基数标准因地区而异,但通常遵循一定的规律。
1.一般来说,社保缴费基数的确定主要依据当地职工上一年度申报个人所得税的工资、薪金税项的月平均额,在此基础上,各地会设定不同的标准范围。
(1)职工缴费工资高于所在地上年度社会平均工资300%的,以所在上年度社会平均工资的300%为缴费基数;
(2)职工缴费工资低于所在地上年度社会平均工资60%的,则以所在地上年度社会平均工资的60%为缴费基数。
2.当职工工资收入处于这两个极值之间时,通常按实申报,即按照职工实际工资收入作为缴费基数。
养老金多久可以领的?
关于养老金多久可以领的问题,主要取决于两个条件:达到法定退休年龄和满足养老保险的最低缴费年限。
达到法定退休年龄:
男年满60周岁,女年满55周岁(或50周岁,具体视情况而定,如从事特殊工种或因病致残等可能有提前退休的法规)。
因伤残、疾病等原因丧失劳动能力且失去生活来源的,经县级农村社会养老保险经办机构批准,可以提前到男年满55周岁、女年满50周岁领取养老金。
缴费年限:
根据《中华人民共和国社会保险法》第十六条的法规,参加基本养老保险的个人,达到法定退休年龄时累计缴费满十五年的,可以按月领取基本养老金。
养老金领取年限
1.终身领取:
只要领取人还在世,就可以一直领取养老金。即使个人账户养老金已经用完,仍然会继续按照原标准计发。
养老金的领取保证期为10年。若被保险人领取养老金期间不足10年死亡,剩余年限的养老金可由其指定的受益人或者法定继承人领取。若被保险人领取养老金时间满10年仍健在,则继续按原标准领取养老金,直至死亡当月止。
2.养老金增长机制:
个人养老金还会逐年根据社会在岗职工的月平均工资的增加而增长。因此,活得越久,领取的养老金总额就越多。
综上所述,养老金的领取时间取决于个人的退休年龄和缴费年限。在满足相关条件后,参保人员就可以申请领取养老金了。同时,也需要密切关注方案动态和养老金制的调整情况,以便及时了解最新的养老金方案和待遇标准。
温馨提示:本数据源于网络,仅供参考!具体需以当地具体法规为准!