灵活就业社保是指那些未与用人单位签订正式劳动合同,采取弹性工时、弹性收入、非固定工作场所等灵活就业形式的劳动者所参加的社会保险。
据新社通app数据显示,2024-2025年广元灵活就业人员养老保险的缴费标准:
养老保险缴费基数的下限为4511元;养老保险缴费比例为20%。
(注:本文数据仅供参考,具体以当地缴费标准为准)
广元社保缴费多少钱?下表是2024-2025年广元社保费用明细参考,根据新社通app-社保缴费查询工具提供的最新数据如下:

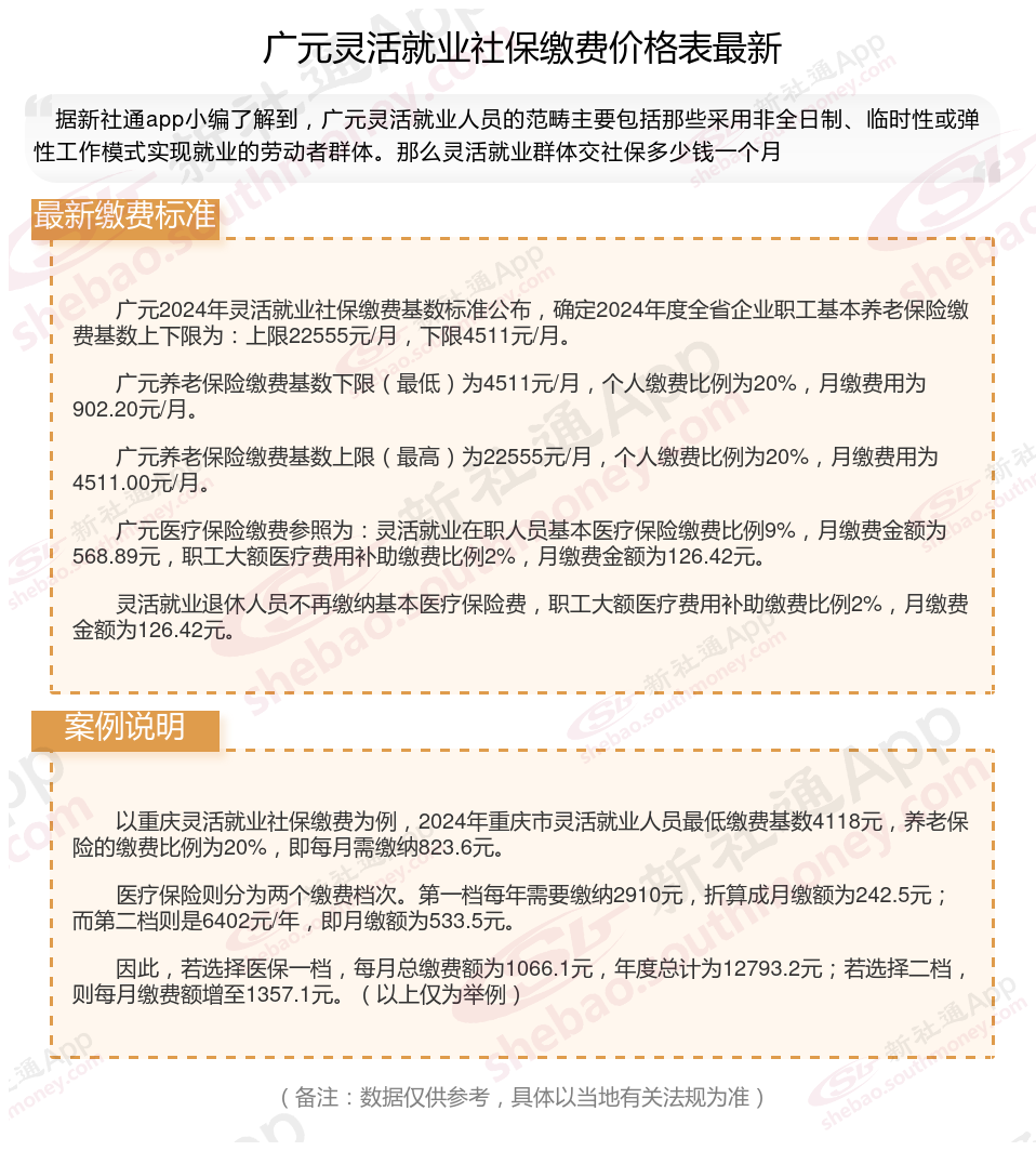
广元2024年灵活就业社保缴费基数标准公布,确定2024年度全省企业职工基本养老保险缴费基数上下限为:上限22555元/月,下限4511元/月。
广元养老保险缴费基数下限(最低)为4511元/月,个人缴费比例为20%,月缴费用为902.20元/月。
广元养老保险缴费基数上限(最高)为22555元/月,个人缴费比例为20%,月缴费用为4511.00元/月。
广元医疗保险缴费参照为:灵活就业在职人员基本医疗保险缴费比例9%,月缴费金额为568.89元,职工大额医疗费用补助缴费比例2%,月缴费金额为126.42元。
灵活就业退休人员不再缴纳基本医疗保险费,职工大额医疗费用补助缴费比例2%,月缴费金额为126.42元。
灵活就业人员需要按照一定的缴费比例来缴纳保险费。以养老保险为例,缴费比例通常为20%,其中8%部分会记入个人账户,12%部分进入社会统筹基金。医疗保险的缴费比例一般在4%至8%之间,具体比例按照各地法规要求。
》如何了解自己的社保缴纳明细吗?点击新社通app社保计算器,帮您计算!
新社通app数据所得,数据仅供参考。
介绍灵活就业养老保险:断交是否可行?
灵活就业养老保险可以断交。灵活就业人员为自愿参保,未就业期间的养老保险是自愿缴纳,因此可以中断。但需要注意的是,虽然养老保险中断后个人账户不会作废,且中断前后的缴费年限可以累计计算,但断交养老保险可能会带来以下影响:
影响养老金待遇:
个人享受基本养老金与个人缴费年限直接相关,缴费年限越长,退休后领取的养老金就越多。如果中断缴费,将减少个人的缴费年限,从而降低未来的养老金待遇。
失去社保补贴机会:
部分地区对灵活就业者提供社保补贴,但享受补贴的前提是必须处于正常参保状态。一旦中断缴费,这些补贴机会可能会溜走。
丧失医疗报销资格:
停缴期间,享受不到相关福利。停缴社保不仅意味着养老金账户“停滞”,还会丧失医疗报销资格。生病住院时,全部费用都得自己承担。
综上所述,虽然灵活就业养老保险可以断交,但考虑到养老金待遇、医疗报销资格和社保补贴机会等因素,灵活就业人员尽可能保持连续缴纳状态。如果确实无法继续缴纳,也应提前了解相关方案和补救方案,以确保自己的养老保险不受影响。
个人自行缴纳社保和单位交的有什么不一样?
灵活就业社保和职工社保区别
险种不一样:
灵活就业社保可能只包括养老保险、医疗保险等基本险种。
职工社保:通常包括五险一金(养老保险、医疗保险、失业保险、工伤保险、生育保险和住房公积金),保险范围更全面。
缴费基数和比例:
灵活就业社保:就是自己交社保,缴费基数一般是社平工资的60%到300%。根据自己的预算选档次交就行,缴费比例一般为20%,费用全部自己出。
职工社保:企业承担统筹部分费用(养老保险比例16%) ,个人承担个人部分费用(养老保险缴费比例为8%) ,由企业代扣代缴。这种方式属于城镇职工社保范畴,职工无需自己操作缴费流程。
户籍限制:
自由职业社保的参保主体是个人,通常只能缴纳养老保险和医疗保险两个险种。其缴费基数和缴费比例与职工社保不同,且社保是自愿缴纳的。
职工社保不受户籍限制,可在上班所在城市购买社保。
温馨提示:本数据仅供参考!具体需以当地有关法规为准!