公司社保就是我们日常说的五险,包括包括养老保险、医疗保险、失业保险、工伤保险和生育保险。其中养老保险、医疗保险和失业保险,这三种险是由企业和个人共同缴纳的保费,工伤保险和生育保险完全是由企业承担的。
在比例方面,养老保险单位承担20%,个人承担8%,医疗保险单位承担6%,个人2%;失业保险单位承担2%,个人1%。五险是法定的,是保证劳动者的条款之一,一般公司都会为员工购买的。
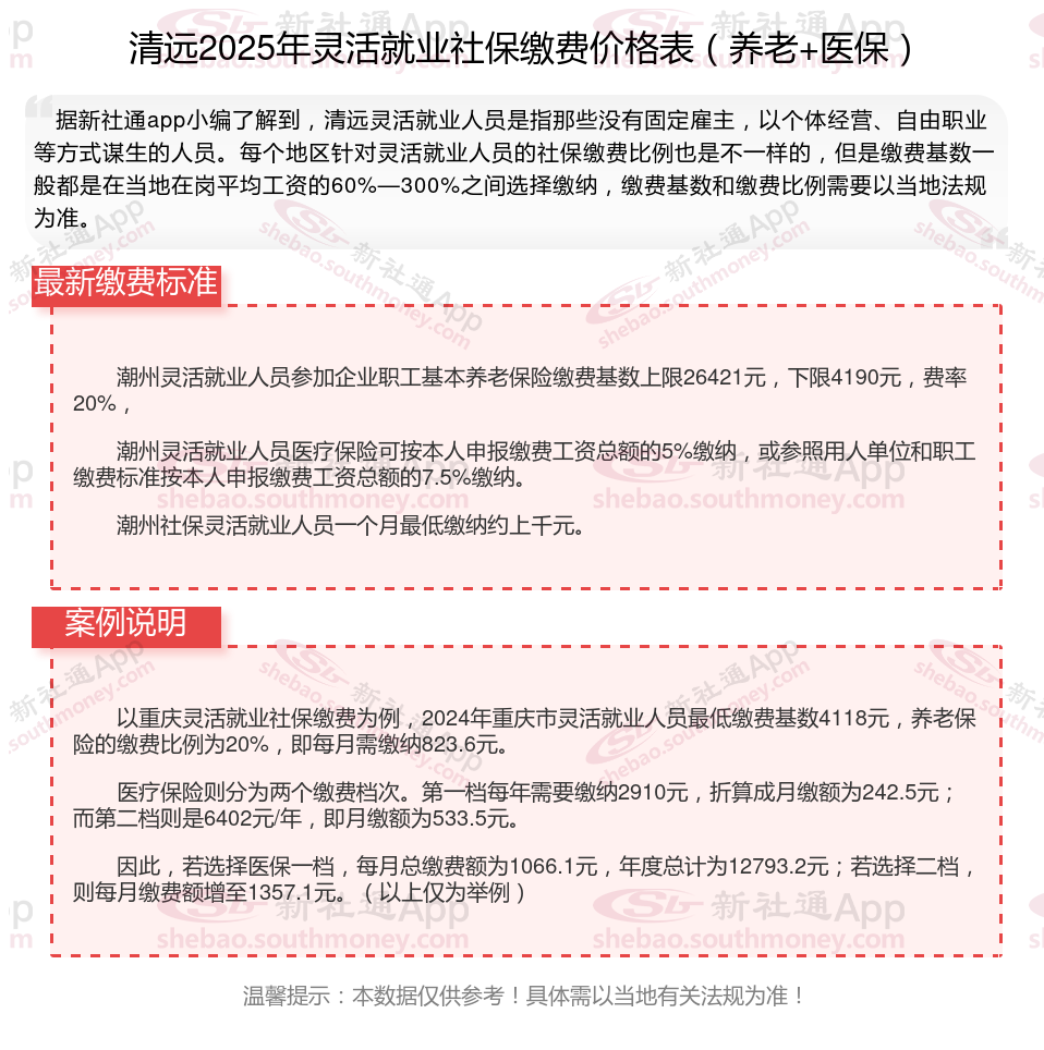
接下来了解一下,清远灵活就业人员社保缴费标准是多少?退休能领多少钱呢?根据新社通app-社保缴费查询工具提供的2025社保缴费标准详情数据:

》》还不知道自己社保缴纳明细吗?点击新社通app社保计算器,查询所在城市社保缴费明细!
新社通app数据所得,数据仅供参考。
据新社通app数据显示,清远灵活就业人员养老缴费基数2024-2025年最新标准如下:
养老保险最低缴费基数为:4190元;
个人缴费比例:20%,个人缴费金额:838元;
(注:本文数据仅供参考,具体以当地缴费标准为准)
什么是社保缴纳基数?
社保缴费基数是职工在一个社保年度的社会保险缴费基准。
参保人员在达到法定退休年龄时累计缴费满十五年的,能够按月领取基本养老金。累计缴费不足十五年的,可以缴费至满十五年,也可以转入新型农村社会养老保险或者城镇居民社会养老保险。建立基本养老金正常调整机制,并根据职工的平均工资增长、物价上涨情况,可适时地提高基本养老保险待遇水平。
养老金分为三个部分,分别是基础养老金、个人账户养老金和过渡性养老金,这三种养老金的计算方法为:
退休金= 基础养老金 + 个人账户养老金 + 过渡性养老金
基础养老金=(退休上一年清远在岗职工月平均工资+退休上一年清远在岗职工月平均工资×个人平均缴费工资指数)÷2×累计缴费年限(含视为缴费年限)×1%。
个人账户养老金是指根据参保人员退休时其基本养老保险个人账户储存额计算出来的养老金。其计算公式为:
个人账户养老金 = 个人账户储存额 ÷ 计发月数
退休人员退休金2025计算方法:
基础养老金=(退休上一年清远在岗职工月平均工资+退休上一年清远在岗职工月平均工资×个人平均缴费工资指数)÷2×累计缴费年限(含视为缴费年限)×1%。
本人指数化月平均工资=职工退休时当地上一年度在岗职工月平均工资×职工本人平均缴费工资指数
个人账户养老金是指根据参保人员退休时其基本养老保险个人账户储存额计算出来的养老金。其计算公式为:
个人账户养老金 = 个人账户储存额 ÷ 计发月数
个人账户储存额:你在工作期间每月缴纳的养老保险金,以及它所产生的利息。
计发月数:这是一个假设值,表示你预计能领取养老金的时间。比如60岁退休的计发月数为139个月,而50岁退休的计发月数为195个月。
过渡性养老金=退休时本市上年度在岗职工月平均工资×本人全部平均工资指数×本人97年以前缴费年限(工龄)×1%。
退休后退休金和养老金一样吗?
资金渠道不同:
养老金的资金来源则是社会保险资金。领取养老金的人员需要在退休前缴纳养老保险费用,且缴费年限不少于15年。
退休金一般都是相关部门列支,未参加养老保险社会统筹的退休人员(如公务员、事业单位人员,不含事业单位企业化管理的单位)的退休待遇简称退休金或退休生活费;
缴费方式不同:
而养老保险则是我们平时所缴纳的社保中的其中一个,一般由参保人所在的单位进行代缴,部分计入参保人个人账户。
退休金是不用缴纳任何费用的。
领取方式不同:
养老金则是按月领取。领取养老金的主体主要是企事业单位的退休人员。
退休金可以按月领取,也可以按年领取,甚至一次性支付。领取退休金的主体通常是事业单位的退休人员。
概念不同:
养老金则是指参加基本养老保险的个人,在达到法定退休年龄时,且累计缴费满十五年后,按月领取的基本养老金。这是一种社会保险体系,旨在保证退休人员的基本生活。
退休金是个人在退休后按照相关法规要求从原工作单位或社会保险机构获得的一种经济待遇。退休金的发放通常基于个人在工作期间的年限、工资水平以及相关法规要求。退休金可以来自于养老保险基金、企业年金、个人储蓄等多种来源。
温馨提示:本数据源于网络,仅供参考!具体需以当地具体法规为准!